玉山金第一季(1-3月)營運資訊:

玉山金走勢:

短評:(訂閱專屬)
相關新聞:
《金融股》玉山金 營運穩健成長
時報資訊 2020年4月9日 上午8:03
【時報-台北電】新冠肺炎疫情全球大流行,促使數位消費意識抬頭,玉山金 (2884) 近年來積極搶攻數位市場且多有斬獲,營運維持穩定成長,具備長期競爭力,業績持續升溫可期,今年也擬發放股利1.588元,已連續13年配發股利。
玉山金去年稅後純益200.99億元,年增17.8%。其中,放款動能維持成長,放款業務年增7.9%;不過,由於高利差的外幣放款占比較低,未來公司將加強外幣放款動能,期能提升至50%水位。
除此之外,手續費收入受惠信用卡成長力道可觀、年增14.6%,連帶使新用卡刷卡金額達市占率13%。而費用部分,因投入行銷、投資軟硬體所用,導致去年費用提升15%。法人認為,儘管先前花費建置費用較高,但未來隨著消費者養成消費習慣後,刷卡量提升將推動手續費收入等業務增長。
展望2020年,考量營運基期墊高,加上疫情對後續影響未知,今年成長動能相對放緩;然市場預期,淨利息收益及手續費收入仍將出現小幅成長,其中,海外放款因基期較低,且低利差房貸帶動放款規模擴大,預估今年放款業務有機會年增6%。(新聞來源:工商時報─廖育偲/台北報導)
兆豐金第一季(1-3月)營運資訊:

兆豐金走勢:

短評:(訂閱專屬)
相關新聞:
疫情拖累 兆豐金與銀行出現3月稅後雙虧損
(中央社記者劉姵呈台北2020年4月10日電)疫情重創金融市場,向來為公股獲利王的兆豐金控旗下兆豐銀,因金融商品評價損失,3月稅後虧損17.93億元,拖累金控3月稅後虧損達15.65億元,但金控累計第一季稅後盈餘仍有19.29億元。
兆豐金控 (2886) 今天公布,今年累計第一季稅後盈餘為新台幣19.29億元,每股稅後純益(EPS)僅剩0.14元,且首季稅後盈餘較去年第一季的76億元,年衰退幅度高達74.62%。
其中,兆豐金子公司兆豐銀行3月單月稅後淨虧損約17.93億元,但兆豐銀累計第一季稅後盈餘,仍有13.14億元。另一子公司兆豐產物3月及累計第一季稅後各虧損近0.63億元、1.29億元。
向來為公股金控獲利王的兆豐金,卻罕見出現單月虧損狀況,兆豐金副總經理林瑞雲向中央社記者表示,除武漢肺炎疫情重創股債市,銀行金融商品產生評價損失,金額達25億元外,疫情導致原有授信客戶停工,有繳不出利息的狀況,為了降低逾放,3月份銀行也提列備抵呆帳約7億元。
根據兆豐金提供的資料顯示,最近一次單月虧損,發生在2016年8月兆豐銀行美國紐約分行因洗錢防制問題,遭當地主管機關罰鍰約1.8億美元,當時兆豐金單月出現新台幣30餘億元稅後淨損;另一次則是2008年9月,因金融海嘯、雷曼兄弟倒閉,兆豐金控單月出現高達73.61億元的稅後淨損。
第一金第一季(1-3月)營運資訊:


第一金走勢:

短評:(訂閱專屬)
相關新聞:
一銀核心業務強勁 第一金EPS 0.24元
2020-04-10 17:25經濟日報 記者林子桓/即時報導
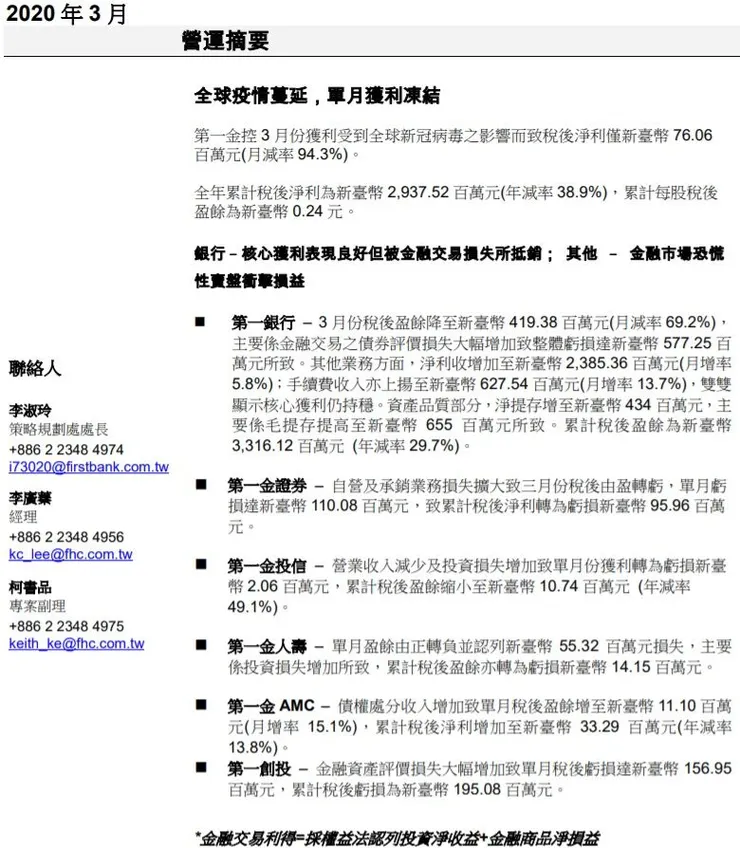
受到疫情蔓延,第一金控3月獲利凍結,稅後純益僅剩0.76億元,月減率高達94.3%,前三月累計稅後純益為29.38,年減38.9%,每股稅後純益(EPS)0.24元。
第一金控表示,銀行子公司核心獲利仍表現良好,但被金融交易損失所抵銷,其他子公司因金融市場恐慌性賣盤,衝擊各子公投資評價虧損,證券、投信、壽險及創投子公司單月稅後都呈現虧損。
第一金高層主管表示,旗下獲利引擎一銀3月稅後純益降至4.19億元,月減69.2%,主要是金融交易的債券評價損失約8億餘元,SWAP操作評價虧4億多元,導致整體虧損達5.7億元,其餘業務部份,利收與手收分別月增5.8%與13.7%,一銀累計前三月稅後純益為33.16億元,年減29.7%。
第一金證券因自營及承銷業務損失擴大,各自虧損數千萬元,導致該公司單月稅後純益虧損1.1億元,累計稅後純益虧損0.96億元;第一金人壽3月盈餘由正轉負,並認列0.55億元損失,主要是投資損失增加所致,累計稅後純益亦轉為虧損0.14億元。
第一金AMC因債權處分收入增加,致單月稅後純益增至0.11億元,月增 15.1%,累計稅後純益增加至0.33億元,年減率13.8%。

















