2020日本推特潮流趨勢大賞結果出來啦~
日本推特潮流趨勢大賞在2020/12/22公布最後結果之前,其實就已經先就〖遊戲〗〖運動〗〖新聞〗〖動漫〗4大類別,公布 2020年1-11月各類別的單月熱門關鍵字了~本站作為日本時事新聞翻譯網站,只幫大家介紹〖新聞〗。但是大家等一下看完應該會有和我一樣的疑惑:為什麼推特不另外開一個〖影視〗類?!〖新聞〗類別的關鍵字很多都是影視新聞啊⋯⋯
!這只是推特的潮流趨勢,所以會受到推特使用者的性質而有所影響,不能拿這個結果代表整個日本喔!





「大阪都構想」公投系列文:
- 五年前被否決掉的「大阪都構想」再度登場,一次搞懂新、舊公投差在哪(2020.10.05)
- 【評論】2020年「大阪都構想」公投開票結果(+開票後直播分析與podcast精華版)(2020.11.12)
- 【評論】2020年「大阪都構想」公投後續更新:不死心的大阪維新之會(2020.11.16)

學術會議爭議:日本史上第一次,首相拒絕任命獨立機構日本學術會議成員(隨時更新)
同場加映:從「白飯論法」到「炒飯論法」:日本政客偷天換日的政治話術

河野太郎系列:【評論】超高效率就上線也超快就下線的河野太郎「行政改革目安箱」
同場加映:外國不懂日本護照姓名欄的括號加註,一則推文讓外務省動起來(這也和河野太郎有關)



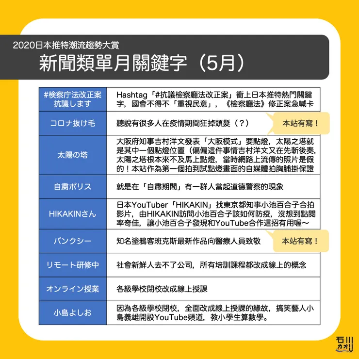
- 「#抗議檢察廳法改正案」衝上日本推特熱門話題,背後到底出了什麼事?
- HIKAKIN ft. 小池百合子:https://www.facebook.com/kaori.honyaku/posts/2549548452029407
太陽之塔系列:
- 首次發和大阪模式有關的文:https://www.facebook.com/kaori.honyaku/posts/2571036359880616
- 衝去太陽之塔想要拍點燈卻被耍了的現場連線:https://www.facebook.com/kaori.honyaku/videos/527750937897349
- 全球獨家的太陽之塔(試)點燈現場連線:https://www.facebook.com/kaori.honyaku/videos/531516660868805
- 太陽之塔點燈全系列:https://www.facebook.com/kaori.honyaku/posts/2573538956297023

作圖的時候以為我有寫,才發現我是轉發友站【雑談通信】的文:https://www.facebook.com/kaori.honyaku/posts/2550527845264801

【武漢肺炎在日本】不會讓日本真的「封城」的「緊急事態宣言」是什麼?
同場加映
- 【武漢肺炎在日本】無法用科學數據判斷的國家防疫目標,醫界出身的前新潟縣知事米山隆一來開講
- 【武漢肺炎在日本】自肅要請沒效!?大阪府專家會議用數據開嗆


香川縣的電玩條例:一天只能打一小時電動,香川縣通過《網路・遊戲成癮對策條例》成日本全國首例
嚇死人的美空雲雀:美空雲雀死後 30週年,靠AI人工智慧在NHK紅白死而復生





















