許多人開始接觸官網或是更新官網的時候,總是會想到 SEM(搜尋引擎行銷),在搜尋引擎上打廣告,覺得這樣可以帶來更多流量。更多人會詢問的是:SEO 跟 SEM 是幹嘛的,兩者之間有什麼關係?嗯,就在Google 推廣這麼多年的 SEO 之後,還是有很多人並不知道 SEO 的能力。我從事 SEO 相關工作已經有 16 年了,雖然大部分的時間人都在對岸,主要面對的都是百度、頭條這些不成材的搜索引擎,但我依然關心 Google 的搜尋引擎進展。所以我想我應該有點機會說明一下 SEO 跟 SEM 的來歷,以及他們之間的作用。
首先還是介紹一下什麼是 SEO、SEM 好了。SEO 全名是 Search Engine Optimization 搜尋引擎優化。而SEM 則是 Search Engine Marketing 搜尋引擎行銷。這裡我要先簡單說明一下,因為長年在匪區工作、生活,時間久了,自然也習慣使用大陸這裡的關鍵字用語。因此如果有部分關鍵字你看不懂,請在下方的留言告訴我,那個詞你看不懂,我會盡力解釋清楚。
SEO 是做什麼的呢?在 Wikipedia 上面有這樣的一段說明:「搜尋引擎最佳化(英語:search engine optimization,縮寫為SEO),是一種透過了解搜尋引擎的運作規則來調整網站,以及提高目的網站在有關搜尋引擎內排名的方式。由於不少研究發現,搜尋引擎的使用者往往只會留意搜尋結果最前面的幾個條目,所以不少網站都希望透過各種形式來影響搜尋引擎的排序,讓自己的網站可以有優秀的搜尋排名。」因為很多公司本身並沒有培養 SEO 的專家,因此許多公司都尋求外包方式讓外界的 SEO 服務供應商幫忙完成 SEO 最佳化操作,目的就是讓自家的網站排名可以擠入前10名,也因此這個部分的市場競爭非常激烈。而SEO 公司也趁著這樣的機會,告訴客戶,你提供我多少關鍵詞,我幫你搞上前 10 名。這個價錢在 2020 年的價碼上升到一個關鍵詞要價 8000 元人民幣。
而SEM 呢?同樣的,我用 Wikipedia 提供的說明補充:「搜尋引擎行銷(Search Engine Marketing,縮寫為SEM)是一種以透過增加搜尋引擎結果頁(Search Engine Result Pages,SERP)能見度的方式,或是透過搜尋引擎的內容聯播網來推銷網站的網路行銷模式。根據搜尋引擎行銷專業機構(Search Engine Marketing Professionals Organization,SEMPO)整理,目前主流的SEM包含:搜尋引擎最佳化(SEO)、關鍵字點擊廣告(PPC)及付費收錄廣告(PFI)。而紐約時報定義SEM是一種透過購買搜尋列表以達成比免費列表更高排名目標的手段,當有其他公司購買同一組關鍵字時,它的收費會越貴,這是關鍵字的競價模式。」所以從前面說明的字面上看,SEM 跟 SEO 來說都是幫助站長讓網站流量增加的一個手段,請記住,我說的是手段,而不是目的。因為真正的目的在於轉化,也就是讓訪客透過網站上的機制變成註冊會員,或是完成成交,這樣的結果才是站長們想要得到的。
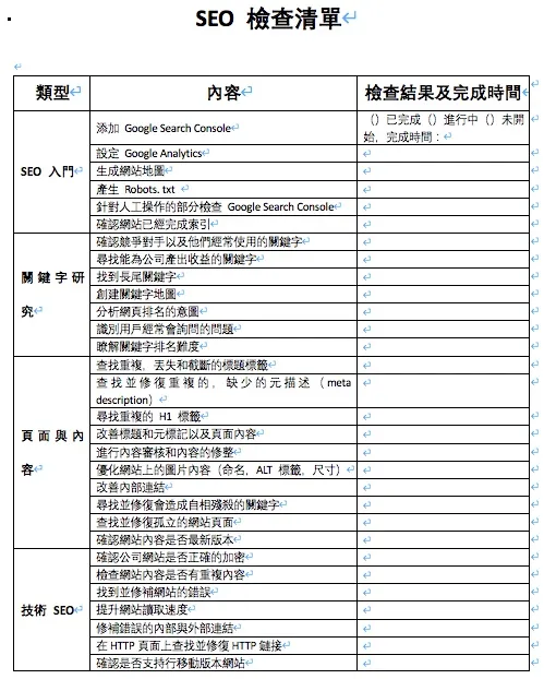
因為我們的主題是 SEO,所以讓我們拋開 SEM 不談,僅僅就 SEO 討論,我們該如何評估 SEO 的效果呢?我這裡準備了一個清單,供各位站長參考。(下圖是部分內容,不是全部)

當然如果你對裡面的內容很多看不太懂,沒關係,我日後會逐步跟各位說明每一項的要素在哪裡。這次的內容就先到這裡,我們下次繼續。





















