黃金具有規避風險和套期保值的作用,被國際資本市場稱為永遠的硬通貨,是大眾投資的重點品種。那有沒有一種如同銀行儲蓄般簡單的方式來交易黃金?這篇投資教學將圍繞黃金存摺的各個方面,分別介紹黃金存摺手續費、黃金存摺交易流程,黃金存摺開戶事項等內容,並匯總5家銀行的相關業務資訊,幫助大家入門。
文章目錄
一、什麼是黃金存摺
二、黃金存摺業務
三、黃金存摺買賣
四、黃金存摺手續費
五、黃金存摺交易注意事項
一、什麼是黃金存摺
黃金存摺,又稱紙黃金,是指由銀行提供的一份登載投資者姓名、黃金數量及交易記錄的證書。作為一種黃金買賣方式,黃金存摺把實體黃金證券化,能讓投資者快速買入黃金,卻省卻了保管的麻煩。
黃金存摺與儲蓄存摺不一樣,注明的不是現金結餘,而是現有黃金存量。投資者可在開戶銀行隨時購入黃金存進存摺,也可憑存摺隨時去銀行提取黃金或委託銀行出售黃金。黃金存摺所有交易都是紙面化操作,投資者看不到黃金實體。
臺灣黃金存摺出現於1997年,現如今,許多大型銀行都能開立黃金存摺帳戶,如臺灣銀行、元大銀行、合作金庫銀行、華南銀行、玉山銀行等。投資者經由銀行買賣黃金,然後經由銀行保管,但銀行不會支付利息,也不收取保管費。
黃金存摺交易門檻低,最小交易單位元為1公克(1g),可以使用新臺幣或人民幣計價(千克),也可以使用美元計價(盎司),投資者只需投入上千新臺幣就可以進行一次操作。
附合作金庫銀行與元大銀行黃金存摺牌價表:
圖1-1:合作金庫銀行黃金存摺牌價表

圖1-2:元大銀行黃金存摺牌價表

二、黃金存摺業務
1.如何開戶
開戶對象:自然人、法人及機關團體。
開戶方式:至銀行各營業單位臨櫃辦理。
開戶文件:身分證(法人及機關團體另須營利事業登記證或核准設立之證明檔)、第二身分證明檔、印鑑。
開戶費用:開設一個帳戶需要花費100新臺幣。玉山銀行可以0元開戶。
2.交易方式
臨櫃交易:至銀行營業單位櫃檯填寫黃金存摺單據進行交易。
自動化交易服務:包含電話銀行、個人網路銀行、企業網路銀行、及行動網路銀行等通路。
3. 交易時間
臨櫃交易:營業日上午9時至下午3時30分。
自動化交易服務:(單筆) 營業日第一次掛牌開始至下午3 時 30 分止。
定期投資:24小時提供服務。
三、黃金存摺買賣
黃金存摺買賣包括黃金存摺買進和黃金存摺回售兩個環節。
1.交易重量
新臺幣計價:除元大銀行櫃檯交易稍微不同外,多數銀行,無論是臨櫃交易,還是網路銀行交易,黃金存摺客戶每次買進存入或回售的黃金數量均不低於1公克。元大銀行櫃檯交易,要求買進數量不低於5公克。
美元計價:黃金存摺客戶每次買進存入或回售的黃金數量均不低於1英兩。
人民幣計價(彰化銀行):黃金存摺客戶每次買進存入或回售的黃金數量均不低於1公克
值得注意的是,單筆交易應為整數,且為1公克或1英兩的整倍數增加。
2.交易手續費
銀行不收取手續費,交易0費用。
3.交易流程
以黃金存摺買進(網路銀行辦理)為例,大致可以分成5個步驟。第一步,開設黃金存摺帳戶,同意約定事項。第二步,登錄系統,輸入台幣輸出帳號,黃金轉入帳號,買進公克數。第三步,確認申購資料,提交系統。第四步,買入黃金,存進存摺。第五步,交易完成。
4.買進類型
現有單筆買進和定期投資約定買進兩種類型。其中,單筆買進要求不低於1公克,約定買進(定期定額)要求不低於3000新臺幣。
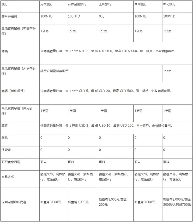
四、黃金存摺手續費
本章節經過多方資料的匯總,集結了本土5家大型銀行的關於黃金存摺業務的資訊,具體如下:
臺灣本土5家銀行黃金存摺手續費一覽表:

五、黃金存摺交易注意事項
1.黃金存摺属于投资型商品,並非存款,不計入利息,不受存款保險保障。
2.提取黃金現貨的運輸費用較高。以玉山銀行為例,臺北提取黃金現貨需要3000新臺幣的運輸費用。
3.只能做多,不能做空。黃金價格上漲,則賺錢,黃金價格下跌,則虧錢。
4.因單次買賣,存有價差,交易成本高,不適合頻繁操作和日內交易。
5.適合長期持有。
或許有投資者會問,假使我熱衷日內交易,擅長波段操作,如今黃金行情正波動強烈,但黃金存摺只能單向做多,怎麼辦?黃金差價合約(CFD)或許能幫你解決此類問題。
黃金差價合約允許投資者在不實際擁有黃金的情形下,對黃金的價格進行買賣。採用保證金槓桿交易模式,不但降低了投入成本,也放大了收益空間。差價合約交易,可以雙向操作,既能做多,又能做空,非常適合波段操作者和日內交易者。
舉個例子:
黄金自2074高位以来震荡下跌,处于空头行情,若用黄金存折买进黄金,势必造成短期亏损,但通过差价合约进行做空交易,即使下跌趋势中也能盈利。而价格一旦企稳,当多头主力进场,形势反转时,就可以买入做多,等上涨后再卖出获利。
黃金差價合約交易便捷,許多大型知名經紀商都提供這項服務,如Plus500(嘉伍佰)與FXTM(富拓),兩者都是專業線上差價合約交易券商,皆接受頂級權威金融機構的監管。其中,Plus500擁有英國FCA、澳大利亞ASIC的監管牌照,FXTM獲得英國FCA的監管牌照。
本篇投資入門教學圍繞黃金存摺這個中心,分別介紹了什麼是黃金存摺、如何辦理黃金存摺業務、怎麼進行黃金存摺買賣、黃金存摺手續費如何等內容,並羅列了臺灣本土5家大型商業銀行的黃金存摺相關業務資訊,希望可以幫到大家。
另外,如果读者想进一步了解2021年黃金存摺怎麼玩可以查看下面这篇文章哦~



















