雙胞胎育兒這條路我是邊帶邊學,曾經很彷徨和慌張,畢竟和原本什麽事情都要計劃好的個性大相徑庭,原本出生後就打算帶回娘家和爸媽一起帶,也嘗試過住在公婆家庭,最後從24小時保姆到送托嬰塵埃落定。
沒想到疫情起死回生,我們在新北市一升級成爲3級我們就決定先向托嬰請假一周,回不是疫情重災區的高雄避避風頭。一夜之間就決定要回去,一瞬間我腦袋都空了,一想到有這麽多東西要帶回去,還要考量到配合到他們喝奶時間長途車出發的安排等等,眼前的我還有2個小動物需要我餵食,而此時已經是晚上10點多。
我們決定在他們第一餐奶喝完就出發(因爲他們不會暈車,所以沒有預留讓他們休息的時間),他們通常在清晨的5-7點間起來,早上google顯示新北到高雄的時間是3小時40-55分鐘,如果中途不休息的話可以不需要中途餵奶。
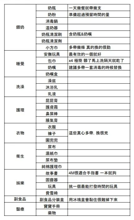
於是我就在最短的時間内整理好思緒,幾個關鍵的要領:①只帶must to have ②不適合再添購的用品 ③極簡生活,於是我很快速的用備忘錄整理了如果需要長途跋涉,并且暫住到另一個地方必須要帶的清單,思緒是從孩子們一天醒來開始分類,這樣比較不會忘東忘西。我把備忘錄整理成表格,方便下一次可以按照這個來清點。

按照一天的作息不容易忘記東西
下一篇分享清單中的育兒好物,曾經媽媽我也在這上面花了很多冤枉錢(亂買),結果發現很多東西是可以被替代的,也不需要這麽複雜,給大家參考可以一次到位!




























