無論是什麼考試,線上報名無疑是我的首選。原因有三:環保、省時、方便。建築物室內裝修工程管理(以下簡稱室內裝修/工程管理)乙級的國家考試,報名簡章約在每年八月下旬出版,且只能在部分便利商店買得到(不含7-11),常有人跑了好幾家都買不到,真的只能碰運氣^^"
紙本簡章可至全家便利商店、萊爾富便利商店、OK超商、臺北市職能發展學院購買($50/份)。有了線上報名就不用碰運氣買簡章,而且也不用面對要丟掉一疊厚厚沒用簡章的煩惱。不過這個線上報名目前並沒有全面無紙化,在期限內於線上填完表單後,還是需要將相關報名表單列印寄出,但光是省去四處奔走便利商店找簡章、以及省去不必要的印刷廢紙為環保盡一份力,就覺得輕鬆愉快很多:)
網路報名網址 https://eservice.wdasec.gov.tw/examonline/index.html
2021年【110年度 全國技能檢定第3梯次報名】時間:已截止(110/9/7-9/16)。室內裝修與室內設計一樣,一年只考一次,如不小心錯過報名,只好明年請早囉!
以下就來說明線上報名流程:

關於免試別,需要注意的是:
※自104年1月1日起學科測試成績保留取消,但前已取得學科測試成績保留者,自下年度起保留三年(可申請延長)。


確認考試項目送出後,會看到以下落落長的一個表單,內容為基本個人資料,只要把星號內容填完+上傳合格的照片就快完成囉!

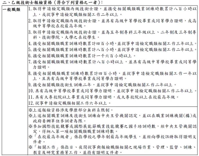
最後要選擇報檢資格,可以參考下表(表二)乙級技術報檢資格,選擇一項報考。
專科以上只需附上畢業證書;其他視需要另附上工作證明書(列印附件39-2 簡章p108)。除了選擇"12.相關工作六年"的選項,都應附上畢業證書,如果沒有畢業證書,可以學歷證明書代替(列印附件39-1 簡章p107),並請學校註冊單位蓋章。




可喜可賀,到這裡就已經把該填的資料都完成了!
這時會出現《報檢資料列印》的畫面,需要列印的資料如下:
- 報名表(含正表一頁、副表一頁;共2張)
- 報名信封(列印信封表單一頁;共1張);另需自備或可至郵局購買B4信封袋$8。
- 繳費單(如使用轉帳可不必印刷;建議使用ATM轉帳,可以直接附上收據明細)
- 如需要附件39-1學歷證明書(列印簡章p107;pdf檔p117)或附件39-2工作證明書(列印簡章p108;pdf檔p118),可先下載簡章後另行印出。

下一篇會教大家怎麼整理文件、列印、寄出。
- 個人FB NANA 2.0
- 如果報名上有遇到問題、圖片看不清楚想要原檔,或是懶惰不想下載簡章後在一堆文件裡找所需附件(如附件39-1、39-2),歡迎留言或私訊與我聯繫唷!


















