黃金投資對象只有一種,相比股票投資難度小一點,股票有幾千種,選擇股票就已經是一個讓人頭痛的事。雖然黃金投資對象少,但這不意味胡亂交易就能獲得收益,投資者要學習投資技巧才能真正把握盈利機會,下麵為大家講講投資貴金屬怎麼投資?怎樣才能盈利?

一、分析金價行情走勢
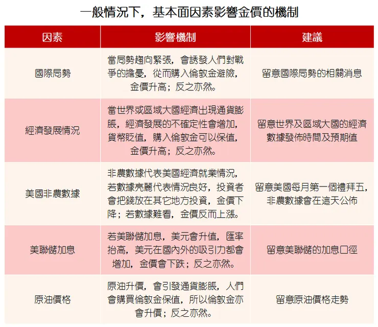
投資貴金屬怎麼投資,投資現貨黃金要把握金價的方向,金價變化方向受到多個因素影響,比如美元指數變化、國際政治經濟關係等都影響金價,當美元指數上漲,金價會下跌;當國際政治經濟關係緊張,黃金發揮避險屬性,金價會上漲。

二、控制交易倉位
倉位控制很重要,做好倉位管理,可以降低投資風險,投資迴旋空間會變大,一般不要持倉超過總倉位的30%,穩健者控制在10%以內,帶好止損,耐心持有。在實際交易中,很多人會使用金字塔加倉法,當基本面出現變化,金價逆勢波動,投資者可以減少加倉保護本金和盈利。為了控制交易中的成本,可以選擇微點差帳戶交易。
三、總結交易經驗
每次交易完,無論是賺錢了還是虧錢了,投資者都要總結一下經驗,避免在下次出現同樣錯誤,很多投資者不會汲取投資上的教訓,總是犯下同樣的錯誤,比如經常不止損,最終造成巨大損失。經常做總結,投資者可以發現哪些技巧和方法適合自己,最終可以找到屬於自己的交易方法。
投資貴金屬怎麼投資?投資者要結合基本面分析金價走勢,在交易中要使用金字塔加倉法控制倉位,每次交易多總結避免犯下同樣的錯誤。黃金投資市場看似簡單,其實裏面有變幻莫測的變化,投資者謹慎小心方能獲得持續收益。






















