
啟稟聖上,卑職續呈報函的範例「上行文一則」,請鈞參。
情境敘述:天龍市民政局為協助單身市民擴大交友圈,在忙碌的生活中尋覓到幸福,規劃與天虎市民政局合辦「龍虎聯姻 戀愛一夏」單身聯誼活動,惟經費短絀,擬函請天龍市政府補助星際幣10萬元,並邀請天龍市柯蚊折市長到場致詞。

以上即為上行函範例,謹呈聖上鈞閱,卑職告退。
下次呈報預告:平行文範例。
延伸閱讀:EP.13 | 函的格式


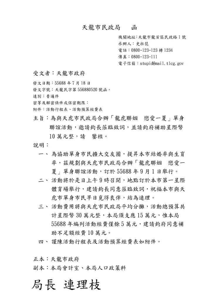
啟稟聖上,卑職續呈報函的範例「上行文一則」,請鈞參。
情境敘述:天龍市民政局為協助單身市民擴大交友圈,在忙碌的生活中尋覓到幸福,規劃與天虎市民政局合辦「龍虎聯姻 戀愛一夏」單身聯誼活動,惟經費短絀,擬函請天龍市政府補助星際幣10萬元,並邀請天龍市柯蚊折市長到場致詞。

以上即為上行函範例,謹呈聖上鈞閱,卑職告退。
下次呈報預告:平行文範例。
延伸閱讀:EP.13 | 函的格式






