有問題問:台股每個月公布財務報表,月財務報表公布會不會影響投資模型?
第二個問題是:我們用的財務的數據是過去的歷史的數據,對未來有沒有預測的效果?我們得到的結論是,三因子選股是選財務好、估值貴、動能強,能有效預測股價,是動態的滾動向未來推進,尤其估值能有效預測股價,不需要財務月報。
詳細影片解說請觀看:https://www.youtube.com/watch?v=kCSkfQ2b_68
----------------------
VFM模型計算估值的分子是股價,分母是財務數據,股價除上財務數據得到估值,要轉換成跟估值歷史比較的標準差;與同業比較的標準差,把這兩個標準差結合在一起,就是綜合估值因子,請看估值因子計算圖解。
計算財務因子跟過去比較,轉成標準差;跟同業比也成爲標準差,然後這兩個標準差結合在一起成為綜合財務因子。請看財務因子計算圖解。
計算動能因子,有周、月、季、半年與年的因子,計算類似均線的發散,跟均線的收斂,將均線的收斂與發散轉成標準差,跟自己歷史比,也跟同業比,然後整合綜合標準差。請看動能因子計算圖解。
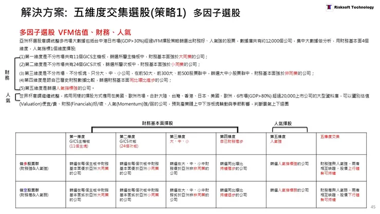
我們數據包括中、台、港、日四個市場一共是有12,000多個股票,在中、台、港、日四個市場、相同類股下做橫向比較、一年橫向比較15次財務數據,包含了財務、估值、動能,每天股價進入系統,機器自動清洗數據、演算法計算各因子。
財務數據每個月相對動態比較一次,有四個市場,中台港日各有4季,4×4等於16,因為A股市場第一季的財報跟年報同時發佈,所以是16-1=15次,相對於每個月變更財務數據1.25次,比一個月公布一次的財務資料還要再頻繁一些。在中、台、港、日同類股下,橫向比較財務、估值、動能的目的,是選出亞洲市場中的優好公司,如同亞洲奧林匹克選股比賽,比只在單一市場選股的積效更好。
在3.2台股投資因子庫,統計發現在台股市場選動能強,財務好,估值貴,組合成三因子組合績效好。
在4.4 Aplha增強專業選股,估值是一個很好的預測數據,因爲統計上看到:在牛市中,估值貴的公司下一季公布的財務基本面,會繼續財務好。所以估值貴的公司,股價先上行,在多頭市場中的下一季財務數據繼續好的機會大於90%,
在多頭市場的時候我們會看到了多因子模型看到了估值貴的股票績效好,在熊市估值貴的股票,表示財務數據差,所以股價下跌,就在抄底轉機股。大公司的財務差時,在未來的一段時間有可能會變好,但在熊市裡面買估值貴公司,是用在大型股票,中小型的股票我們就不會建議,因為抗風險能力沒有像大市值公司強。在財務數據,看到了VFM三因子策略有效,是統計上的結論。












Facebook https://www.facebook.com/risksoft.taiwan
LINE官方討論群組
https://line.me/ti/g2/t6OXIR8pCmtgO33P7gbHys2WjseUawqxcyEo2w?utm_source=invitation&utm_medium=link_copy&utm_campaign=default&fbclid=IwAR1tnrrZDdY_Su6xPNjWJEFkik9bvrwZGuzAeMpaw4pTkq8h6tuS5-aU-s0
#沛然資訊 #量化投資分析 #總經 #台股 #美股 #股期 #期貨
以上為量化投資分析系統之解讀與經驗分享,僅供參考,絕非保證賺錢。若參考本數據進行投資決策,交易前請務必先諮詢專業金融機構,以免錯誤解讀。 投資一定有風險,過去績效不代表未來獲利,不要有過去績效等於未來報酬之錯誤認知。本帳號當盡力提供正確資訊,若有錯漏或疏忽,恕不負任何法律責任。






















