ETF介紹-00940元大台灣價值高息

更新 發佈閱讀 1 分鐘

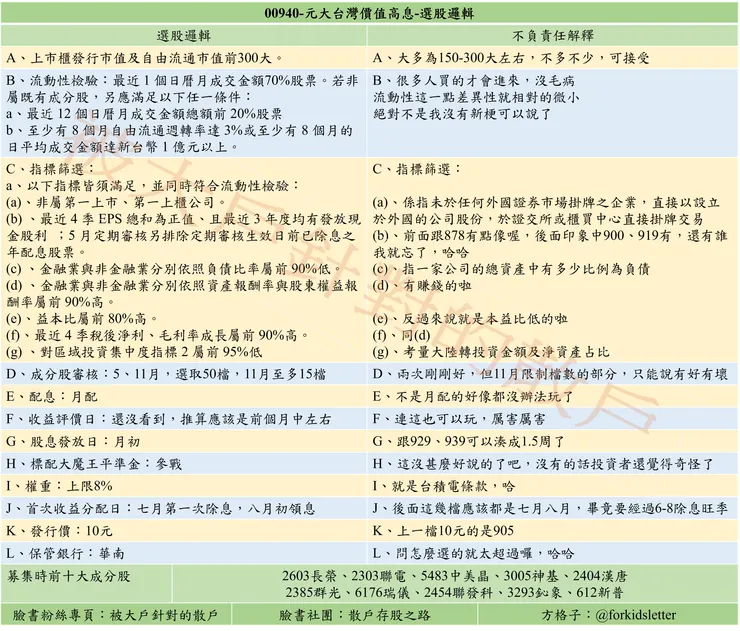
來囉來囉

940來囉

就是你來囉

老樣子直接看表格

至於這個配色你自己適應阿

我真的很沒有美術天分,哈哈


內容如果有誤肯定是指數公司的錯

正式的內容請等待公開說明書


以上以下內容感謝元大投信

沒有贊助

vocus|新世代的創作平台




留言
avatar-img
被大戶針對的散戶的沙龍
18會員
20內容數
記錄自己小資的歷程 這個能夠複製的成功 用自己的語言,說給自己小孩聽 我不是富二代,也不是個富爸爸 也沒錢留給下一代 就用每年紅包幫孩子們滾 只求未來不做個伸手牌下流老人
2024/10/16
感謝凱子投信沒有贊助
Thumbnail
2024/10/16
感謝凱子投信沒有贊助
Thumbnail
2024/03/31
00946公開說明書來囉 如表格自看囉 這一檔完全就是衝著929來的啊,哈 感謝群益投信贊助完全沒有來
Thumbnail
2024/03/31
00946公開說明書來囉 如表格自看囉 這一檔完全就是衝著929來的啊,哈 感謝群益投信贊助完全沒有來
Thumbnail
2024/03/16
00944野村台灣趨勢動能ETF準備募集 以下為官方宣傳版本 我就不在贅述甚麼了,就直接看圖吧 已經把我會看的公開說明書內容幾乎都寫出來了 等正式的公開說明書出來再看看有沒有要修改的地方
Thumbnail
2024/03/16
00944野村台灣趨勢動能ETF準備募集 以下為官方宣傳版本 我就不在贅述甚麼了,就直接看圖吧 已經把我會看的公開說明書內容幾乎都寫出來了 等正式的公開說明書出來再看看有沒有要修改的地方
Thumbnail
看更多
你可能也想看
Thumbnail
背景:從冷門配角到市場主線,算力與電力被重新定價   小P從2008進入股市,每一個時期的投資亮點都不同,記得2009蘋果手機剛上市,當時蘋果只要在媒體上提到哪一間供應鏈,隔天股價就有驚人的表現,當時光學鏡頭非常熱門,因為手機第一次搭上鏡頭可以拍照,也造就傳統相機廠的殞落,如今手機已經全面普及,題
Thumbnail
背景:從冷門配角到市場主線,算力與電力被重新定價   小P從2008進入股市,每一個時期的投資亮點都不同,記得2009蘋果手機剛上市,當時蘋果只要在媒體上提到哪一間供應鏈,隔天股價就有驚人的表現,當時光學鏡頭非常熱門,因為手機第一次搭上鏡頭可以拍照,也造就傳統相機廠的殞落,如今手機已經全面普及,題
Thumbnail
這是一場修復文化與重建精神的儀式,觀眾不需要完全看懂《遊林驚夢:巧遇Hagay》,但你能感受心與土地團聚的渴望,也不急著在此處釐清或定義什麼,但你的在場感受,就是一條線索,關於如何找著自己的路徑、自己的聲音。
Thumbnail
這是一場修復文化與重建精神的儀式,觀眾不需要完全看懂《遊林驚夢:巧遇Hagay》,但你能感受心與土地團聚的渴望,也不急著在此處釐清或定義什麼,但你的在場感受,就是一條線索,關於如何找著自己的路徑、自己的聲音。
Thumbnail
 00940台灣價值高息ETF,最近真的是話題不斷,超級熱門的樣子,很多朋友私訊或留言給威利要我分享一下這檔ETF的看法,一句話類大盤績效的價值投資ETF,大概是我看完文宣的心得。但是要強調分享無推薦購買,請自行做功課。針對DM的觀察分為兩篇,篩選邏輯深度研究兩篇,這集先來看看主打特點是什麼
Thumbnail
 00940台灣價值高息ETF,最近真的是話題不斷,超級熱門的樣子,很多朋友私訊或留言給威利要我分享一下這檔ETF的看法,一句話類大盤績效的價值投資ETF,大概是我看完文宣的心得。但是要強調分享無推薦購買,請自行做功課。針對DM的觀察分為兩篇,篩選邏輯深度研究兩篇,這集先來看看主打特點是什麼
Thumbnail
​投資理財內容聲明 文內如有投資理財相關經驗、知識、資訊等內容,皆為作者個人分享行為。 有價證券、指數與衍生性商品之數據資料,僅供輔助說明之用,不代表創作者投資決策之推介及建議。 閱讀同時,請審慎思考自身條件及自我決策,並應有為決策負責之事前認知。 希望您能從這些分享內容汲取投資養份,養成獨
Thumbnail
​投資理財內容聲明 文內如有投資理財相關經驗、知識、資訊等內容,皆為作者個人分享行為。 有價證券、指數與衍生性商品之數據資料,僅供輔助說明之用,不代表創作者投資決策之推介及建議。 閱讀同時,請審慎思考自身條件及自我決策,並應有為決策負責之事前認知。 希望您能從這些分享內容汲取投資養份,養成獨
Thumbnail
投資理財內容聲明 文內如有投資理財相關經驗、知識、資訊等內容,皆為作者個人分享行為。 有價證券、指數與衍生性商品之數據資料,僅供輔助說明之用,不代表創作者投資決策之推介及建議。 閱讀同時,請審慎思考自身條件及自我決策,並應有為決策負責之事前認知。 希望您能從這些分享內容汲取投資養份,養成獨立
Thumbnail
投資理財內容聲明 文內如有投資理財相關經驗、知識、資訊等內容,皆為作者個人分享行為。 有價證券、指數與衍生性商品之數據資料,僅供輔助說明之用,不代表創作者投資決策之推介及建議。 閱讀同時,請審慎思考自身條件及自我決策,並應有為決策負責之事前認知。 希望您能從這些分享內容汲取投資養份,養成獨立
Thumbnail
買00940後,就「期待」掛牌第一天從10元漲到20元的幻想? 台股有漲跌幅限制每日10%,所以就算00940是10元掛牌,漲停10%也不過是11元(而且要所有成分股50檔都漲停),不可能一天到20元。 抱持這種想法、不瞭解商品的投資人,真的要三思而行再投資。 回到「什麼商品適合自己」的角
Thumbnail
買00940後,就「期待」掛牌第一天從10元漲到20元的幻想? 台股有漲跌幅限制每日10%,所以就算00940是10元掛牌,漲停10%也不過是11元(而且要所有成分股50檔都漲停),不可能一天到20元。 抱持這種想法、不瞭解商品的投資人,真的要三思而行再投資。 回到「什麼商品適合自己」的角
Thumbnail
《轉轉生》(Re:INCARNATION)為奈及利亞編舞家庫德斯.奧尼奎庫與 Q 舞團創作的當代舞蹈作品,結合拉各斯街頭節奏、Afrobeat/Afrobeats、以及約魯巴宇宙觀的非線性時間,建構出關於輪迴的「誕生—死亡—重生」儀式結構。本文將從約魯巴哲學概念出發,解析其去殖民的身體政治。
Thumbnail
《轉轉生》(Re:INCARNATION)為奈及利亞編舞家庫德斯.奧尼奎庫與 Q 舞團創作的當代舞蹈作品,結合拉各斯街頭節奏、Afrobeat/Afrobeats、以及約魯巴宇宙觀的非線性時間,建構出關於輪迴的「誕生—死亡—重生」儀式結構。本文將從約魯巴哲學概念出發,解析其去殖民的身體政治。
Thumbnail
購買月配息基金投資經歷與筆者觀察到的投資趨勢,比較聯博美國收益基金AT月配息(美元)和臺灣本土的ETF00940的投資結果和報酬率。分析了不同投資組合結構和風險,並提出對未來投資發展的預測。
Thumbnail
購買月配息基金投資經歷與筆者觀察到的投資趨勢,比較聯博美國收益基金AT月配息(美元)和臺灣本土的ETF00940的投資結果和報酬率。分析了不同投資組合結構和風險,並提出對未來投資發展的預測。
Thumbnail
00939統一台灣高息動能,00940元大台灣價值高息 追蹤指數績效搶先看
Thumbnail
00939統一台灣高息動能,00940元大台灣價值高息 追蹤指數績效搶先看
Thumbnail
投資理財內容聲明 文內如有投資理財相關經驗、知識、資訊等內容,皆為作者個人分享行為。 有價證券、指數與衍生性商品之數據資料,僅供輔助說明之用,不代表創作者投資決策之推介及建議。 閱讀同時,請審慎思考自身條件及自我決策,並應有為決策負責之事前認知。 希望您能從這些分享內容汲取投資養份,養成獨立
Thumbnail
投資理財內容聲明 文內如有投資理財相關經驗、知識、資訊等內容,皆為作者個人分享行為。 有價證券、指數與衍生性商品之數據資料,僅供輔助說明之用,不代表創作者投資決策之推介及建議。 閱讀同時,請審慎思考自身條件及自我決策,並應有為決策負責之事前認知。 希望您能從這些分享內容汲取投資養份,養成獨立
Thumbnail
本文分析導演巴里・柯斯基(Barrie Kosky)如何運用極簡的舞臺配置,將布萊希特(Bertolt Brecht)的「疏離效果」轉化為視覺奇觀與黑色幽默,探討《三便士歌劇》在當代劇場中的新詮釋,並藉由舞臺、燈光、服裝、音樂等多方面,分析該作如何在保留批判核心的同時,觸及觀眾的觀看位置與人性幽微。
Thumbnail
本文分析導演巴里・柯斯基(Barrie Kosky)如何運用極簡的舞臺配置,將布萊希特(Bertolt Brecht)的「疏離效果」轉化為視覺奇觀與黑色幽默,探討《三便士歌劇》在當代劇場中的新詮釋,並藉由舞臺、燈光、服裝、音樂等多方面,分析該作如何在保留批判核心的同時,觸及觀眾的觀看位置與人性幽微。
Thumbnail
這檔 ETF 元大臺灣價值高息ETF 00940 申購掀起了超級狂風潮,大家都要申購 那麼你知道這檔在夯什麼嗎!? 就讓我們繼續看下去吧!
Thumbnail
這檔 ETF 元大臺灣價值高息ETF 00940 申購掀起了超級狂風潮,大家都要申購 那麼你知道這檔在夯什麼嗎!? 就讓我們繼續看下去吧!
追蹤感興趣的內容從 Google News 追蹤更多 vocus 的最新精選內容追蹤 Google News