塔羅小白自學也能快速上手-塔羅牌上顏色的意義

更新 發佈閱讀 1 分鐘
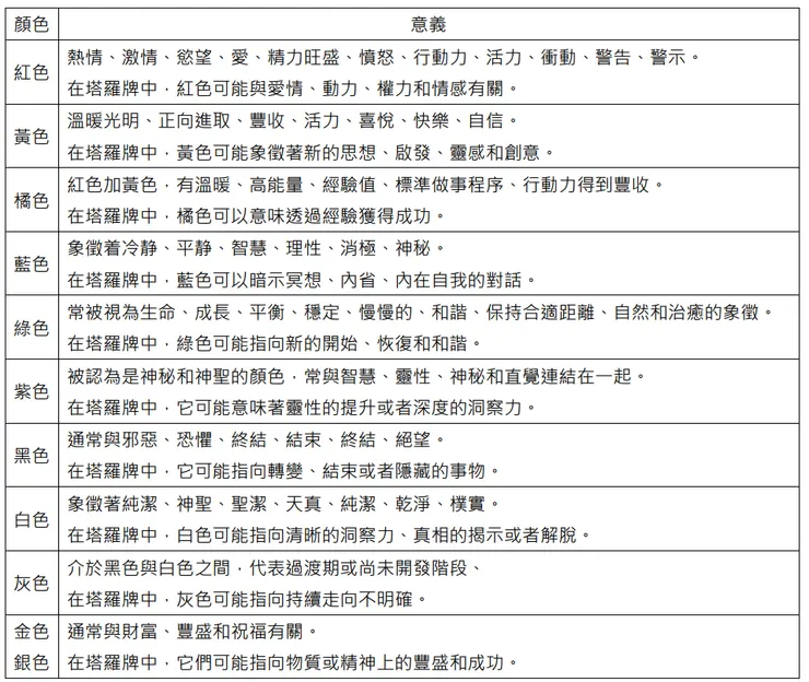
在神秘的塔羅牌世界中,色彩扮演着一種神秘而重要的角色,它們是深邃的象徵,揭示了人類心靈深處的秘密。每一道色彩的光芒都如同一座指引的燈塔,為我們的心靈旅程指明方向。究竟這些顏色蘊含著怎樣的神秘力量呢?
vocus|新世代的創作平台


留言
avatar-img
iona的心靈聊天室
1會員
6內容數
iona的心靈聊天室提供身心靈課程相關訊息。包括:生命教育、臼井靈氣、金錢靈氣、吸引力法則課程、人生使命IKIGAI教學、靈性成長課程、日本和諧粉彩教學、日本黑紙藝術教學、咖啡山水教學、塔羅教學與占卜、魔法精油製作....等課程,歡迎有興趣夥伴一起學習。
iona的心靈聊天室的其他內容
2024/04/08
塔羅牌中的每個數字代表著特定的象徵意義,在解牌時需要注意與相應數字的聯繫。本文將介紹塔羅牌0-9數字的象徵意義及其相關解讀。
Thumbnail
2024/04/08
塔羅牌中的每個數字代表著特定的象徵意義,在解牌時需要注意與相應數字的聯繫。本文將介紹塔羅牌0-9數字的象徵意義及其相關解讀。
Thumbnail
2024/04/07
大塔羅牌象徵人生轉折和精神成長,每張牌都有深刻的象徵意義,並與數字、四大元素、行星或星座相關。本文將探索每張大塔羅牌的基礎牌義及其所關聯的要素。
Thumbnail
2024/04/07
大塔羅牌象徵人生轉折和精神成長,每張牌都有深刻的象徵意義,並與數字、四大元素、行星或星座相關。本文將探索每張大塔羅牌的基礎牌義及其所關聯的要素。
Thumbnail
2024/04/06
大塔羅從0號的愚人(開始)到21號的世界(完成)。述說著新生兒般的愚人踏上了未知的冒險旅程。本文描述了大塔羅牌中每個牌面對應的意義,以及愚人在這個旅程中所經歷的成長與轉變。
Thumbnail
2024/04/06
大塔羅從0號的愚人(開始)到21號的世界(完成)。述說著新生兒般的愚人踏上了未知的冒險旅程。本文描述了大塔羅牌中每個牌面對應的意義,以及愚人在這個旅程中所經歷的成長與轉變。
Thumbnail
看更多
你可能也想看
Thumbnail
本文介紹神祕語言的起源和特徵,解開了人類和宇宙所隱藏的法則和原則,並揭示過去、現在和未來的奧祕。
Thumbnail
本文介紹神祕語言的起源和特徵,解開了人類和宇宙所隱藏的法則和原則,並揭示過去、現在和未來的奧祕。
Thumbnail
《轉轉生》(Re:INCARNATION)為奈及利亞編舞家庫德斯.奧尼奎庫與 Q 舞團創作的當代舞蹈作品,結合拉各斯街頭節奏、Afrobeat/Afrobeats、以及約魯巴宇宙觀的非線性時間,建構出關於輪迴的「誕生—死亡—重生」儀式結構。本文將從約魯巴哲學概念出發,解析其去殖民的身體政治。
Thumbnail
《轉轉生》(Re:INCARNATION)為奈及利亞編舞家庫德斯.奧尼奎庫與 Q 舞團創作的當代舞蹈作品,結合拉各斯街頭節奏、Afrobeat/Afrobeats、以及約魯巴宇宙觀的非線性時間,建構出關於輪迴的「誕生—死亡—重生」儀式結構。本文將從約魯巴哲學概念出發,解析其去殖民的身體政治。
Thumbnail
背景:從冷門配角到市場主線,算力與電力被重新定價   小P從2008進入股市,每一個時期的投資亮點都不同,記得2009蘋果手機剛上市,當時蘋果只要在媒體上提到哪一間供應鏈,隔天股價就有驚人的表現,當時光學鏡頭非常熱門,因為手機第一次搭上鏡頭可以拍照,也造就傳統相機廠的殞落,如今手機已經全面普及,題
Thumbnail
背景:從冷門配角到市場主線,算力與電力被重新定價   小P從2008進入股市,每一個時期的投資亮點都不同,記得2009蘋果手機剛上市,當時蘋果只要在媒體上提到哪一間供應鏈,隔天股價就有驚人的表現,當時光學鏡頭非常熱門,因為手機第一次搭上鏡頭可以拍照,也造就傳統相機廠的殞落,如今手機已經全面普及,題
Thumbnail
瞭解《女祭師》牌代表的純淨、渴慕與祕傳奧義的一張牌,牌卡所蘊藏的能量與象徵意義。透過占卜來更深入瞭解身心靈的純淨,進而面對自己的內在情緒,重新感受自己的能量!
Thumbnail
瞭解《女祭師》牌代表的純淨、渴慕與祕傳奧義的一張牌,牌卡所蘊藏的能量與象徵意義。透過占卜來更深入瞭解身心靈的純淨,進而面對自己的內在情緒,重新感受自己的能量!
Thumbnail
本文分析導演巴里・柯斯基(Barrie Kosky)如何運用極簡的舞臺配置,將布萊希特(Bertolt Brecht)的「疏離效果」轉化為視覺奇觀與黑色幽默,探討《三便士歌劇》在當代劇場中的新詮釋,並藉由舞臺、燈光、服裝、音樂等多方面,分析該作如何在保留批判核心的同時,觸及觀眾的觀看位置與人性幽微。
Thumbnail
本文分析導演巴里・柯斯基(Barrie Kosky)如何運用極簡的舞臺配置,將布萊希特(Bertolt Brecht)的「疏離效果」轉化為視覺奇觀與黑色幽默,探討《三便士歌劇》在當代劇場中的新詮釋,並藉由舞臺、燈光、服裝、音樂等多方面,分析該作如何在保留批判核心的同時,觸及觀眾的觀看位置與人性幽微。
Thumbnail
通靈問事將神祕的面紗下之國術表達深沉的學問,旨在提供解決生活中問題、困擾、葛藤的方式,就像一個指南針引領人們走向自己的生活道路
Thumbnail
通靈問事將神祕的面紗下之國術表達深沉的學問,旨在提供解決生活中問題、困擾、葛藤的方式,就像一個指南針引領人們走向自己的生活道路
Thumbnail
這是一場修復文化與重建精神的儀式,觀眾不需要完全看懂《遊林驚夢:巧遇Hagay》,但你能感受心與土地團聚的渴望,也不急著在此處釐清或定義什麼,但你的在場感受,就是一條線索,關於如何找著自己的路徑、自己的聲音。
Thumbnail
這是一場修復文化與重建精神的儀式,觀眾不需要完全看懂《遊林驚夢:巧遇Hagay》,但你能感受心與土地團聚的渴望,也不急著在此處釐清或定義什麼,但你的在場感受,就是一條線索,關於如何找著自己的路徑、自己的聲音。
Thumbnail
本文探討神祕語言的元素,包括符號語言、寓言、以及神話的隱藏含義。神話不是虛構的,而是傳達事實的手段。從符號學的角度呼籲對古代神話進行多角度研究。
Thumbnail
本文探討神祕語言的元素,包括符號語言、寓言、以及神話的隱藏含義。神話不是虛構的,而是傳達事實的手段。從符號學的角度呼籲對古代神話進行多角度研究。
Thumbnail
魔術師是塔羅牌中一張極具啟示性和動力的牌,激勵著尋求者發掘並運用自己內在的魔法。我想致力於幫助每位尋求者通過這張牌找到自己的創造路徑和成功之道。
Thumbnail
魔術師是塔羅牌中一張極具啟示性和動力的牌,激勵著尋求者發掘並運用自己內在的魔法。我想致力於幫助每位尋求者通過這張牌找到自己的創造路徑和成功之道。
Thumbnail
認識塔羅歷史 在過往的時光演進至今,塔羅所存在的價值,透過正確了解塔羅歷史由來,才不會扭曲神化了它的背景,造成錯誤的迷信或製造出不合邏輯的禁忌。 Tarot正確的英文發音為/ˈtæroʊ/ (ta-rou),尾音為「oh」,並非「rot」的「t」子音。
Thumbnail
認識塔羅歷史 在過往的時光演進至今,塔羅所存在的價值,透過正確了解塔羅歷史由來,才不會扭曲神化了它的背景,造成錯誤的迷信或製造出不合邏輯的禁忌。 Tarot正確的英文發音為/ˈtæroʊ/ (ta-rou),尾音為「oh」,並非「rot」的「t」子音。
Thumbnail
本文探討了神祕語言的特點和起源,從象形文字和寓言到標誌和符號的解析,揭示在神祕學和文明發展中的重要性。
Thumbnail
本文探討了神祕語言的特點和起源,從象形文字和寓言到標誌和符號的解析,揭示在神祕學和文明發展中的重要性。
Thumbnail
我們知道塔羅牌有分為四個元素:風、火、水、土。其中風與火是陽性元素,而水與土則是陰性元素。 陽性元素與陰性元素會隨著小牌數字的增加而有不同的變化,但基本上來說,陽性元素在一開始的時候是最為強大的且集中的,因此最具有突破現狀爆發力(火元素),或者是披荊斬棘,劈開眼前迷霧的決斷力(風元素)。
Thumbnail
我們知道塔羅牌有分為四個元素:風、火、水、土。其中風與火是陽性元素,而水與土則是陰性元素。 陽性元素與陰性元素會隨著小牌數字的增加而有不同的變化,但基本上來說,陽性元素在一開始的時候是最為強大的且集中的,因此最具有突破現狀爆發力(火元素),或者是披荊斬棘,劈開眼前迷霧的決斷力(風元素)。
追蹤感興趣的內容從 Google News 追蹤更多 vocus 的最新精選內容追蹤 Google News