此篇提供付費課程的其中一個重要章節,務必每一段都看完。
以下是透過方格子的訂閱得到我的技術與精華,還有訂閱成功之後可以進入私人群組的福利,提供讀者與引導讀者學習,往獲利的方向前進(我不能帶單,但我可以引導)
直接加入我的Line id : income8899,或掃描我的Qrcode就可以跟我直接聯繫與匯款相關事宜。

我的私人Line好友管道
免費提供課程的其中一個章節
第二章 選擇權的十大特性(需要具備選擇權知識基礎者閱讀)
第一、 選擇權追蹤的標的物是日夜盤的台指期貨,但是在每週三的結算日,都已加權指數為主,因為終歸要有一個結算價,期貨也是(每個月的第三個禮拜三)。結算價是以13:00每一分鐘的價格簡單平均數得知。因此,很多人會在這個時間點拼樂透,我就有看過結算前三分鐘內急拉期貨讓選擇權翻13倍。
第二、 選擇權的價格是由波動率指數來編撰,這個波動率指數可以不用管他,因為計算公式太過複雜,簡言之,大起大落的盤就代表波動率很高,選擇權的權利金也很貴,貴到你無法下一口單。
第三、 根據我長期的觀察,平日把選擇權拿來過夜,會耗損掉近10%,的價格(在開盤期貨沒有波動時),如果拿來留倉禮拜六日,選擇權耗損的程度會高達30-40%不等(以買方來說),所以這就是為何不鼓勵過週末的原因,除非您是有閒置資金要賭週一大漲或大跌。
第四、 選擇權的特性更機車的一點就是,期貨的點位你在那邊買進,例如22500買進一口50點的多單,遇到一次下跌,期貨回到22500點,你的選擇權價格依舊會損失,就是時間價值流失的證據,除非期貨的加速度很快,例如兩小時內就收復失土,市場上的交易者就會追價買更貴。但通常夜盤散戶不會玩。
第五、 選擇權適合玩當沖的時間點就是日盤,夜盤則是需要等好機會賺一點波段。
第六、 關於選擇權的停損價,我會建議失去30%-40%為原則,作為停損價。如果要反敗為勝,不適用Put賣權,用台指、小台指、微型台指替代比較好,因為他們不怕時間價值流失。盤整盤是買方最怕的格局。
第七、 選擇權佈局的機會:重要法說會、台積電ADR、重大數據公佈之前、看對方向(技術分析)等等時間點佈局。
第八、 選擇權最好的價差單位置,已經必須要從週五佈局改成週二之前,因為現在太容易被穿價,穿價就是倒賠2500加手續費,你要賠給期貨商。他們會追繳保證金,一但保證金不足就變成拒絕往來戶。千萬不要這樣啊!
第九、 交易策略一共有兩大派別,第一是順勢交易,第二是逆勢交易(台灣人比較熟悉的方式,逢高空,逢低接多)順勢交易在國外比較流行。這兩種交易模式衍生出:突破高點追價做多、突破低點追價做空(之前8/2那個大黑棒就是這樣跌倒跌停板的)、逢高點就看不爽放空、逢低點就大量低階籌碼等反彈。
第十、 千萬不要做純賣方!千萬不要做純賣方!千萬不要做純賣方!
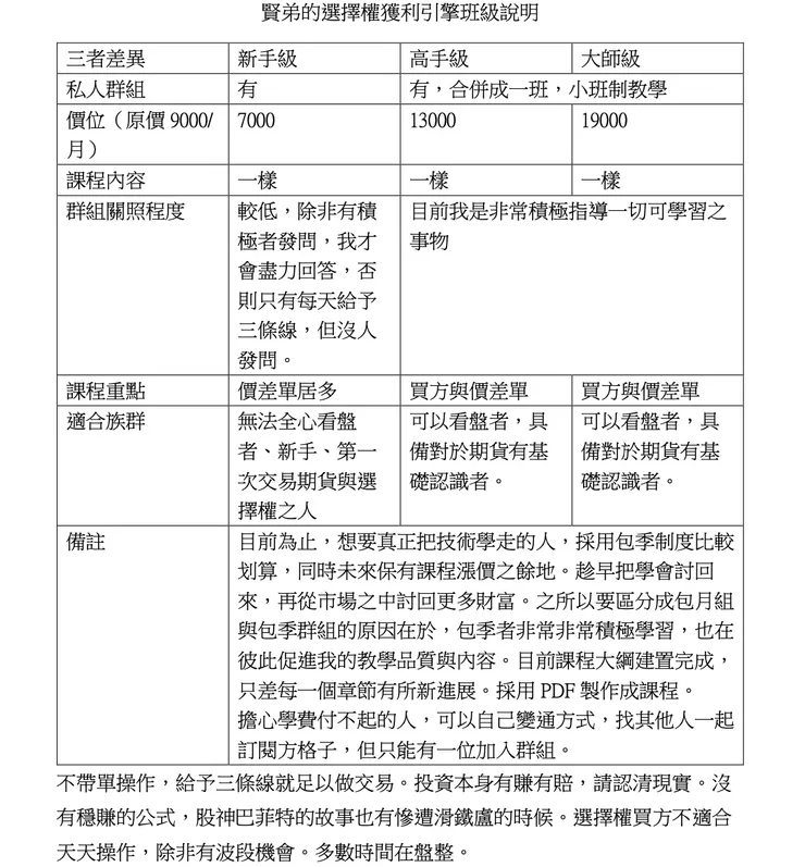
價目表依序為
包一個月7000
包兩個月13000
包三個月19000
包四個月26000
選擇權的幾大特性(需要具備選擇權知識基礎者閱讀)
第二部分
第一、 不交易價外太遠的選擇權,只要價外高於800點以上,即便有波動也不會反映出來。建議使用60-20點作為交易的履約價即可。越是價內一點的,時間價值流失比較慢,這反而進可攻退可守。
第二、 凹單攤平法?唯一可以使用凹單攤平法的時機點就是你有預料到大盤會上漲與下跌,於是你在夜盤分批佈局,分批佈局是我一直強調的話。
第三、 分批分批再分批,沒人可以買在最低點,賣在最高點。會買是徒弟,會賣是師傅,想當師傅的人就是當選擇權翻兩倍後,平倉一半,讓另外的部分拿來投機操作。這樣子必定有正績效。
第四、 風險永遠擺第一,獲利擺第二,沒有風險意識,倒不如不要參與期權市場,即便他有暴力翻倍的可能性,但沒有風險意識,就乾脆玩ETF不會吃大虧的。
第五、 所謂的「波段」在選擇權的市場幾乎都是隨時的,有發生過幾分鐘之內急拉暴漲,也有整天暴漲,也有跨日暴漲等時間發生,這些我都遇過。
第六、 量價關係是一個必須要學習的重要觀念,它代表著市場的人氣,但是量價關係需要配合當下時空背景的成交量來做比較,通常我都以上週的成交量作為參考依據。
第七、 選擇權的價差單只要被穿價沒有處理好,也是吃龜苓膏,而且要罰手續費,等於是剝兩層皮,價差單我比較少操作,因為今年度都是屬於大漲大跌的盤勢,穿價機會太高了。這也是你為何要學選擇權的原因。暴漲暴跌就是買方的獲利機會。
第八、 選擇權具備避險功能,做多也可以做空也可以,但是他是屬於三維度的交易工具,期貨是二維度,做多獲利就是賺,做空虧損就是多方贏。但是選擇權的賣方就近乎於無敵狀態,長期駕馭選擇權的法人機構都故意在非常大的區間裡做純賣方,區間約略在2000點上下吸收時間價值的流失。因此許多網站的選擇權支撐壓力表就是以莊家思維來考量行情。
第九、 什麼是倒莊行情?這很容易發生在週一二三,也就是原本最大的籌碼壓力被碾壓過去,做賣方的人要平倉減少損失就必須要反向操作,兩股同時做多或同時做空的動能就會帶著大盤與期貨一起走下去。
第十、 殘酷的股市,殘酷的選擇權市場,買方的長期贏家是極度少數,大約只有10%,而在我的指導之下,勝率至少可以提高20-40%,端看學員如何學習。
























