敘事實踐 Day50-1

更新 發佈閱讀 1 分鐘

[ 往「敘事實踐的學習與應用」轉向 Day20 ] 

Summary:
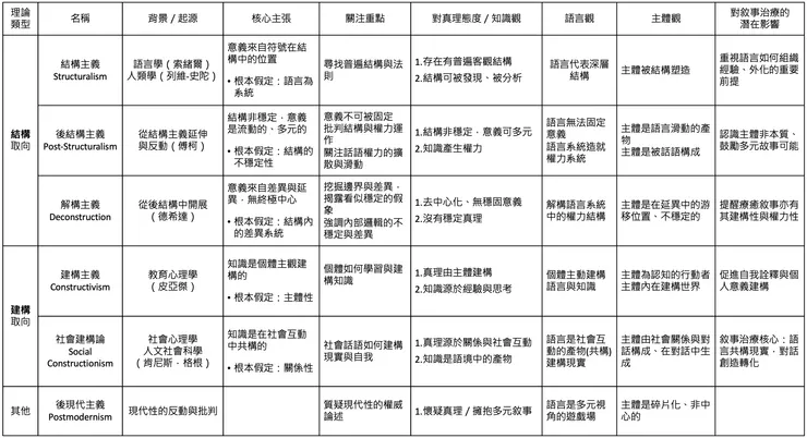
結構主義、後結構主義、解構主義 v.s. 社會建構論、建構主義
表格整理

結構取向/建構取向

結構取向/建構取向

結構主義、後結構主義、解構主義 、社會建構論、建構主義、後現代主義

結構主義、後結構主義、解構主義 、社會建構論、建構主義、後現代主義


留言
avatar-img
不是雞湯,但是又如何
4會員
515內容數
不是雞湯,但 是又如何 不是雞湯,但是 又如何
2025/06/08
[ 往「敘事實踐的學習與應用」轉向 Day20 ]  Summary:《醞釀中的變革》第一章〈社會建構:醞釀中的變革〉摘要、理解、整理 _______________ ❖社會建構論的核心假設命題 1.我們理解世界的方式並不是由「那個什麼」所規定 —p.28 「我們並非要拋棄追尋真理的各種傳
2025/06/08
[ 往「敘事實踐的學習與應用」轉向 Day20 ]  Summary:《醞釀中的變革》第一章〈社會建構:醞釀中的變革〉摘要、理解、整理 _______________ ❖社會建構論的核心假設命題 1.我們理解世界的方式並不是由「那個什麼」所規定 —p.28 「我們並非要拋棄追尋真理的各種傳
2025/06/04
[ 往「敘事實踐的學習與應用」轉向 Day19 ] Summary:《敘事治療的精神與實踐》第六章〈敘事治療的方法與介入技術〉簡略摘要 _______________________ 我: 午安,我將《敘事治療的精神與實踐》第六章〈敘事治療的方法與介入技術〉做了整理摘要。有幾點先在這提出: 1
2025/06/04
[ 往「敘事實踐的學習與應用」轉向 Day19 ] Summary:《敘事治療的精神與實踐》第六章〈敘事治療的方法與介入技術〉簡略摘要 _______________________ 我: 午安,我將《敘事治療的精神與實踐》第六章〈敘事治療的方法與介入技術〉做了整理摘要。有幾點先在這提出: 1
2025/06/02
[ 往「敘事實踐的學習與應用」轉向 Day18 ] Summary:《敘事治療的精神與實踐》第五章〈敘事三重山〉簡略摘要、困惑討論 _______________________ 我: 午安,我今天讀了《敘事治療的精神與實踐》第五章〈敘事三重山〉。 我覺得這章整理得很清楚,黃素菲用「三重山」的
2025/06/02
[ 往「敘事實踐的學習與應用」轉向 Day18 ] Summary:《敘事治療的精神與實踐》第五章〈敘事三重山〉簡略摘要、困惑討論 _______________________ 我: 午安,我今天讀了《敘事治療的精神與實踐》第五章〈敘事三重山〉。 我覺得這章整理得很清楚,黃素菲用「三重山」的
看更多