樂意傳播股份有限公司(以下簡稱樂意)於近日宣佈「SF 教召歸隊 樂意啟程明星賽」冠軍賽延期,冠軍賽重啟日期官方將另行公佈。「SF 教召歸隊 樂意啟程明星賽」是由樂意傳播主辦、CHERRY 贊助的《Special Force Online》比賽,經過激烈的初賽與四強賽後,於日前5月17日於士林知名網咖展開冠軍總決賽,不過因為當天現場比賽時受到DDoS攻擊,多次中斷比賽,在更換IP等應急方案無果下,官方當場決定中止且延期冠軍賽。

《Special Force Online》延期公告
本次主辦地點在士林知名網咖,此知名網咖擁有電競館規格比賽場地。由於本次比賽伺服器採用與外網完全隔離的封閉式專用網,伺服器本身未受到攻擊,不過現場網路被DDoS攻擊全面中斷,固定IP的比賽也被中斷,主辦單位緊急與中華電信聯繫,多次修復網路更換IP後成功恢復比賽。但之後又持續受到攻擊,在連續更換5次IP和技術人員處理後,官方與選手達成協議,冠軍賽決定延後比賽日期。這次事件不僅影響到比賽相關人員,也對於參賽選手、現場觀賽的玩家,以及一般使用活動場地的顧客造成了不小的影響,為性質惡劣的網路攻擊事件。

現場比賽畫面
本次比賽是台灣首次遇到針對遊戲公司舉辦的賽事進行DDoS攻擊(分散式阻斷服務攻擊),DDoS是指動員大量殭屍電腦,同時對特定伺服器或網路發送大量流量的網路攻擊手法,使伺服器資源耗盡後全面癱瘓。這類型攻擊也曾在韓國《英雄聯盟》LCK春季賽發生過,導致比賽中斷8次,總時長達7小時,最後LCK官方決定在第六週轉為閉門比賽,以及採用離線伺服器因應。
中華電信SOC團隊今年4月的監測數據顯示,台灣平均每天偵測到約35起DDoS攻擊,通常遇到DDoS,官方都需要一些反應時間處理,所以冠軍賽當天與選手協商決定延期比賽,會是官方當時認為比較好的處理方式。因為本次的事故,官方決議加碼近十萬的參賽獎金給四強隊伍,獎金將會在下次冠軍賽加碼發放,以展現出官方這次的對選手的誠意。未來在舉辦相關比賽時,官方也會加強相關防範,以及即時應變方式,希望能提供玩家更好的觀賽體驗,以及選手能大顯身手的比賽。
妨害電腦使用罪,請勿以身試法
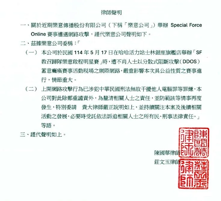
對於DDoS攻擊屬妨害電腦使用罪,屬於告訴乃論罪,大家切勿以身試法。一旦確認攻擊者身份,主辦單位也將啟動民事與刑事訴訟等法律程序,對於相關損失和處理成本作為補償,同時也保障比賽公平性和玩家權益,以及主辦單位名譽。以下為官方聲明,主辦方也會盡力確保《Special Force Online》賽事最佳體驗。

律師聲名
「SF 教召歸隊 樂意啟程明星賽」延期的冠軍賽正式日期將由官方網站公告。


