009813將在台灣時間2025/10/03結束申購,預計將在2025/10/20日在台股上市,交易幣別為台幣。XLG在2005/05/10日在NYSE Arca上市,資本規模如下圖:

兩者皆為追蹤S&P 500 Top 50 大公司指數,基本成分股配置比例大致相同(若009813上市後確實如貝萊德與iShares官網預期):

(上圖為009813之模擬投組預置;資料來源:blackrock官網)

(上圖為XLG截至2025/08/29日依產業持股分布;資料來源:Money DJ理財網)
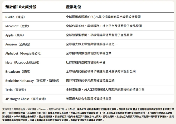
而兩者的持股前十,也就是S&P 500前50大公司中的前10也大致相同:

(上圖為009813預計前十大成分股;資料來源:blackrock官網)

(上圖為截至2025/08/29日前XLG的前11大持股,因為Alphabet佔了兩個欄位,理論上能將兩者看為一家公司;資料來源:Money DJ理財網)
依照以上數據與圖表,我們基本上能將兩者追蹤的指數與成分股歸類為相同,僅有非常微小的持股差異(建議投資人009813上市後確認其成分股占比與產業組成數據);主要差別是發行ETF公司、上市管道、幣別等差距。
內扣費用:

(資料來源:blackrock官網)
上圖為009813上市後的預估內扣費用。若忽略買賣手續費與交易稅,009813之最低內扣費用應為0.38%(0.3%+0.08%),最高內扣費用(也就是剛上市)應為0.49%(0.35%+0.14%)。

(資料來源:財經M平方)
上圖為XLG總管理費(內扣費用),為0.2%。
對比009813內扣(最低0.38%)與XLG(0.2%)並忽略各券商交易手續費與交易稅之規則,僅就書面上之內扣費用比對,明顯009813內扣高於XLG 0.18%左右。兩者之內扣費用比對市場上大宗指數型ETF內扣費用居中高位(VOO 0.03%;QQQ 0.2%;0050 大約0.15%;006208 大約0.12%)。
若只以內扣費用來評估擇股標準,那麼XLG的成本比009813來的划算很多(009813內扣費用會隨資產管理規模增大而縮小)。
管理ETF公司:
009813-貝萊德(BlackRock)/iShares:又稱黑岩公司;是全球最大資產管理公司,總資產超過十一兆美元。而發行009813的公司iShares是貝萊德旗下的子公司,專注於發行各類ETF商品(如加密貨幣ETF、各國指數與產業ETF等)。
XLG-景順投信公司(Invesco):美國投資管理公司,全球資產管理規模達兩兆美元。
為何要關注S&P 500 Top 50類型ETF?
我們以市場上常見的S&P 500指數ETF做參考:


市場上追蹤S&P 500指數的ETF五年來表現大約等於99~99.5%。
追蹤富時全球全股票指數(FTSE Global All Cap Index)的VT報酬率如下圖:

五年來報酬率約為70.5%。
而追蹤S&P 500 Top 50的XLG圖表為:

(以上圖集資料來源:TradingView)
五年報酬率約為121%(根據文章開頭的比對,我們能把009813的五年報酬率假設成XLG的五年報酬率)。
(建議投資人不要比對ETF全部時間報酬率,其成長幅度大小受ETF發行日期所影響,發行越早通常成長幅度較大、反之較小)。
透過以上推論可得知,當指數ETF追蹤基數、公司數、市場量體越大,產業分散越透徹,其報酬率通常較低、風險也較分散。反之,指數ETF追蹤量體越小、越集中,通常報酬率越大,同時風險也較不分散。
因此,有指數ETF投資需求的投資人(或想參與市場成長的投資人),因當評估自身風險分散需求、報酬期望等。並不是越集中的指數型ETF就比越廣撒型的優異,越集中的指數ETF,被持股內單一標的影響程度通常會被放大(視持股比率而定),也就是跌幅比例通常較大,反之亦然。
我們可以這樣想像,假設投資人投資一檔追蹤S&P 500的指數ETF,約等於投資依公司市值排定支持股數量的美國最優秀500(通常比500高,作為成分股替換選項)家上市公司;投資VT,約等於投資全世界的優秀上市公司(約2900家);而投資XLG,約等於投資美國前50大最優秀的上市公司。
投資人可以選擇分享全世界公司、美國前500家公司、或美國前50大最佳公司的成長,同時也承擔由大到小的市場風險。
009813與XLG之對比與風險評估:
因為上市環境於交易幣別不同,風險因素也不相同,以下為風險對比:
- 匯率差異:009813與XLG的交易幣別不同,主要匯率差異是視投資人投資幣別而定。若投資人是以台幣或其他幣別轉成美金投資XLG,匯率的不確定因素可能會放大或縮小投資報酬率,而對於台灣人,利用台幣投資009813,可以排除匯差造成的風險不確定因素。
- 發行與管理公司:發行或管理母公司若出現財務與管理問題,可能會影響到發行之金融商品短期波動。建議投資人選擇規模較大、受眾較多的金融商品。
- 稅率:009813與XLG在資本利得稅收制度上不同,收稅標準也不一樣,忽略稅收因素有侵蝕獲利的可能性(減少頻繁買賣能減少這部分的損失)。
- 景氣循環:雖然ETF的機制是會替換不符合標準的公司,並讓符合標準的公司納入成分股,不過熱門產業衰落、景氣循環,皆會影響持股比例與種類之分配,也會影響短期金融商品波動幅度。
- 延後反應:台股與美股放假日期不同,因此股價漲幅並不會完全相同,反之可能因假期影響而將過去幾天未反應的漲跌放在同一天反應(009813沒有漲跌幅限制,因此出現極端情況通常漲得更高也跌得更低)。
- 美股放假:此風險因素主要集中在009813(台股)。其追蹤指數為美國50大公司股價波動,如果美股前一天沒有開盤,那麼股價便會沿用收盤價格。投資人須注意,當發生此情況時,009813出現的異常漲跌主要是台股投資人買賣雙方的操作導致,不是指數波動,切勿混淆。
- 經濟停滯:也就是全球或該國股市不再上漲。追蹤指數的ETF,股價便會長時間震盪或下跌。
- 其他風險因素
這些金融商品適合誰呢?
不論是009831或XLG,他們揭示追蹤美國前50大優異的上市公司,而美國又是全球最大經濟體,因此這50家公司也在全球具有一定的影響力。相信投資人(特別是台灣)都聽過0050(元大50)或006208(富邦50),其實他們的概念與009831和XLG相同,一個是追蹤台灣前50大公司、一個是追蹤美國前50大公司。
這些追蹤優異公司成長的金融商品,適合瞄準國家成長力度、龍頭公司的長期投資人。特別是想利用投資達到資產增值,卻沒有時間或精力去選股,也時常對風險承擔、股市波動、財經消息感到焦慮的投資人,那這些商品便是依照當前市場最優異者的市值來做排行,並提供投資人風險較低、與大盤成長掛鉤(或超越)的金融商品。
那麼前50大公司中有公司面臨危機、甚至倒閉該怎麼辦呢?雖然仍會影響股價波動,但ETF的機制便是納入該國或所選區域符合條件者作為成分股,並替換不合適者;也就是「汰弱納強」的機制,以保證成分股組成確實是當前環境下前50大之優異公司。
因此,009813與XLG適合想追蹤美國前50大優異公司、瞄準端點成長力、參與龍頭企業與明星企業成長,卻沒有時間或精力主動擇股與之資產配置、和持有單一個股風險承擔能力較低的長期投資人。
適合族群:
009813:適合主要用台幣交易、與台股時間掛勾卻想參與美國市場頂尖公司成長的投資人。
XLG:適合想直接參與美國市場頂尖公司成長、利用美金交易、與美股時間掛鉤的投資人(還有資金量體大,內扣費用影響大的大資本投資人)
(2025/10/03.Kai)





















