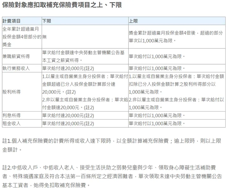
個人覺得敢提出這個新制的人心臟很大顆,台灣人有多喜歡股息呢?只要看高股息ETF受益人數就可以略知一二了。後續的發展沒有意外,這個政策被造成了很大的反彈,今天衛福部長石崇良表示「這部分沒有問金管會」,當然不希望影響股市,這幾年補充保費股利所得占20%,「所以影響應該不會太大。」
金管會現在也跳出來表示會去了解一下對股民影響,再做適當的交流。所以後續到底會怎麼施行這項政策還有得談呢。現在也已經有財經專家把可以合法避稅的投資選項整理出來了,沒有配息的ETF、ETF連結基金或者累積型基金,我這個門外漢就可以提出三個項目了,或許這個政策也會刺激投信朝這個方向去推出新產品也不一定。

健保補充保費年領股息100萬多繳21100元!新制何時上路?


















