
【前言:打破命理迷思,回歸邏輯實證】
在感情的世界裡,許多人以為擁有「好緣分」就能白頭偕老。然而,研究彩虹數字「感情解碼學」十載有餘、累積超過萬人案例的蘇芳仕老師指出:緣分無論好壞,若不懂得判讀性格底層的衝突,感情依然沒有保障。
本文將公開蘇芳仕老師耗時十年完善的「感情與緣分解碼」判讀 SOP,帶你從邏輯與實戰的角度,看透感情問題的根源。
一、 九宮數字解碼:感情解碼的「唯一地基」
許多彩虹數字的學習者在分析感情時常遇到瓶頸,關鍵就在於忽略了蘇芳仕老師著作《感情伴侶性格問題解碼》中的核心技法——「九宮數字解碼技法」。
- 為什麼重要? 只有掌握九宮數字的生成與分布邏輯,才能真正看懂兩個人性格特質的交織情況。
- 學習誤區: 若跳過基礎技法直接進入緣分判讀,往往只能流於表面,無法觸及核心問題。
二、 理論 vs. 實務:為何「好緣分」不等於「不分手」?
在蘇老師的實務經驗中發現,「理論版」與「實務經驗版」的判讀技法相距甚遠。
- 傳統誤區: 單純媒合有緣人,初期看似成功,卻潛伏著失敗隱憂。
- 實務真相: 即使配置了上乘的緣分,若雙方性格中的「負面慣性」未被察覺,離婚與分手依然會發生。
- 專業轉向: 將判讀導向**「尋找問題根源點」**,而非單純分類緣分。
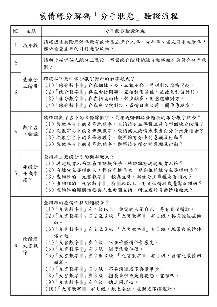
三、 專業判讀 SOP:從「分手狀態」反推問題核心
蘇芳仕老師制訂了嚴謹的「判讀 SOP」,將這套學問從玄學提升至專業學術系統:
- 問題定位: 針對已發生的感情危機(如分手或冷戰)進行數據回溯。
- 根源找尋: 透過數字邏輯,精準抓出導致感情失速的導火線。
- 解決引導: 提供實操方案,協助情侶或夫妻將緣分關係維持在最佳階段。
【結語:這是一門邏輯嚴謹的學術系統】
彩虹數字感情解碼學不是空談理論,而是經過萬人驗證的實操程序。無論你是想解決當下的感情困擾,或是想學習專業的解碼技法,唯有透過邏輯嚴謹的 SOP,才能真正掌握幸福的密碼。
專家介紹:蘇芳仕老師 彩虹數字感情解碼權威,深耕「感情解碼學」超過十年,分析案例逾萬人次,致力於將彩虹數字邏輯化、系統化,幫助學員與客戶從迷霧中精準定位,抓出人生的下一步。



.
如欲洽詢彩虹數字「感情解碼」諮詢服務與課程資訊,蘇芳仕老師的聯繫方式如下:
(1)LINE ID:0985306168
(2)instagram帳號請搜尋 icu2icu2
(3)WeChat:icu2 icu2
(4)WhatsApp:0900756838
(5)YT頻道請搜尋「蘇芳仕老師」


