手機、平板、電子書、路由器維修 & 技能教學,請洽 LINE ID:CARTINGHAO
各位好,我是台灣黑手,黑手的黑,黑手的手,各位好,我是台灣黑手,黑手的黑,黑手的手,今天講解的是一台,泡水後放了二年的 iPhone 6S Plus

外觀其實就很明顯的故障,送來時本身就沒有螢幕跟後鏡頭等零配件,而主機板確定是完全沒有人動修過的

跟前幾篇提到的一樣,只是單純把外觀弄乾靜,根本提不上什麼整理,業界還有什麼除水費,要嘛就檢測費,要嘛就修好的維修費,除水費是什麼鬼東西............

機身可以明顯見到,上半截彎曲,照片上看起來可能沒那麼明顯

還是那句老話,沒有送到其它地方檢測或維修的,我來處理,救回資料的機率很高,只要送出去其它地方,不管是檢測也好,維修也好或者換個電池也好,只要處理不好,在送來我手上,救回資料的機率,就必須先打一半的折扣,因為人有無限的可能,我也碰過明明就是泡水,送去北車附近,然後回來多了二個螺絲孔送穿,像這種泡爛的機子,所有蓋子全下,鐵框能下也盡量拆下

將金屬蔽避板與一些雜物取下後,讓我們來觀賞一下,什麼叫車碾+泡水的機子

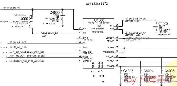
這部份是基頻處理器的週邊,也就是基頻供電相對的輸出

上半截集中在顯示與背光電感處,腐蝕的較為嚴重

直接上電?沒錯!就是直接上電,觸發電流大約在 350 左右跳變

初步電流先登載起來,接者在放到顯微鏡底下仔細檢查,魔鬼藏在細節裡

近場通訊、音頻編解碼、背光升壓週遭

無線區域網晶片週遭

基頻供電、功率放大器週遭

射頻功放晶片、分集接收器週遭,還有晶片已經位移的

基頻處理器週遭,可以看到全封閉的電感,都有大面積的生鏽,這是正常的,因為這種電感,內部估計不是鐵粉芯,就是鐵氧體,這個部份我也說不明白,各位有問題,還是去請教專業的,我所知道的就是,他媽的就是「鐵」,鐵就是會生鏽,而這裡的供電在 BUCK 後會給到 LDO 做穩壓輸出

射頻的部份,暫時可以不管,重點還是先放在開機時序

應用處理器週遭,都是封閉式電感還有一些 I2C 的上拉電阻,但因為這個區域,全都是打上硬化劑與環氧樹脂,所以水不會大面積殘留,但是水氣會,但終究也是放了二年,暫時先不去理會

這裡就比較糟,雖然有上軟膠,但這種軟膠遇水就發,發脹~~很容易讓元件脫離,而且我看到一些 PCB 板都見骨了

大概泡水情況如上面所說,接者用一品醇清理,當然還有更好的溶劑適合在此處,但揮發快的關係,錢會燒很快,暫時不考慮~~

大洗過後,在針對細部清理

在重新環視一次清理過後的主板

接者就開始是細活了,必須採用人工的方式,將軟膠盡可能剔除,同時也需要針對每顆元件做拉力檢查,因為這種泡水,很多底部都會爛掉,必須將其取下

氧化後的焊點不易吃錫,得反覆操好幾次,在能將錫接上

發現脫隊的齊納二極體

在排查時電流是超過 350MA ,並且是正常跳變電流,估計是可以亮蘋果,但沒顯示出現,針對 DISPLAY BOOST 6V 測量,該處電壓可以測量的到,那就代表 LDO 輸出是沒問題的

輸出給 DISPLAY 的電壓為 +5.7V 與 -5.7V 是由 BOOST 6V 調節出來的,經測量後發現 +-5.7V 也有,但從前端測量二極體值,均為無窮大,代表開路,重新將腐蝕處接線(因線路太多,不在一一拍照)

DISPLAY 所需的 1.8V +5.7V -5.7V 都確認沒問題,當然這裡不排除有假電壓的可能,但這個要看電流,暫時不去理會,而 MIPI 測量後是無異常的,接者打上強光後,可以看到蘋果的 LOGO (在正中央的位置,請仔細看),確認 DISPLAY 正常,而 BL 可能有異常

為確保不背 BL 或 DISPLAY 等影響,拆除面板後,接上 iTunes 連機,可讀取到 USER

有可能是單純無背光,先前一顆歪樓的二極體,在電路圖上是 D4050 先把它補上

應用處理器上方有一顆電感,外觀看上去有裂痕

不確定有沒有影響到,暫時先不動,但納入考量

此電感為 L4020 電感量為 15uh 是背光電路上,是升壓電路中不可缺少的儲能元件

重新將 D4050 補上

測開機後,背光亮了起來,但呈現暗陰陽,也暫時不管,反正先看的到就好,電流在 600-1.2A 之間跳變,但反覆重啟,無法進系統

這個電流看似正常,但反覆重啟確不正常,將面板拆除後,電流依舊會上 1.2A ,這個就不正常了,現在沒有負載,電流應該在小一些

果然在接上二極體後,右側的背光晶片,影響到了整體開機電流

右邊是左邊的,左邊是右邊的,所以我先將其背光晶片拆掉

在開一次機,電流雖變小了,但還是反覆重啟,電流在 250-300MA 左右,這花了四分之一秒的時間,思考了一下電路,突然想到,在背光供電的 PP1V8_SDRAM 與 U4500 的 USB IC 的 1.8V 是共通的,很有可能是連帶的被影響,所以我在將 U4500 的 TRISTAR 2 晶片取下,並且更換良品(U4500 參與開機,不可不安裝)

重新安裝後,有充電電流,估計沒問題

一把風槍走天下,自己動手,豐衣足食!
















