方格精選

ACG繪畫總論: 該學什麼? 如何學?

更新 發佈閱讀 1 分鐘

又投票又搬家,差點忘了連載,嗚嗚嗚。
這次的總論字比較多,也比較偏觀念。

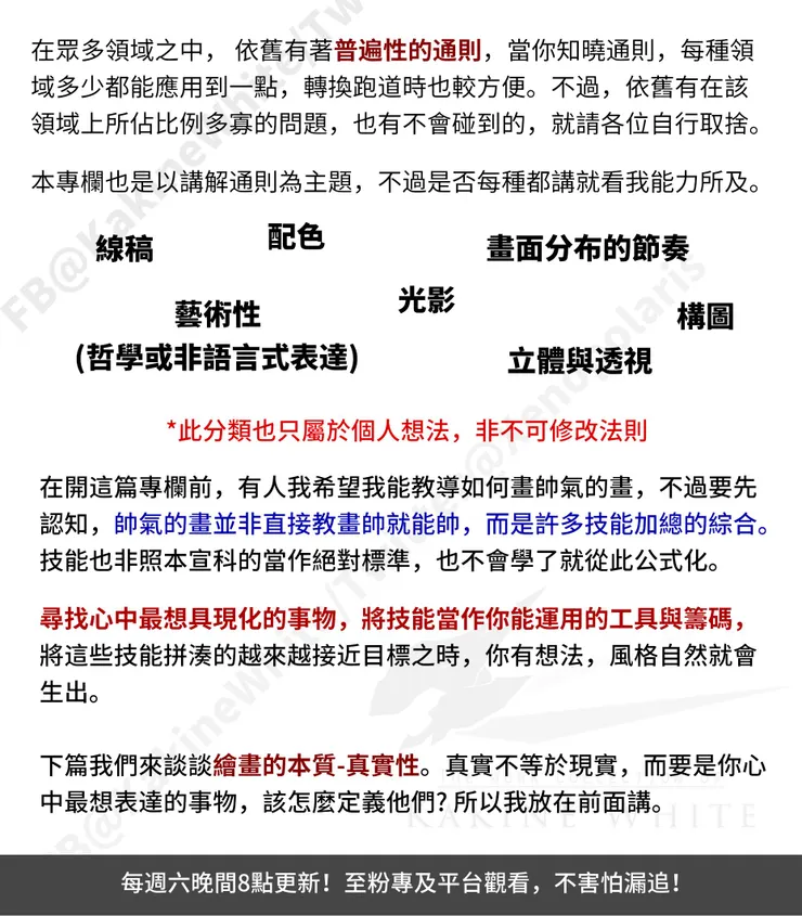
vocus|新世代的創作平台


vocus|新世代的創作平台


vocus|新世代的創作平台

如果你喜歡我的內容,在以下連結請幫我按個讚,謝謝! (不需要花錢)



留言
avatar-img
矢夜空燿的沙龍
8會員
10內容數
此專題內容在分享我對遇到的繪畫問題,整理我的知識與經驗,提出觀念想法。比起主流教學技法,旨在以觀念引導創作者如何自學。 當以「某個步驟的技巧不好」去看待,可能就會產生誤會,我認為每個步驟都是一體且上下互相影響,分兩部分: 1 腦中對於想呈現的事物有沒有足夠的理解 2能夠呈現它的技法
你可能也想看
Thumbnail
直銷的課程設計都是循序漸進的有目的的進行~
Thumbnail
直銷的課程設計都是循序漸進的有目的的進行~
Thumbnail
《轉轉生》(Re:INCARNATION)為奈及利亞編舞家庫德斯.奧尼奎庫與 Q 舞團創作的當代舞蹈作品,結合拉各斯街頭節奏、Afrobeat/Afrobeats、以及約魯巴宇宙觀的非線性時間,建構出關於輪迴的「誕生—死亡—重生」儀式結構。本文將從約魯巴哲學概念出發,解析其去殖民的身體政治。
Thumbnail
《轉轉生》(Re:INCARNATION)為奈及利亞編舞家庫德斯.奧尼奎庫與 Q 舞團創作的當代舞蹈作品,結合拉各斯街頭節奏、Afrobeat/Afrobeats、以及約魯巴宇宙觀的非線性時間,建構出關於輪迴的「誕生—死亡—重生」儀式結構。本文將從約魯巴哲學概念出發,解析其去殖民的身體政治。
Thumbnail
關於直銷術語 我的解讀 選擇不對努力白費 買錯比買貴更浪費
Thumbnail
關於直銷術語 我的解讀 選擇不對努力白費 買錯比買貴更浪費
Thumbnail
本文分析導演巴里・柯斯基(Barrie Kosky)如何運用極簡的舞臺配置,將布萊希特(Bertolt Brecht)的「疏離效果」轉化為視覺奇觀與黑色幽默,探討《三便士歌劇》在當代劇場中的新詮釋,並藉由舞臺、燈光、服裝、音樂等多方面,分析該作如何在保留批判核心的同時,觸及觀眾的觀看位置與人性幽微。
Thumbnail
本文分析導演巴里・柯斯基(Barrie Kosky)如何運用極簡的舞臺配置,將布萊希特(Bertolt Brecht)的「疏離效果」轉化為視覺奇觀與黑色幽默,探討《三便士歌劇》在當代劇場中的新詮釋,並藉由舞臺、燈光、服裝、音樂等多方面,分析該作如何在保留批判核心的同時,觸及觀眾的觀看位置與人性幽微。
Thumbnail
藍色系應該就做到這裡了,畢竟太多也是會審美疲勞的。
Thumbnail
藍色系應該就做到這裡了,畢竟太多也是會審美疲勞的。
Thumbnail
這是我過往的單圖創作。   原本想說要不要一張張的放,但是後來想說這樣有點洗版面的感覺,會導致其他人對我產生反感的感覺,所以為了避免爭議最後還是決定直接將過往的漫畫創作一篇文章搞定。
Thumbnail
這是我過往的單圖創作。   原本想說要不要一張張的放,但是後來想說這樣有點洗版面的感覺,會導致其他人對我產生反感的感覺,所以為了避免爭議最後還是決定直接將過往的漫畫創作一篇文章搞定。
Thumbnail
這是一場修復文化與重建精神的儀式,觀眾不需要完全看懂《遊林驚夢:巧遇Hagay》,但你能感受心與土地團聚的渴望,也不急著在此處釐清或定義什麼,但你的在場感受,就是一條線索,關於如何找著自己的路徑、自己的聲音。
Thumbnail
這是一場修復文化與重建精神的儀式,觀眾不需要完全看懂《遊林驚夢:巧遇Hagay》,但你能感受心與土地團聚的渴望,也不急著在此處釐清或定義什麼,但你的在場感受,就是一條線索,關於如何找著自己的路徑、自己的聲音。
Thumbnail
今天受邀擔任繪本比賽的評審,最吸引我的是每個創作者的想法,那些不俗套且嶄新的觀點,總是令人喜歡。
Thumbnail
今天受邀擔任繪本比賽的評審,最吸引我的是每個創作者的想法,那些不俗套且嶄新的觀點,總是令人喜歡。
Thumbnail
背景:從冷門配角到市場主線,算力與電力被重新定價   小P從2008進入股市,每一個時期的投資亮點都不同,記得2009蘋果手機剛上市,當時蘋果只要在媒體上提到哪一間供應鏈,隔天股價就有驚人的表現,當時光學鏡頭非常熱門,因為手機第一次搭上鏡頭可以拍照,也造就傳統相機廠的殞落,如今手機已經全面普及,題
Thumbnail
背景:從冷門配角到市場主線,算力與電力被重新定價   小P從2008進入股市,每一個時期的投資亮點都不同,記得2009蘋果手機剛上市,當時蘋果只要在媒體上提到哪一間供應鏈,隔天股價就有驚人的表現,當時光學鏡頭非常熱門,因為手機第一次搭上鏡頭可以拍照,也造就傳統相機廠的殞落,如今手機已經全面普及,題
追蹤感興趣的內容從 Google News 追蹤更多 vocus 的最新精選內容追蹤 Google News