企業的所得稅率,通常很穩定,除非有特殊的租稅減免,或租稅減免到期,否則所得稅率相對的穩定,然而稅法的改變,或者大查稅造成補稅,也會使當季或當年度的所得稅大增,這個時候你看到的獲利是相當的差勁,其實正是入手的時候,這些就是典型的非經常性費用。
【實際案例-豐泰(9910)】
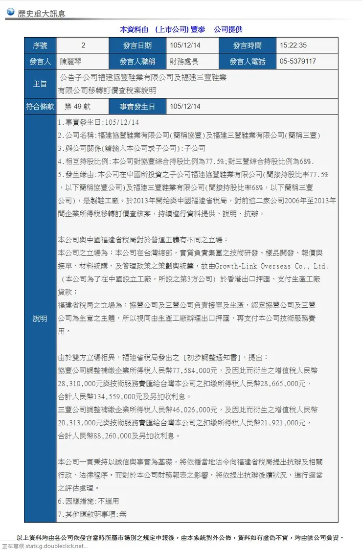
2016年12月14日豐泰(9910)公告一則重大訊息:

2016/12/15事件公布隔日,開117比前一日收盤跌5.3%,但收盤反漲一元(圖2)。

2016年12月15日(事件公布隔日)股價開盤117元比前一日收盤價跌5.3%,但當日收盤價反漲一元。
2.23億元人民幣以當日匯率4.59來換算台幣大約為10.23億元新台幣,如以該公司66.79億元股本,每股影響約1.53元。由於此重大事件性質上為非經常損失,當日開盤跌6元已反映此一事件。
























