2020的台北上海雙城論壇中,柯文哲再次提出了兩岸「一家親比一家仇好」,上海市長龔正也呼應道,要「秉持兩岸一家親,以這次論壇為契機,凝聚更多的共識」,看得出兩位市長默契十足,但這默契從何而來?

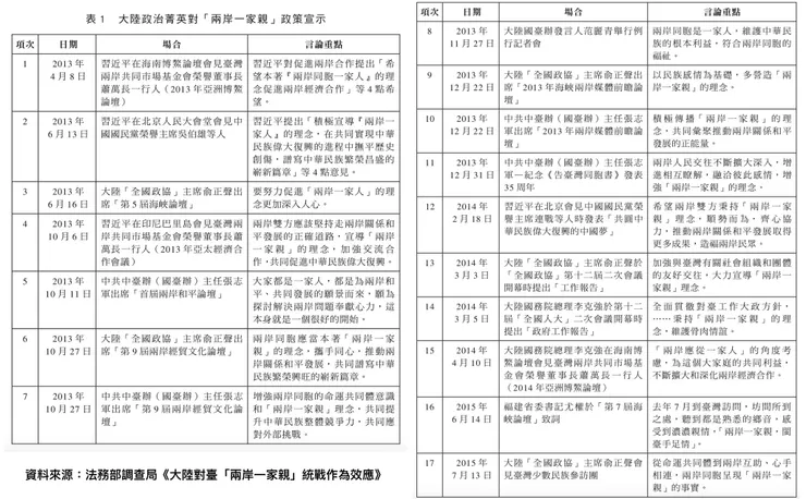
在柯文哲2015年第一次說出兩岸一家親之前,根據台灣法務部調查局的整理,包含中國國務院總理、政協主席、國台辦主任、發言人等等各級官員早已說過一模一樣的話,柯文哲所謂的「兩岸務實路線」,其實就是聽習近平的話,乖乖宣導兩岸一家親,把這個理念在台灣發揚光大。

這表示,與其說台北上海雙城有默契,不如說柯文哲是完全接受中國方面的「建議」。其實早在2018年底,當時還是總統民調第一名的柯文哲就抱怨過「92共識、兩岸一家親這些名詞在台灣都已經被污名化」(隨後改口為標籤化),他並對中國喊話:「我們可不可以想出一個新名詞,雙方都可以接受的?」很顯然,到了2020的雙城論壇中國並沒有給他新名詞,柯文哲也只能畏畏縮縮地把兩岸跟一家親分在兩句話裡說。
至於兩岸一家親的政治意義,則在於當台灣的教育體制開始去中國化、不再強調兩岸同源後,新一代的所謂「天然獨」已經不再覺得自己是中國人,因此新的統戰方向是同時讓台灣人擁有台灣認同,但也保留住對中國廣義上的認同。
根據長期追蹤台灣人認同感的政大調查數據,2014年可能由於318運動的關係,台灣人認為自己「是台灣人不是中國人」的比例首度突破60%,這年底柯文哲當選台北市長,隔年開始喊兩岸一家親,而具有廣義的中國認同、認為自己「是台灣人也是中國人」的比例也是從這年開始回升。

柯文哲之所以「雀屏中選」成中國統戰代言人,倒不一定是他本人對兩岸統一有著多麼強烈的執著,而是他不斷強調的「務實」正好符合中國的要求,因為柯文哲的「務實」其實就是「物質」,他不講文化、不講認同、不談民主自由、更不在意多元價值,這些都是中國無法保證的條件,但是物質可以,只要中國保證提供更好的物質條件,那距離完成以統一為名的侵略就更進一步。
認為自己是台灣人而不是中國人的比例從2014年開始下降,要一直到2019年元旦習近平強勢對一國兩制喊話、香港的抗爭以及2020年團結抗疫,台灣人的自我認同感才再度創下新高,但這種依靠外在因素、或是柯文哲式依賴物質條件達成的國族認同都不可靠,因為外在因素並非我們可以控制,而物質條件是任何試圖侵略你的國家都能提供的誘因。
台灣人要提升國族認同感,終究要從文化底蘊上著手,中國不斷強調台灣人與中國人「同文同種」正是要完成文化及歷史上的侵略,事實上台灣第一份報紙是以白話字書寫台語,台灣人的歷史包含了原住民族及各外邦的殖民統治,也早已跟中國形成截然不同的文化,現在會被「同文同種」這句話吃豆腐,完全只是因為國民黨數十年來對本土語言文化的摧殘導致。其實,真正跟中國同文同種的一直都不是台灣人,而是中國國民黨。
啊!對了,兩岸同文同種,這句話柯文哲也說過。
















