俗話說:人要衣裝,佛要金裝
人的生活上難免會遇上一些重要的日子,這時對於生活的儀式感是不可缺少的,像是面試時要穿正裝、結婚時要穿婚紗或西裝,中國古代的官場文化中,可以從官服的圖案與配件的種類,那複雜的程度且繁重的儀式,並非一班老百姓可以負擔的,在過往中國唯有讀書人能讀書做官,「十年寒窗無人問,一舉成名天下知」,這句話道盡讀書人心中的酸苦。
清朝,官場等級制度森嚴,依照明朝舊有的標準制定了九品十八級的官場品級制度。而這種官場上的階級區分也在官員們的官服上體現出來了,也就是說,與十八級官員等級配套的還有對應的官員服飾用以直接區分。官員的官服有著極其嚴格的規定,依據品質、數量、顏色的區別來標識著與之對應的官位級別,不允許跨級別混用。但與傳統的中原漢民族統治者不同的是,清朝的官員服飾中包含了很多滿清統治者自己民族的文化特徵。清代官服中有對襟褂子,有大褂與短褂之分。其中大褂綴有補子,前胸的補子一分為二,後背補子則為完整面。因有補子,又稱補服或補褂。補服形式比袍短又類似褂但比褂要長,其袖端平,對襟,所以或稱「外褂」、「外套」。補服都是玄色(因避玄燁諱,稱石青色),所衣料可為緞、綢、紗等材質。皇帝、皇子、親王、郡王、貝勒、貝子、固倫額附及其皇太后下至七品命婦皆為圓補,鎮國公以下及文武百官皆為方補。可搭配朝服袍、吉服袍與常服袍穿用。另短褂又稱「馬褂」,其長度短於大褂半截,約至腰際,因多搭配行服袍使用,故又稱「行服褂」。
清代官服分為朝服、吉服、行服、常服等,最常用的有吉服與朝服兩種。朝服屬於禮服,是上朝面君及重大禮儀場合穿戴的服飾,應用的場合比較少。而吉服才是官員們品日辦公理事時的日常穿戴,相比吉服出現的場合更多。對應不同的官服,具體又細分為頂戴、朝珠、朝袍、朝褂、朝帶、朝靴幾個方面,而關於朝靴一項,並沒有官方的明確規定,但一般以黑緞為材料製作而成。所以真正可以用來直接區分官員品階的服飾只有頂戴花翎、朝珠、朝袍、朝帶以及朝褂幾個方面。
清朝官員官服配備介紹:

一、清朝官銜
文官分大夫、郎、佐郎三種,武官分將軍、都尉、騎尉、校尉四種。文官大夫為五品以上官員,郎為正六品至正八品官員,佐郎為從八品以下官員。
正 從
一品 光祿大夫 榮祿大夫
二品 資政大夫 通奉大夫
三品 通議大夫 中議大夫
四品 中憲大夫 朝議大夫
五品 奉正大夫 奉直大夫
六品 承德郎 儒林郎
七品 文林郎 徵仕郎
八品 修職郎 修職佐郎
九品 登佐郎 登佐郎
從六品和正七品中如系吏員出身可為宣德郎,地位與正六品等,正從九品同稱登佐郎。
武官中將軍為從二品以上官員,都尉為正三品至從四品官,騎尉為正五品到七品官,校尉為正八品以下官員。
正 從
一品 建威將軍 振威將軍
二品 武顯將軍 武功將軍
三品 武義都尉 武寅都尉
四品 昭武都尉 宣武都尉
五品 武德騎尉 武德佐騎尉
六品 武略騎尉 武略佐騎尉
七品 武絡騎尉 武絡佐騎尉
八品 奮武校尉 奮武佐校尉
九品 修武校尉 修武佐校尉
明朝總督和巡撫合稱「督撫」,是臨時官位。清代,正式以督撫為地方最高長官,總督管轄一省或二、三省,巡撫是省級地方長官。鴉片戰爭前,清共有8總督16巡撫。
八督:直隸、兩江、陝甘、閩浙、湖廣、四川、兩廣、雲貴。
十六撫:江蘇、安徽、河南、山東、陝西、甘肅、浙江、湖南、湖北、廣東、雲南、貴州、福建、江西。
東北奉天、吉林、黑龍江三省督撫直到公元1906年才設。直隸、四川只設總督,不設巡撫,甘肅巡撫於1754年撤去,由陝甘總督兼任。公元1884年建新疆省,設甘肅、新疆巡撫,駐烏魯木齊。1885年,改福建巡撫為台灣巡撫,駐台北(台灣建省)福建巡撫有閩浙總督兼任。
註:太師,太傅,太保,少師,少傅,少保只是對大臣的一種榮譽加銜,或死後追贈。右都御史是總督的加銜,右副都御史是巡撫的加銜,總督和巡撫是地方最高長官,兼了上銜後,有彈劾權。這些都是官銜而非實職。
二、頂戴花翎
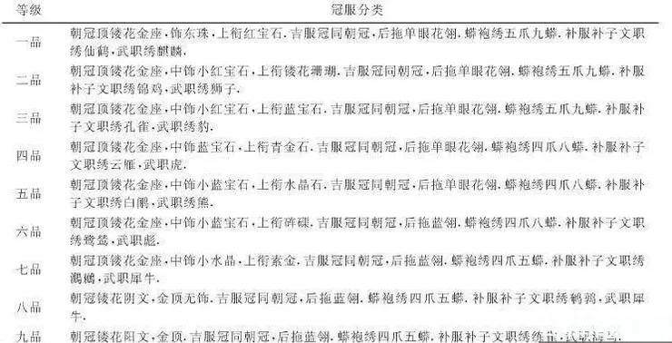
頂戴花翎是清朝官員的朝冠,是區分官員官階的重要標誌,也是清代官服的一大特色。頂戴又叫頂子,分為夏天戴的涼帽、冬天戴的暖帽兩種,製作材質不同。涼帽形如斗笠,頂上覆蓋紅纓並有一顆頂珠,頂珠下有一隻約長兩寸的玉質或琺瑯質的翎管用以安插尾部的翎羽。暖帽與涼帽外形上的區別僅為外圍多了一圈帽簷,用料上更適應冬天穿戴。而朝服冠與吉服冠又有一些區別,即頂戴頂子上的頂珠寶石為長條尖形,中間寶珠為金屬球鑲嵌寶石,下面的底座也與吉服冠的底座有著顯著的不同之處。
吉服冠暖帽:

吉服冠涼帽:

朝服冠暖帽:

朝服冠涼帽:

可見,頂珠和花翎又是頂戴上的兩個重要構成部分,同時也是用以區分官員等級的兩大標誌性特徵。頂珠依據製作材質及顏色的不同以區別官階,不同的頂珠代表不同的品級,顏色上大致分為紅、藍、白、金四色,易於區別。翎羽則分為藍翎和花翎兩種,花翎又以不同的「目暈」數加以區別,也是區別等級的一種標誌。
吉服冠頂戴頂珠材質:
「頂戴」從色澤上分:一品為紅寶石、二品為紅珊瑚、三品為藍寶石、四品為青金石五品為水晶、六品:硨磲、七品為素金、八品為陰文鏤花金、九品為陽文鏤花金
朝服冠頂戴頂子材質:
一品:中間寶珠鑲嵌東珠(珍珠),頂為紅寶石
二品:中為小紅寶石,頂為紅珊瑚
三品(文):中為小紅寶石,頂為紅珊瑚
三品(武):中為小紅寶石,頂為藍寶石
四品:中為小藍寶石,頂為青金石
五品:中為小藍寶石,頂為水晶
六品:中為小藍寶石,頂為硨磲
七品:中為小水晶,頂為素金
八品:頂為陰文鏤花金
九品:頂為陽文鏤花金
後至雍正八年,更定官員冠頂制度,改一至六品頂戴的頂珠為對應顏色的亮色或涅色玻璃頂珠,七品一下不發生改變,無品級者不配頂珠。

位於頂戴上的另一大特徵就是冠頂後的翎羽了。翎羽又叫翎枝,分為花翎和藍翎兩種。花翎由孔雀毛和鶡羽製成,俗稱孔雀翎,而藍翎的製作材料僅為鶡羽,即由鶡雞的翅上或尾上較長的羽毛染成藍色製成。一般來說六品及六品一下官員佩戴藍翎,而五品以上才可以使用花翎,這也是區分官員品秩級別的一個標誌。除此之外,花翎上的「目暈」一定程度上也能代表穿戴者的身份地位。目暈又被稱為「眼」,體現在花翎的尾端,實際上就是孔雀毛上的圓斑。眼有單眼、雙眼、三眼之別,翎眼的數目越多則表明該官員身份越顯赫。除有資格享戴花翎的親貴大臣之外,花翎也是皇帝賞賜給臣子以示恩寵的榮耀,其作用是昭明等級、賞賜軍功,一般與官階並不直接對應。皇帝賜給臣下花翎是非常審慎的,乾隆至清末被賜三眼花翎的大臣只有傅恆、福康安、和琳、長齡、禧恩、李鴻章、徐桐七人,被賜雙眼花翎的約二十餘人。
花翎:

三、朝珠
朝珠作為清代官員服飾的一大特色。朝珠來源於佛教的念珠,每盤由108顆圓珠穿成。除此之外還有有4顆材質、大小相同的「佛頭」,比朝珠略大,每隔27顆朝珠加入一顆佛頭(佩戴時位於腹部的稱為佛臍,位於佛頭與佛臍之間的稱為佛肩),將108顆朝珠等分為4份。朝珠頂端的佛頭上連綴一顆「佛塔」,再由一條闊絲帶系綴一塊寶石墜子,墜子上端仍穿系一塊寶石,是為「背雲」。佛塔兩側與佛肩之間又伸出三串小珠,一側兩串另一側一串,每串10顆,末端有小墜,稱為「記念」。佩戴朝珠時兩串記念在左為男性,在右則為女性,絕對不能錯亂。並不是所有官員都有資格佩戴朝珠,按《會典》規定只有文官五品、五官四品上的官員及科道、侍衛等職穿著朝服時才可以佩戴。用料上雖然除東珠為帝后專用外,其餘材質可以自由選擇——諸王用珊瑚朝珠,珍珠記念。一品大臣許用珊瑚朝珠,五色記念。文職五品、武職四品以上,許用雜寶諸香朝珠,珊瑚寶石記念。穿系朝珠的絲絛擇有著更為嚴格的等級限制,一般來說官員佩戴的朝珠只能使用石青絲絛色,而帝后王爺等使用明黃或者金黃,不得僭越。

清代皇后穿朝服時,要身掛三盤朝珠,中掛東珠朝珠,兩側為珊瑚朝珠;穿吉服時則掛一盤,珠寶雜飾隨意。而皇貴妃、貴妃、妃等人身穿朝服時,中間佩戴一盤蜜蠟或琥珀朝珠,左右斜挎肩掛兩盤紅珊瑚朝珠;嬪以下乃至貝勒夫人、輔國公夫人、鄉君等人,身穿朝服中間佩戴一盤珊瑚朝珠,另兩盤為蜜蠟或琥珀朝珠;民公夫人、五品命婦身穿朝服時所掛的三盤朝珠,則在青金石、綠松石、蜜蠟、琥珀、珊瑚中隨心選用,無嚴格定制。
清代的朝珠多用東珠(珍珠)、翡翠、瑪瑙、琥珀、珊瑚、象牙、蜜蠟、水晶、沉香、青金石、玉、綠松石、寶石、碧璽、伽楠香、桃核、芙蓉石等世間珍物琢制,以明黃、金黃及石青色等諸色絛為飾,由項上垂掛於胸前。朝珠的材質珍稀高貴,一般都以光素的形態出現,著意表現它的材質,以顯其氣質非凡。清代朝珠的絛用絲線編織,顏色等級分明:明黃色絛只有皇帝、皇后和皇太后才能使用;全綠和金黃色絛是王爺所用;武四品、文五品及縣、郡官為石青色。
配掛規定:
皇帝朝珠用東珠,祀天以青金石為飾,祀地用蜜珀珠,朝日用珊瑚珠,夕月用綠松石珠,均明黃絛。
皇后、皇太后朝服朝珠三盤、東珠一、珊瑚二,吉服朝珠一盤,均明黃絛。
皇貴妃、貴妃、妃朝服朝珠三盤、蜜珀一、珊瑚二,吉服朝珠一盤,明黃絛。
嬪朝服朝珠三盤、珊瑚一、蜜珀二,吉服朝珠一盤,金黃絛。
皇子、親王、親王世子、郡王,朝珠不得用東珠,餘隨所用,金黃絛。貝勒、貝子、鎮國公、輔國公朝珠,不得用東珠,餘隨所用,石青絛。
民公、侯、伯、子、男朝珠,珊瑚、青金石、綠松石、蜜珀隨所用,石青絛。
皇子福晉朝服朝珠三盤,珊瑚一、蜜珀二,吉服朝珠一盤,金黃絛。親王福晉、世子福晉、郡王福晉均同。貝勒夫人、貝子夫人、鎮國公夫人、輔國公夫人石青絛。
民公、侯、伯夫人朝服朝珠三盤,吉服朝珠一盤,珊瑚、青金石、蜜珀、綠松石隨所用,石青絛。
品官文五品、武四品以上,命婦五品以上,及京堂翰詹、科道、侍衛均可用朝珠,以雜寶及諸香為之。禮部主事,太常寺博士、典簿、讀祝官、贊禮郎,鴻臚寺鳴贊,光祿寺署正、署丞、典簿,國子監監丞、博士、助教、學正、學錄,在廟壇執事及殿廷侍儀時準用,平時及在公署則不許用。內廷行走人員不分品級均可用。這種制度到後期逐漸放鬆,晚清時連捐納為科中書(從七品)者也掛朝珠。
男女佩掛區別
婦女懸掛的朝珠,與男子所佩者略有不同。其區別主要看朝珠上的「紀念」,兩串在左者為男,兩串在右者為女,兩者不能顛倒。此外,還有一些規定:如命婦穿著吉服參加祈穀、先蠶等古禮,只需佩掛一盤朝珠;若遇重大朝會,如祭祀先帝、接受冊封等時,則要佩掛三盤朝珠,同時還必須穿著朝服。三盤朝珠的具體佩掛是正面一盤佩於頸間,另外兩盤由肩至肋交叉於胸前。至於男子,在任何場合都只懸掛一盤朝珠。
四、蟒袍
蟒袍,又被稱為花衣,因袍上繡有蟒紋而得名。古代官員的禮服。上繡蟒,非龍,只因爪上四趾,而皇家之龍五趾,所以四爪(趾)龍為蟒﹐故稱。又名花衣﹑蟒服。婦女受有封誥的﹐也可以穿。蟒,中國戲曲服裝專用名稱,即蟒袍。
蟒袍款式為齊肩圓領,大襟(右衽),闊袖(帶水袖),袍長及足,袖裉下有「擺衩子」:周身以金或銀線及彩色絨線刺繡藝術紋樣。女式蟒與男式蟒大致相同。在古代,蟒袍加身,是大夫們的最高理想,即意味著位極人臣,榮華富貴。
明代蟒衣本是皇帝對有功之臣的「賜服」。至清代,蟒衣則列為「吉服」,凡文武百官,皆襯在補褂內穿用。衣上的蟒紋與龍紋相似,只少一爪(趾),所以,把四爪龍稱為「蟒」,遂名曰「蟒衣」。戲曲服裝中的"蟒"即是明、清「蟒衣」基礎上,經過裝飾和美化後所形成的。

紋樣:主要是龍及"蟒水"(海水江牙),陪襯紋樣為日、山,流雲、"八寶"、"八吉樣"等。在中,龍是尊貴的象徵,它符合帝王將相的高貴身份。龍的具體形狀,有團龍、行龍、大龍等三種,有的端莊嚴謹,有的昂揚矯健,有的氣勢宏大。不同的龍形,在服裝上各具特定的象徵意義,分別適用於各種不同類型的人物。"蟒水"的具體形狀,有彎立水、直立水、立臥三江水、立臥五江水、全臥水五種。蟒水的規範性也很強,使用何種蟒水,根據人物的類型而定。

刺繡:主要有三種。分為彩色絨線繡、平金平銀繡、圈金絨繡。絨繡俊雅清麗,圈金絨繡富麗輝煌,平金平銀繡光澤奪目、大方而有氣派。對繡法的使用,也根據人物的類型而定。
概括起來說,蟒的(類型化的)程式性、裝飾性和可舞性,表現得很集中,很鮮明,可以說是典型地體現了京劇服裝的藝術特點。各種類型的穿蟒人物在服裝上使用特定的色彩、紋樣,並且在繡法上形成一套約定俗成的為觀眾所熟悉的藝術語彙,以表示其身份、品質、性格的綜合特徵。
清朝官員有九品官階。每個官階的俸祿、地位待遇,有很大不同。蟒袍也是用來體現這種不同的表現之一。蟒袍的樣式。蟒袍跟龍袍,其實很相似。主要的區別只是在於,蟒的爪子是四個,龍的爪子是五個。這種劃分方式在元朝時候定下的。


這樣一來,五爪龍就成了皇家專屬了。但是,皇帝為了顯示對某些人的看重,便會允許他們穿五爪蟒袍的官服。五爪蟒跟五爪龍幾乎就是一樣的。但是,龍袍跟蟒袍不可能完全一樣。所以,在顏色、紋飾等方面,龍袍跟蟒袍開始出現區別。比如龍袍使用的明黃色,這是屬於帝后專用色,親王皇帝都不能使用,更不用說朝廷官員了。
紋飾上,龍袍則有“十二章紋”,這個也是其他服飾上沒有的。而且,龍袍也是因為它只屬於帝后能穿,才讓它成為別人不能使用的稱呼。


當然,穿五爪蟒袍依然只是少數人的特權。在宗室當中,只有皇子、親王、郡王可以穿五爪九蟒。而官員當中,則是按品級劃分的。只有一品、二品、三品官員,才能穿五爪九蟒。五爪九蟒,這個符合了過去中國講究“九五至尊”的數字。
至於其他官員,最多只能穿四爪八蟒。到九品官員的時候,則是四爪五蟒的蟒袍樣式。蟒袍上蟒的數量是在下降。爪的數量不會下降。四爪以下就不是蟒了。這種蟒袍樣式的不同,是清朝特意做的一種安排。
五、朝褂
朝褂就是通常所說的補服,即胸前背後各有一塊區分官階種類的「補子」的官服,也叫補褂。補服不僅可以穿在朝服外面,還可以與吉服同穿,不算混用。但需要注意的是,穿朝服時要與朝服冠、披肩搭配,穿吉服時不能搭配披肩。補服的最大特色就是前後的兩張繡有動物圖案的補子了,補服不僅可以區分出官階,還能辨別出文武職位。這種形制的官服並不是清朝特有的,而是沿襲於明朝舊有的官服制度,但還是有著很大的區別。
與朝袍和頂戴不同的是,同品級的文武官員補服是不一樣的。正常來說,文官的「補子」上刺繡的動物是禽鳥類,而武官的補子上繡的往往是猛獸。所以後來罵起人來,就有了衣冠禽獸這麼個說法了。









六、朝帶
朝帶作為官服的一部分很少被人注意到,畢竟不太起眼,但這並不能說明朝帶就不重要。相反,同補服一樣,作為「百搭」配件,朝帶上反映出的官階信息反倒是最具體、最一一對應的。一般來說,這種級別區分主要體現在朝帶「飾版」的材質上,就像頂珠一樣,每一種材質搭配對應著一個級別,品級相同的文武官員朝帶也相同。
據《皇朝禮器圖式》,朝帶的官品與朝帶的對應關係如下:
一品:鏤金銜玉方版四,每具飾紅寶石一。
二品:鏤金圓版四,每具飾紅寶石一。
三品:鏤花金圓版四。
四品:銀銜鏤花金圓版四。
五品:銀銜素金圓版四。
六品:銀銜玳瑁圓版四。
七品:素銀圓版四。
八品:銀銜明羊角圓版四。
九品及未入流官:銀銜烏角圓版四。

在清代,除補服袍服的顏色圖案等不同外,還有一點是區分身份的重要標誌,就是腰帶——宗室為杏黃色,覺羅為紅色,普通皆藍色。哪怕你是蒙古的王爺、公主的駙馬都只能用藍色的腰帶,而前兩者便是俗稱的「黃帶子」與「紅帶子」。穿袍必須得有腰帶,而腰帶上又大多掛上點零碎東西做為裝飾。據《晚清宮廷生活見聞》載:「有七件頭、九件頭之分。男式的一般有扇套、表套、扳指套、眼鏡盒、檳榔荷包、跟頭褡褳、鑰匙袋等,此外菸葉荷包和鬍子梳套也是常見的」。其質料分緙絲、平金、繡花等各式緞子,顏色則配合時令、場合、袍服顏色而有紅、白、藍、黑等。每件又以『別子』繫於腰帶上。每件下都有繸子(即流蘇),顏色配合不拘,而杏黃色只限皇族和公主之子孫使用。
真所謂有錢的真講究,沒錢的窮講究
要總結的基本就這些,但關於清朝官服其實還有很多更細節的東西,在這篇文章裡有的提到了但是沒有仔細說,有的沒有提到。除了普通官員的官服禮儀之外,皇親貴冑以及朝廷命婦等服飾上還有很多特有的、特別的規定及穿戴規則。更不要說皇帝本人、太后、皇后等的服裝穿戴,那講究簡直就太多了,感覺再有這麼多也說不完。下次有機會我想寫寫清朝官員生活用品,從家具、轎子、菸袋等等,一探清朝官員的真實寫照。





















