羔裘,也就是小羊皮做的衣服,在《詩經》中常被用來借指,在那個時代能夠穿上這類衣服的「官員」,例如〈鄭風‧羔裘〉就說「羔裘晏兮,三英粲兮。彼其之子,邦之彥兮」。而這個專欄,主要是談談對中共黨政人事變化的觀察,遂藉此之意,冠以「言羔裘」為名。
11月6日,中共市場監管總局發布「關於規範『雙十一』網路促銷經營活動的工作提示」,其中提到要嚴格規範促銷、「先提價後打折」及虛構原價及虛假宣傳等原則,目的是要規範中國每年11月11日熱衷的「雙十一」購物節盛況,也引發財經專家稱這是「中共禁雙11管控購物狂熱」。中共管不管購物狂熱我談不了,但是我知道習近平本人,倒是在「雙11」這天,透過中共「19屆6中全會」給自己預購了一個「大禮包」。
習近平想要的不只現在,而是未來
就像我們上週所談的,中共歷屆全代會的第6次中全會,大多是以「黨建」為主題,也就是處理與意識形態、思想論述及黨章規範等內部管控工作有關,所以稱之為「黨的建設」,而本次中共19屆6中全會審議並通過的《中共中央關於黨的百年奮鬥重大成就和歷史經驗的決議》,是比照中共前兩個「歷史決議」,希望能夠成為同樣「開創時代」的第三份「歷史決議」,藉此將在中共黨內已經幾乎是「一人獨尊」的習近平,歷史與政治地位再次抬升,甚至要與毛、鄧相比。
看我說到這裡,一定有很多人覺得矛盾,習近平既然在黨內都近乎「一人獨尊」了,到底還需要這次中全會再說一次「確立習近平為核心的黨中央」幹嘛?地位還能突破天際到甚麼程度嗎?其實,習近平想「突破」的,是「時間」,而不是「空間」。
這也是我前面說「習近平在今年的雙11預購了一個大禮包」的原因,他透過這次中全會,通過中共史上第三份「歷史決議」,決議裡頭又是「總結中共百年黨史奮鬥成就」,又是「實現第一個百年奮鬥目標、開啟實現第二個百年奮鬥目標新征程」,還要一再強調中共全黨應該「緊密團結在習近平為核心的黨中央周圍」,都不是為了他當前的政治地位及權威,因為就像我們提過的,習上任以來透過「反腐」、「集權」及「修憲」等等方式,已經讓自己當前的地位跟權威「封頂」,他還需要不斷在中共黨建工作中強調及捍衛自己的「核心地位」,為的自然是突破「時間」的限制,也就是繼續幹中共的最高領導人直到中共「20大」後,邁向他的「第三任期」。
「歷史決議」全文未發,先從全會公報能看出哪些端倪?
中共19屆6中全會到11月11日才結束,同日傍晚發布會議公報,並於隔日12日早上中共中央進行會議內容發布記者會,所以本文寫成之際還沒能夠看見中共這次通過的第三份「歷史決議」─《中共中央關於黨的百年奮鬥重大成就和歷史經驗的決議》的完整內容,但是透過中共中央已發布的會議公報,我們仍舊可以稍微看出一點,習近平如何透過本次中全會,抬升自身地位。
首先在用字遣詞上,因為中共重要文件跟消息發布的文字都有其意義,提什麼或是不提什麼,都可能含有其政治用意,會議公報回顧「中共百年奮鬥歷程」之時,不免俗要循例從「馬克思」及「馬克思主義」開始提,並一路回顧歷代中共領導人的代表性論述,但這過程中,卻可以看出一些差異。

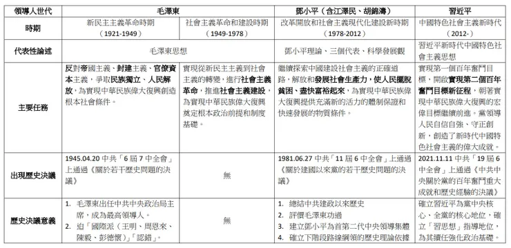
作為中共意識形態的祖師爺及神主牌,提到馬克思(Karl Marx)及馬克思主義(Marxism)的次數自然少不了,馬克思有18次(含馬克思主義次數),馬克思主義則有14次,接著毛澤東(含毛澤東思想次數)7次、毛澤東思想5次,鄧小平(含鄧小平理論次數)5次、鄧小平理論4次,江澤民及胡錦濤則是唯二姓名提的比他提出的理論還少的領導人,兩人都是姓名1次,其所提出的理論(江澤民是「三個代表」,胡錦濤是「科學發展觀」)4次,當然這也和他們兩個是唯二提出的理論不含本人姓名的領導人有關。
而習本人和他提出的「習近平新時代中國特色社會主義思想(統計圖內為求簡潔,簡稱「習思想」)」呢?「習思想」出現了7次,而習近平作為現任領導人,加上又不斷要強調「以習近平為核心的黨中央」等等的話語,於是他的名字在公報中整整出現了17次,稍遜馬克思。而這不只是看出習希望藉這個「歷史決議」抬高自己地位,好與毛、鄧比肩,也透露出他在回顧中共百年黨史時要採用的分段邏輯。
公報中透露這份「歷史決議」將中共至今的歷史分為四個時期,並由三個世代的領導人代表,「新民主主義革命時期(1921-1949)」及「社會主義革命和建設時期(1949-1978)」是「毛澤東時期」,「改革開放和社會主義現代化建設新時期(1978-2012)」則是「鄧小平時期」,至於2012年以後的「中國特色社會主義新時代」,自然是「習近平時期」,而這其中把江、胡兩人主政時期「併入」鄧小平時期,除了是因為江、胡向來被認為延續鄧小平作為「總設計師」定下的路線,對於推動「修憲」廢除國家主席任期制,似乎要朝向鄧小平廢除的「領導人終身制」「復辟」的習近平來說,讓「鄧小平時期」不只有鄧小平一個領導人,或許也是他試圖淡化鄧小平「總設計師」政治遺緒的方式吧。

6中無重要人事變動,只能展望7中了嗎?
按中共往例,中全會都是中共中央委員增補出缺席位的時機,也是因為按中共黨章,中央委員的增補、撤銷及接受辭職等異動,都需要經過中全會審議,當前中共中央委員會出缺1席(2020年底過世的王玉譜),按例要由候補中委補實是可以在本次中全會進行的,另外本次會前,外界也不乏預測中共可能在此次中全會調整增補中央軍委成員,以利後續調整中共「20大」新一屆中央軍委,或是預測數位被視為「習家軍」的官員可能「入京」任要職,但到本文完稿之時,無論是中共官方發出的會議公報,或是12日上午的會議內容發布記者會,皆未提及任何人事異動訊息。
那麼既然如此,中共官場要再出現重大的人事異動,就要等到慣例處理次一屆人事的7中全會才有了嗎?其實也不然,在地方官場上,隨著各地方代表會的陸續召開,會持續出現相關人事訊息,至於中央政府部委,不受黨代會召開與否的影響,本來就是政治任命,何時要替換都不是不可能,再加上習若是果真以確保能持續「一人獨尊」邁向「第三任期」,無論是中央軍委還是何時要調哪個親信官員「入京」任職,自然也不是有沒有召開中全會或是重大會議可以節制的,我們都還要繼續觀察下去。
此外,附帶可以多提一點的觀察,便是12日早上新聞發布會,中共中央派出「中宣部」分管日常工作副部長王曉暉、中央政策研究室主任江金權、中央財經委員會辦公室分管日常工作副主任韓文秀,以及中央黨史和文獻研究院院長曲青山等4人向外界報告會議內容,姑且不論他們回答的內容,但位處關係宣傳、政策研究、財經及黨史日常業務要職的4人,看來便是習現在重要的文膽,也是負責相關政策宣傳的重要智囊,未來發展也頗值得觀察。


















