去年黃金價格整體呈現下跌趨勢,2022年黃金價格會怎麼變化嗎?市場預測黃金金價會在上半年呈現上漲趨勢,而下半年隨著美國經濟復蘇而呈現下跌趨勢,總之不會有一個從年前都年後的穩定趨勢,想在今年進入黃金市場嗎?先瞭解一些投資知識,下麵為大家講講網上黃金交易知識,懂這些能更好避免風險!

指南一、確認現貨黃金杠杆倍數
現貨黃金是一種有杠杆可以保證金交易的產品,杠杆是一把雙刃劍,優勢是不需佔用大量資金,只需要支付一定比例的保證金,作為實物交割時的擔保,提高了資金使用效率,投資者的資金壓力得以減少。劣勢是,投資交易風險會增加,一旦出現策略失誤,損失會擴大,甚至有爆倉風險。指南二、了解美聯儲的貨幣政策
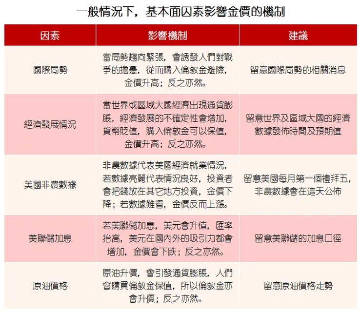
投資黃金,投資者要留意美聯儲的貨幣政策,這對金價有巨大影響。比如美聯儲加息,金價一般會下跌;而美聯儲縮減資產負債表,金價一般會上漲等等。當然,這些規律不是萬能的,要結合市場的背景的背景,比如市場對加息預期做出了反應,後續的加息預期影響就會下降,金價可能不跌反漲。

指南三、是否限價止損杜絕滑點風險
投資杠杆類產品,投資者都擔心滑點風險,滑點風險讓投資者無法控制自身的損失範圍,爆倉風險會大大增加,不過不用擔心,瞭解網上黃金交易知識,知道限價止損可以杜絕滑點風險,在實際交易中嚴格止損即可化解此類風險。
網上黃金交易知識有很多,在做真實交易前,投資者有必要去瞭解一下,比如杠杆知識、金價受哪些因素影響知識,以及限價止損控制風險技巧,這些知識點和技巧都可以幫助投資者在市場上抓住盈利機會,降低風險。






















