

其中還有一個重點,三年股東報酬計畫,其中未來2023年跟2024年的規畫。

然後先回顧前文:
以下是個人目前的看法:
一定要的前提立場聲明:
自始至終,貨櫃航運股&航空股是為回答問題所寫,個人的觀盤重點產業,近兩年從未買賣過。
與個人有關的股票僅有群創一檔,是去年一直未完結拖太久的投機,投機就是投機,我不會把它美化成長期投資。
今年三月以來,我一直強調的口訣:[去年獲利的餘威,今年除權息的期待],貫穿三月以後整個台股的主軸。
當然貨櫃、面板、壽險這三個產業算是去年獲利最整齊,今年市場最期待除權息的三個重點產業,其中除了壽險是個人長期投資角度來追蹤以外,貨櫃跟面板都是投機角度來分析。
同時這三個產業也牽動內資主力群資金的轉換節奏,這點看我前面的文章及留言,應該提過n次了。
壽險之後持續會一直談,所以今天這篇文章先擺在貨櫃跟面板。
首先,貨櫃的復盤:
從方格子貨櫃相關的第一篇文章開始,個人一直明講,貨櫃會有一波預期除權息為主軸的逃命波,到第二篇文章仍然重申,這是逃命波,但不用急著動作,不用看反彈價位多高,而是等到除權息公告前後時點再動作即可,位置會相對漂亮。記住一個重點,所有文章內容都是在提出較完善退場的看法,建議的是,沒有部位的人就別進場投機。
等到長榮公告減資之時,個人仍未改變逃命波的看法,但建議改了,個人認為長榮減資是利多,逃命波的考慮期間,會被減資這個動作給拉長,所以公告除權息之前股價拉高的前幾天沒有了結的人,在實際減資之前可以再觀望一陣子。
然後短線來看,個人利多的看法暫時是被打臉了,因此直接於該文留言對短線走勢不如利多的看法致歉,但個人目前並未改變最近一篇文章的看法,目前還是認為逃命波延長,可以再觀望。
個人不會因為貨櫃只是回答問題的發文,沒有實際操作就對寫過的看法置之不理,會持續觀察,看法有一定結果或真的需要改變看法認錯時,我一定會再寫交代文。
如果您因為近期這些刻意帶給市場恐慌的密集利空新聞,想要提問求心安,個人還是只會請您看最近一篇文章而已。真有需要到寫文分析更新的程度,不用讀者提問,我自己就會先主動寫了,個人對被打臉的看法還有操作不順的標的總是特別上心。
以上是關於貨櫃航運暫時復盤。
回到面板:
先講結論:
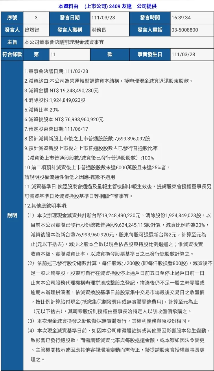
友達今天這幾樣動作宣告,就是利多啊,短線利多,中線利多,長線三年也利多!
其實有思考過我最近面板文章內容的讀者,隱約應該都能看出個人的暗示:
只要三月面板報價沒打底跡象,友達一公告除權息狀況,原本個人就打算隔天把拖太久的群創給了結掉,雖然跟去年12月的價位比少賺了很多,但該斷要斷。
為何個人前文說只看去年第四季狀況,今年第一季財報不重要?因為原本就不打算等到5月中公告第一季財報!況且很明顯直至目前,面板報價就是還沒打底,長期景氣循環成為短期循環的預測還沒成真。
那為何友達公告,要處理群創?因為以往群創都拖到5月多才公告,大盤考量,個人原本不打算把定位為投機部位的群創留到那時,5月Fed縮表跟再次升息之前,投機部位能縮我就會縮完。
但今天友達這樣公告,比長榮減資拖長的考慮期戰線還惡劣,很惡劣的利多宣告:
1.一拖就想拖三年,而且直接要拖過一個景氣循環的谷底期,甚至給了報價打底完開始回升的時間。
2.雖然三年股東報酬計畫不是保證,但這明明白白的宣示有相當高的可信度,這應該是參考聯發科的做法。
3.面板股友達群創的借券截至上週都還有70萬張以上,這籌碼量來說,減資前回補壓力是貨櫃借券量回補壓力的n倍。
4.縱使群創還未公告,但股價一定會跟友達連動。
基於以上幾個原因跟看法,應對策略如下:
1.雖然有貨櫃被短線打臉的經驗,但個人面對友達的減資,還是直接給予利多結論。
2.個人會延長面板股的觀察期至四月底,希望之後幾次報價有出現落底跡象,屆時讓個人有是否要做完一個谷底循環的再思考空間。
3.明日開盤若直接反應利多走高,不加碼也暫時不會直接退場,會再多觀察一陣子借券餘額的變化。
4.不同於前幾次接近個人群創成本均價16.5元,堅持不再加碼的原則。
這次個人判斷比貨櫃更明明白白的短中長線利多,明天開盤若市場因前次長榮的不良感受而有恐慌殺低現象,個人應該會選擇群創或友達加買一些持股,做1-2個月的短投機,觀察期一過,連同原有去年留存的舊群創部位,一次出清。
未來個人真要出清面板股的前後或同時,一定會發文做個人紀錄。
以上,暫時更新到此,歡迎提問彼此討論。
2022年3月28日 PM8:15

昨晚友達ADR刻意殺尾,今日待9:30過後開始鋪群創16.5元以下買單,觀察到11:00左右,直接於16.85小買。
買超不多主因在於庫存均價甚低,不願意加碼過後平均成本拉過16.5元。
未來幾日若有再殺低,個人會再補,往上不追。
2022年3月29日PM 1:40





















