
一個懷抱理想的知識份子
郭慶出生於日治時期,家境清寒,獲得農會獎學金前往台南師範學校就讀,成為地方受人敬重的教育者。1949年他也是歡天喜地前往迎接祖國到來的民眾之一。然而,當他抨擊政府機關貪汙、指出不適任教師傷害教育,尋找臺灣公平正義的方向時,他被逮補了。愛的絕筆
不知道何時會被槍決的他,寫下簡短的遺書,向太太致歉,希望她再婚,託她設法讓他們進學,還安慰她:「一個人總是有一天要死的,請您們不要過份傷心吧!」,最後的絕筆是:「祝 健康,幸福!」。給孩子的交代是:「長大了以後要孝順媽媽!祝 您們健康,快活!」。1952年4月雲林貓兒干國小郭慶校長被槍決,他的大哥因湊不出領屍費而終生內疚,卻不知道弟弟的遺書第一句就是:「請免來領屍,不要營葬。」郭慶遺書被沒收,直到2012年才歸還家屬。
郭慶入獄,太太廖玉霞為了營救他嚐遍人情冷暖,一位原是為愛而生的浪漫千金,轉變為守護兒女的遺孀。1952年素貞五歲,志遠兩歲,他們的爸爸人間蒸發了,媽媽改嫁外省警察,條件就是刪除戶口名簿紅色註記。六十年後,才終於看見爸爸的遺書。
穿越時空的安慰
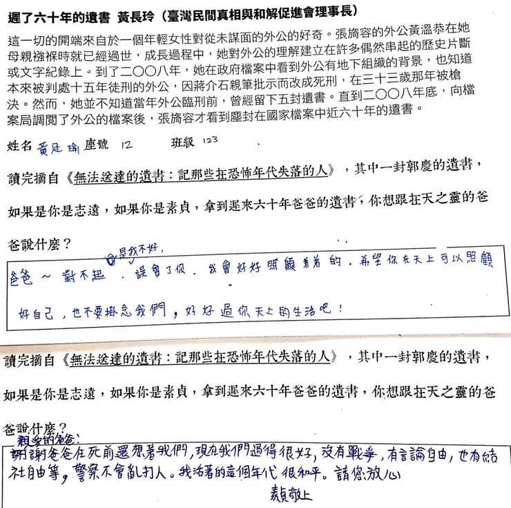
歷史小巨星吳宜蓉老師在白色恐怖單元,給了學生一份作業:「六十年後,你終於知道其實爸爸並沒有對你們不聞不問,他在死前最掛念的就是你們和媽媽。他希望你們健康與幸福。如果你是志遠,如果你是素貞,拿到這封遲到六十年爸爸的遺書,你想跟在天之靈的爸爸說什麼?」國中生的回應是:「謝謝你還愛著我們,雖過了60年,但你可以放下我們了,希望你與我們同在。」、「親愛的爸爸:謝謝爸爸在死前還想著我們,現在我們過得很好,沒有戰爭,有言論自由,也有結社自由等,警察不會亂打人。我活著的這個年代很和平。請您放心。」……許多被學生溫暖文字感動的人紛紛分享這份學習單,林傳凱老師還主動聯繫了宜蓉老師,幫忙將學生的心意轉達給郭慶的女兒。曾經一個為國家學尋出路的菁英消失在臺灣的歷史中,曾經一個深愛家人的年輕知識分子消失在家族的過往中,六十年後,親人終於感受到愛一直都在,六十七年後還有因緣際會認識他的國中生寫下寄往天堂的安慰信,而這份善解又輾轉來到他心愛女兒的手上。
在歷史課遇見島嶼的集體記憶
在4月12日教育大不同節目https://www.ner.gov.tw/program/5a83f4e9c5fd8a01e2df00ca/62550009028dec0008274d28中,為大家邀請歷史小巨星吳宜蓉老師與島嶼的集體記憶主題曲作詞人鳳林國中校長林宜家。同時,節目臉書專頁也舉辦「情義相挺分享獎」活動,該文設定公開分享至4月15日中午12點累積次數最高者,將獲得陳慧齡導演致贈《給阿媽的一封信》紀錄片兌換券二張,該片將於5月20日上映。
























