《前言》
對我來說虎妮與咪嚕算是知道台V產業的起點,那麼李李鈴蘭就是我看台V的起點,雖然他現在不是我的主推,但我還是好難過,本來當天就要發這篇文章了,但看台看的好難過,所以就晚一天發。
《內文》
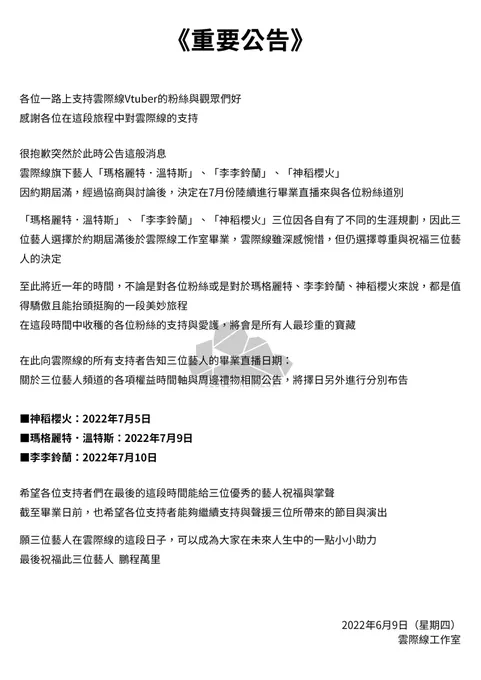
先來上張圖
簡單說這三位畢業了,先說,神稻櫻火我完全不熟,平時完全沒看,我只有看他出道前的爆料大會,跟他說要畢業的重大告知,所以我不對火火的任何事情與行為作評價,但這三位是同期,同期一起畢業本身就很令我難過,瑪格麗特.溫特斯我基本上只看精華,只知道他是雜談(就是聊天)很強,有很多很溫柔的直播,屬於需要實際去看去體驗才能理解魅力在哪裡的Vtuber,這段最後介紹一下李李鈴蘭,其實我也沒有很深的了解,畢竟我也只是會看看台的觀眾,在我認知中就是私下很努力,台上很歡樂,對於感情反應比較遲鈍,所以也可以說反應比較直男,唱歌能力很強,也擅長在唱歌中製造娛樂效果,感覺屬於很喜歡歡樂氣氛,我算是因為他的歌唱能力跟娛樂效果的結合才被他吸引的吧,以上三人的介紹純屬我個人認知,可能有誤,歡迎大家自己去他們頻道了解他們,在他們影片還在的時候。
為了怕有人不懂Vtuber這個產業我先解釋一下何謂畢業,簡單說就是離職了,或者說不做了,那麼通常在公司上班,離職都會提前一個月跟公司說,Vtuber也差不多,不過Vtuber是提早一個月跟觀眾說明,不過這是通常情況,也有很多唐突畢業(預告時間極短)或者被退學(就是被解雇)的情況,那個就見仁見智或者看公司了,所以對於在公司旗下的Vtuber來說,提離職應該是提早一個多月甚至到提早半年,因為要先跟公司協商再跟粉絲/觀眾宣布,不過算是內部問題就...知道就好,不重要。
根據李李鈴蘭直播上的說法,就是理念不合,合約又要到期了,所以選擇不續約,至於神稻櫻火跟瑪格麗特.溫特斯我聽下來只能說有明確表示畢業,但沒有明確講原因,所以可以說是三位都在無法清楚描述的情況下表示不幹了,其實這些年來Vtuber畢業不是什麼新聞,甚至誇張點的說法就是每天可能都有個Vtuber在眾人不知道的角落選擇不做,由於太沒有名氣甚至稱不上什麼畢業,或者不一定會有畢業直播,而是突然就不再開台或更新頻道,這都不是什麼罕見的事情,會讓人惋惜最大的原因在於......他們夠有名。
有名的原因就要先說一下雲際線這間工作室,我沒有特別去查歷史,也沒有特別去調查,所以接下來的內容可能有誤,我盡量挑一些大方向應該沒錯的內容來說,簡單說這間工作室最初只推出一位Vtuber,叫做空雲悠白,造成一定聲量,可能是時機成熟了,也可能是經營出心得了,所以在2021年6月5號,他們在空雲悠白的直播上宣布徵選新人,就是現在要畢業的三位,神稻櫻火、瑪格麗特.溫特斯、李李鈴蘭,然後在一段時間後三位就相繼出道,算是在V界閃亮登場,由於有悠白的經營在前,所以雲際線這間工作室本身有一定的知名度,也有一些不錯的名聲,而接下來李李鈴蘭閃亮登場震驚全場,並且在初次直播就留下令人深刻的印象,他的直播精華也廣為流傳,可以說悠白打下基礎,鈴蘭讓名聲響亮,而接下來四位友好融洽的互動也讓大家很喜歡,也讓人喜歡這間工作室,這就是工作室的優勢,用一個帶一群,一群也帶起一位,互相幫助,目前來說還蠻多地方有類似的作法,但有做成功(或者說做出足夠的名氣的)對我來說不算多,起碼沒有很多有名到讓我聽過的工作室/公司。
好,接著回到前言,對我來說李李鈴蘭是看台V的起點,雖然我現在主推不是他,是另一位台V,但也很難取代他在我心中的一個特殊地位,簡單說如果沒有當初鈴蘭那閃亮的開場,對我來說台V依然是一群還在努力但是比不上日本那邊群體,所以對我來說他的畢業,讓我很難過,尤其是在鈴蘭用笑笑的語氣說完之後,後面接著兩位的直播都是邊哭邊說,那就更難過了,本來只是因為好奇點進去看那重大公告,現在我只能說...會患有重大公告PTSD(創傷後症候群)是很正常的事情,去年差不多日子,日本當時最強Vtuber也宣布準備畢業,讓人難過得要死,雖然去年的我沒什麼感受,因為我也沒有很喜歡他,但這次我深有感受,差點禮拜五都不想上班,直接請假算了,但工作沒做完,只能默默去上班,還不能把情緒帶去公司,因為...我公司的同組同事沒人在乎Vtuber。
《結論》
天下無不散的筵席,宣布完當天,李李鈴蘭跟瑪格麗特.溫特斯還有開推特語音空間,邊跟大家聊天邊吃蛋糕,算是也幫忙緩和大家的情緒,說真的,聽到他們開開心心的在聊天,心情也漸漸的平復下來,雖然我對於Vtuber畢業一直以來都看得很淡,但此事證明,只是畢業的不是我在意的人而已,而這種心情是用於每件人事物,不管如何,總會有離開的那天,希望大家珍惜當下喜愛的人事物,不要等哪天他不在了才在後悔,如果覺得自己才不會那樣,那證明你還沒有遇到自己足夠重視的人事物而已,人生說長不長,說短不短,等遇到才後悔就來不及了,所以把握當下,至少不要讓自己留下太多的遺憾,至於難過是必然的就難過吧。






















