新舊版書劍恩仇錄對照讀(第二回)

更新 發佈閱讀 1 分鐘

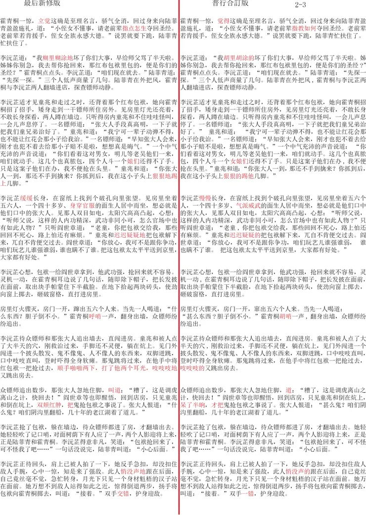
對照之下, 發現金庸改去不少舊小說詞句....

vocus|新世代的創作平台
vocus|新世代的創作平台
vocus|新世代的創作平台
vocus|新世代的創作平台
vocus|新世代的創作平台
vocus|新世代的創作平台
vocus|新世代的創作平台
vocus|新世代的創作平台
vocus|新世代的創作平台
vocus|新世代的創作平台
vocus|新世代的創作平台
vocus|新世代的創作平台
vocus|新世代的創作平台
vocus|新世代的創作平台
vocus|新世代的創作平台
vocus|新世代的創作平台
vocus|新世代的創作平台


留言
avatar-img
獨沽舊著的沙龍
1會員
18內容數
獨沽金庸
你可能也想看
Thumbnail
本文分析導演巴里・柯斯基(Barrie Kosky)如何運用極簡的舞臺配置,將布萊希特(Bertolt Brecht)的「疏離效果」轉化為視覺奇觀與黑色幽默,探討《三便士歌劇》在當代劇場中的新詮釋,並藉由舞臺、燈光、服裝、音樂等多方面,分析該作如何在保留批判核心的同時,觸及觀眾的觀看位置與人性幽微。
Thumbnail
本文分析導演巴里・柯斯基(Barrie Kosky)如何運用極簡的舞臺配置,將布萊希特(Bertolt Brecht)的「疏離效果」轉化為視覺奇觀與黑色幽默,探討《三便士歌劇》在當代劇場中的新詮釋,並藉由舞臺、燈光、服裝、音樂等多方面,分析該作如何在保留批判核心的同時,觸及觀眾的觀看位置與人性幽微。
Thumbnail
對照之下, 發現金庸改去不少舊小說詞句....
Thumbnail
對照之下, 發現金庸改去不少舊小說詞句....
Thumbnail
這是一場修復文化與重建精神的儀式,觀眾不需要完全看懂《遊林驚夢:巧遇Hagay》,但你能感受心與土地團聚的渴望,也不急著在此處釐清或定義什麼,但你的在場感受,就是一條線索,關於如何找著自己的路徑、自己的聲音。
Thumbnail
這是一場修復文化與重建精神的儀式,觀眾不需要完全看懂《遊林驚夢:巧遇Hagay》,但你能感受心與土地團聚的渴望,也不急著在此處釐清或定義什麼,但你的在場感受,就是一條線索,關於如何找著自己的路徑、自己的聲音。
Thumbnail
背景:從冷門配角到市場主線,算力與電力被重新定價   小P從2008進入股市,每一個時期的投資亮點都不同,記得2009蘋果手機剛上市,當時蘋果只要在媒體上提到哪一間供應鏈,隔天股價就有驚人的表現,當時光學鏡頭非常熱門,因為手機第一次搭上鏡頭可以拍照,也造就傳統相機廠的殞落,如今手機已經全面普及,題
Thumbnail
背景:從冷門配角到市場主線,算力與電力被重新定價   小P從2008進入股市,每一個時期的投資亮點都不同,記得2009蘋果手機剛上市,當時蘋果只要在媒體上提到哪一間供應鏈,隔天股價就有驚人的表現,當時光學鏡頭非常熱門,因為手機第一次搭上鏡頭可以拍照,也造就傳統相機廠的殞落,如今手機已經全面普及,題
Thumbnail
完結 感謝觀眾 形璋之法: [email protected]
Thumbnail
完結 感謝觀眾 形璋之法: [email protected]
Thumbnail
這部書的成書過程與《三國》、《水滸》故事頗類似,就是先由說書人說書,後來經過整理、潤飾,最後寫定成書。
Thumbnail
這部書的成書過程與《三國》、《水滸》故事頗類似,就是先由說書人說書,後來經過整理、潤飾,最後寫定成書。
Thumbnail
【文/戲雪】注意,本文為古龍腦粉視角,金庸迷慎入!重溫完原著後把各個版本的翻拍都找來看,結果只有這版看得完。
Thumbnail
【文/戲雪】注意,本文為古龍腦粉視角,金庸迷慎入!重溫完原著後把各個版本的翻拍都找來看,結果只有這版看得完。
Thumbnail
《書劍恩仇錄》結構嚴謹、伏筆連連、環環相扣、歷史事實夾雜虛構人、事,其虛若實。有江湖恩怨俠義,也有英雄兒女情長。官、軍欺壓百姓的惡行劣狀,黃河水災時民不聊生,反映社會上寫實現象。寫廣闊的山川地理,有傳統的文化、雜學,金庸博學才筆帶出武俠小說閃耀的萬丈光芒。
Thumbnail
《書劍恩仇錄》結構嚴謹、伏筆連連、環環相扣、歷史事實夾雜虛構人、事,其虛若實。有江湖恩怨俠義,也有英雄兒女情長。官、軍欺壓百姓的惡行劣狀,黃河水災時民不聊生,反映社會上寫實現象。寫廣闊的山川地理,有傳統的文化、雜學,金庸博學才筆帶出武俠小說閃耀的萬丈光芒。
Thumbnail
提到武俠小說,我必先想到金庸老師的作品。其實我小學時期也曾拜讀古龍《流星蝴蝶劍》,奈何我太習慣金庸的文筆與風格,未懂得欣賞古龍細膩的內心描寫,繼而擱置了其他作者的武俠小說😥所以這次閒話只是聚焦到金庸作品。
Thumbnail
提到武俠小說,我必先想到金庸老師的作品。其實我小學時期也曾拜讀古龍《流星蝴蝶劍》,奈何我太習慣金庸的文筆與風格,未懂得欣賞古龍細膩的內心描寫,繼而擱置了其他作者的武俠小說😥所以這次閒話只是聚焦到金庸作品。
Thumbnail
本書是作者楊照對金庸作品的全新解讀,將初識的美好濾鏡摘下,用深入且嚴格的文學評析方法,重新「檢驗」金庸作品。這部《金庸的武林》一翻頁,彷彿又讓人回到求學階段時初讀金庸的美好時光......
Thumbnail
本書是作者楊照對金庸作品的全新解讀,將初識的美好濾鏡摘下,用深入且嚴格的文學評析方法,重新「檢驗」金庸作品。這部《金庸的武林》一翻頁,彷彿又讓人回到求學階段時初讀金庸的美好時光......
Thumbnail
5 月將於臺北表演藝術中心映演的「2026 北藝嚴選」《海妲・蓋柏樂》,由臺灣劇團「晃晃跨幅町」製作,本文將以從舞台符號、聲音與表演調度切入,討論海妲・蓋柏樂在父權社會結構下的困境,並結合榮格心理學與馮.法蘭茲對「阿尼姆斯」與「永恆少年」原型的分析,理解女人何以走向精神性的操控、毀滅與死亡。
Thumbnail
5 月將於臺北表演藝術中心映演的「2026 北藝嚴選」《海妲・蓋柏樂》,由臺灣劇團「晃晃跨幅町」製作,本文將以從舞台符號、聲音與表演調度切入,討論海妲・蓋柏樂在父權社會結構下的困境,並結合榮格心理學與馮.法蘭茲對「阿尼姆斯」與「永恆少年」原型的分析,理解女人何以走向精神性的操控、毀滅與死亡。
追蹤感興趣的內容從 Google News 追蹤更多 vocus 的最新精選內容追蹤 Google News