原文發表至《幣備思維》網站 : 虛擬貨幣、加密貨幣是什麼?差別?超白話翻譯蒟蒻為你解答!

虛擬貨幣、加密貨幣差別在哪?許多剛進幣圈的投資新手,會將兩者混淆,但其實它們並非相同。本文將會與你介紹虛擬貨幣、加密貨幣是什麼?種類、原理、特性和兩者的差別!別擔心過於複雜,內容將以超白話的方式,來為投資新手的你解答,一起來瞧瞧吧!
虛擬貨幣是什麼?
虛擬貨幣是什麼?
虛擬貨幣(英文:Virtual currency),是一種數字貨幣。從「虛擬」這個字面上來看,我們可以得知它是一種「非實體」的數字貨幣;而這意味著它只存在於網路上,且可以作為網路世界中的交易媒介。
虛擬貨幣種類
這裡為了方便理解,我將虛擬貨幣分成兩大類:
- 「中心化」的虛擬貨幣:受第三方(政府或是大型機構)監管、發行的虛擬貨幣,像是:LINE POINT、OPEN POINT、蝦幣、遊戲幣,甚至是網路銀行中帳戶裡的數字,都算是虛擬貨幣。
- 「去中心化」的加密貨幣:不受任何第三方管控的加密貨幣,是虛擬貨幣的一種;但有經過「密碼學」加密保護,像是:比特幣、以太幣、狗狗幣等加密貨幣。
加密貨幣是什麼?
加密貨幣是什麼?
加密貨幣(英語:Cryptocurrency,又稱密碼學貨幣、密碼貨幣)是一種經過「密碼學」加密而成的虛擬貨幣,它的底層技術為「區塊鏈」。
你可以理解成:
虛擬貨幣+密碼學=加密貨幣
世界上第一個出現的加密貨幣為 2009 年被「中本聰」提出的:比特幣(英語:Bitcoin,縮寫:BTC 或 XBT)。中本聰創造比特幣的原因,是希望加密貨幣可以不受任何政府等第三方控制,成為一種真正的「世界貨幣」,能在全世界自由流動。
至今沒有人知道中本聰是誰,但許多人猜測可能是一個團體,而非單一個人。
加密貨幣特性
- 去中心化:加密貨幣不受任何第三方(政府、銀行、機構等)監管、控制。
- 安全性高:加密貨幣可以儲存在網路上的虛擬錢包中,並用一種以密碼學製作而成的「私鑰」來進行保護。
- 匿名交易:加密貨幣交易是匿名的,除了加密貨幣地址外,不會透露交易者的身份。
- 透明度高:每一筆加密貨幣交易,都會放上區塊鏈當中,因此每個人都能查看。
- 交易不可逆:加密貨幣交易是不可逆的,這表示如果你送至錯的地址或區塊鏈,這筆錢會消失不見,且無法要回。
Freepik )

加密貨幣原理
由於加密貨幣是去中心化的,沒有第三方的協助,因此需要透過「挖礦」的過程,來進行計算並維持運行。這裡我將分成3個部分解釋:提出交易、進行計算、交易完成。
- 提出交易:當A要將加密貨幣轉帳給B時,一筆交易被提出。
- 進行計算:礦工(指挖礦的人,通常是電腦設備)這時候發現有新區塊,並開始交易進行計算與驗證。
- 交易完成:交易驗證完成後,礦工會將交易紀錄添加到區塊鏈,並更新交易記錄;同時,礦工也會獲得加密貨幣,作為挖礦的獎勵。
由此可知,加密貨幣原理是一種互惠的過程:提出交易的人,無須第三方即可完成交易;礦工則是透過驗證交易,而獲得獎勵。
加密貨幣種類
加密貨幣有幾種?
截至 2022 年 7 月,一共有 20268 種加密貨幣(資料來源:CoinMarketCap)。雖然數字很難以想像,但其實加密貨幣主要區分為2類:主流幣與山寨幣。
- 主流幣:某部分人認為,除了比特幣之外都是山寨幣;也有某部分人認為前20大加密貨幣,都可以說是主流幣。
- 山寨幣:非主流幣都可以說是山寨幣,風險通常較高。
熱門加密貨幣整理
下表為 10 大熱門的加密貨幣整理

截至 2022 / 8 / 24 (資料來源:CoinMarketCap)
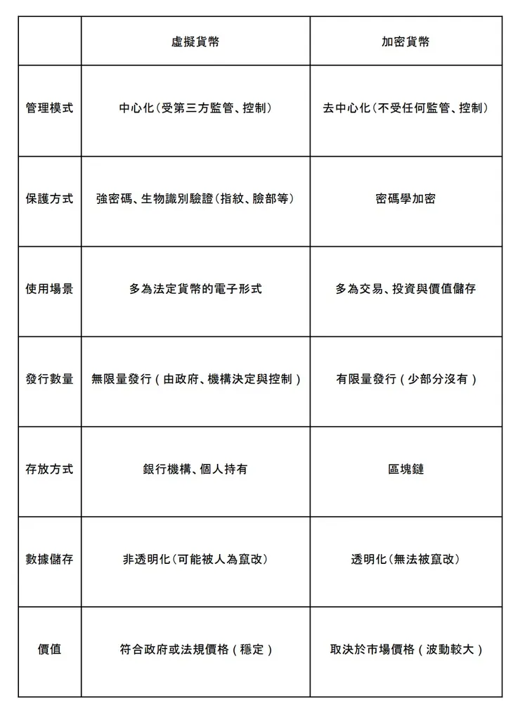
虛擬貨幣、加密貨幣差別
虛擬貨幣、加密貨幣差別在哪?

虛擬貨幣等於加密貨幣嗎?
虛擬貨幣不等於加密貨幣;但加密貨幣是虛擬貨幣的一種。
你可以把「虛擬貨幣」與「加密貨幣」的關係想像成:虛擬貨幣就像一個國家,而加密貨幣只是其中的一個城市。
延伸閱讀:


