付費限定
方格精選

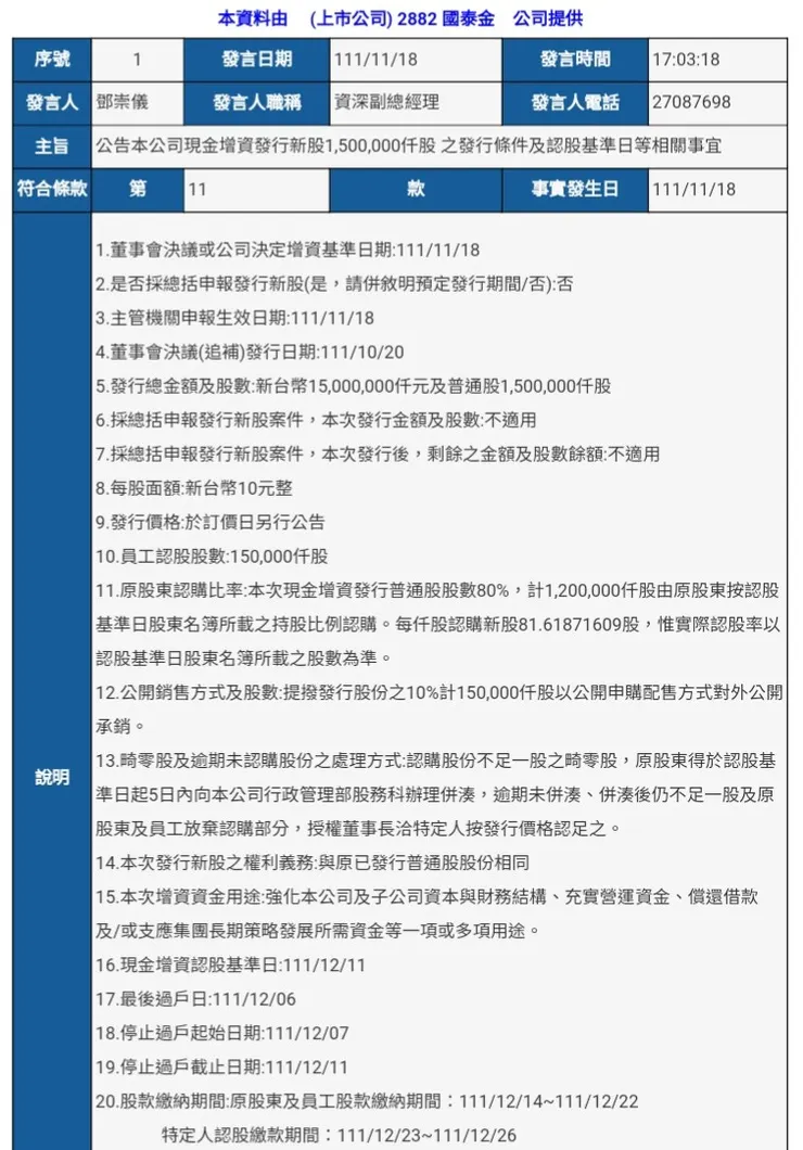
國泰金現金增資時程倒數,先前幾篇文章的相關重點統合。

更新 發佈閱讀 1 分鐘
投資理財內容聲明
以行動支持創作者!付費即可解鎖
本篇內容共 1062 字、56 則留言,僅發佈於老思G的隨便聊你目前無法檢視以下內容,可能因為尚未登入,或沒有該房間的查看權限。
留言
avatar-img
G本面?不,是G思面!
27.2K會員
774內容數
格式不限 內容不限的隨意文章 純粹個人心得抒發以及自我紀錄檢討 瞬息萬變 不代表任何推薦 請以質疑的心態看待任何內容 注意風險
2025/04/09
前文參考: 降息?升息?個人美債相關極短線投機的定錨。(參數微調) 2024/11/30 年關、難關、美債相關,近期的一些想法。2024/12/29 今天太多人問美債,所以還是提一下。 順便聊一下目前的台股狀況。
Thumbnail
2025/04/09
前文參考: 降息?升息?個人美債相關極短線投機的定錨。(參數微調) 2024/11/30 年關、難關、美債相關,近期的一些想法。2024/12/29 今天太多人問美債,所以還是提一下。 順便聊一下目前的台股狀況。
Thumbnail
2025/04/06
姑且不論4月9日對瞪關稅實施之前川普轉不轉彎?嚴正交涉有沒有結果?臺灣的經濟變局早已開始。
Thumbnail
2025/04/06
姑且不論4月9日對瞪關稅實施之前川普轉不轉彎?嚴正交涉有沒有結果?臺灣的經濟變局早已開始。
Thumbnail
2025/04/03
以下的隨便聊,基於臺灣32%的對等關稅還未確定、政府嚴正交涉後應對措施未知的前提,畢竟目前美國對各國的稅率都是逼談判為主,4月9日正式實施前還有幾日,會不會再度反反覆覆?屬未知:
Thumbnail
2025/04/03
以下的隨便聊,基於臺灣32%的對等關稅還未確定、政府嚴正交涉後應對措施未知的前提,畢竟目前美國對各國的稅率都是逼談判為主,4月9日正式實施前還有幾日,會不會再度反反覆覆?屬未知:
Thumbnail
看更多
你可能也想看
Thumbnail
5 月將於臺北表演藝術中心映演的「2026 北藝嚴選」《海妲・蓋柏樂》,由臺灣劇團「晃晃跨幅町」製作,本文將以從舞台符號、聲音與表演調度切入,討論海妲・蓋柏樂在父權社會結構下的困境,並結合榮格心理學與馮.法蘭茲對「阿尼姆斯」與「永恆少年」原型的分析,理解女人何以走向精神性的操控、毀滅與死亡。
Thumbnail
5 月將於臺北表演藝術中心映演的「2026 北藝嚴選」《海妲・蓋柏樂》,由臺灣劇團「晃晃跨幅町」製作,本文將以從舞台符號、聲音與表演調度切入,討論海妲・蓋柏樂在父權社會結構下的困境,並結合榮格心理學與馮.法蘭茲對「阿尼姆斯」與「永恆少年」原型的分析,理解女人何以走向精神性的操控、毀滅與死亡。
Thumbnail
國泰金現金增資時程倒數,先前幾篇文章的相關重點統合。 11月18日 2022年收尾的一個月,震撼的開頭,12月1日盤前。 12月1日 現金增資除權日後,短線連續回檔,看到已明顯出現了價差,不少人開始在問是否能回補國泰金了? 以下說明個人想法:
Thumbnail
國泰金現金增資時程倒數,先前幾篇文章的相關重點統合。 11月18日 2022年收尾的一個月,震撼的開頭,12月1日盤前。 12月1日 現金增資除權日後,短線連續回檔,看到已明顯出現了價差,不少人開始在問是否能回補國泰金了? 以下說明個人想法:
Thumbnail
本文分析導演巴里・柯斯基(Barrie Kosky)如何運用極簡的舞臺配置,將布萊希特(Bertolt Brecht)的「疏離效果」轉化為視覺奇觀與黑色幽默,探討《三便士歌劇》在當代劇場中的新詮釋,並藉由舞臺、燈光、服裝、音樂等多方面,分析該作如何在保留批判核心的同時,觸及觀眾的觀看位置與人性幽微。
Thumbnail
本文分析導演巴里・柯斯基(Barrie Kosky)如何運用極簡的舞臺配置,將布萊希特(Bertolt Brecht)的「疏離效果」轉化為視覺奇觀與黑色幽默,探討《三便士歌劇》在當代劇場中的新詮釋,並藉由舞臺、燈光、服裝、音樂等多方面,分析該作如何在保留批判核心的同時,觸及觀眾的觀看位置與人性幽微。
Thumbnail
前文參考。 9月14日 以下簡單說明個人相關個股進度:
Thumbnail
前文參考。 9月14日 以下簡單說明個人相關個股進度:
Thumbnail
今年金融股備受矚目的話題,應該就是眾多金融股紛紛喊出要現金增資,今天分享11/28(一)熱騰騰出爐的國泰金(2882)現金增資消息。 ※ 本篇免費閱讀僅將重點挑出,不作看法分析。 現金增資價格:$35/股(11/28收盤價:$42)。 原股東認股比例:每持有1,000股可以認81.61871609股
Thumbnail
今年金融股備受矚目的話題,應該就是眾多金融股紛紛喊出要現金增資,今天分享11/28(一)熱騰騰出爐的國泰金(2882)現金增資消息。 ※ 本篇免費閱讀僅將重點挑出,不作看法分析。 現金增資價格:$35/股(11/28收盤價:$42)。 原股東認股比例:每持有1,000股可以認81.61871609股
Thumbnail
前文參考: 國泰金12月1日暫時獲利了結,事後看已算合格,那之後? 12月6日 國泰金、富邦金等壽險金控前11月自結獲利評析。 12月9日 富邦金、國泰金、兆豐金,這則股市新聞,你的心得?21 12月20日 先講結論:
Thumbnail
前文參考: 國泰金12月1日暫時獲利了結,事後看已算合格,那之後? 12月6日 國泰金、富邦金等壽險金控前11月自結獲利評析。 12月9日 富邦金、國泰金、兆豐金,這則股市新聞,你的心得?21 12月20日 先講結論:
Thumbnail
混戰不明,直面的果決,之後反而就簡單了。盤勢分析9月7日。 前文關於國際金融,背後解析的部份,已經提升到另一個階段了。 再回看台灣本身兩則昨日央行升息的相關新聞: 央行升息半碼 楊金龍:通膨續降年底利率可能按兵不動 〈央行理監事會〉新台幣貶值壓力山大 央行估Q4貶到31.92元通膨仍可控
Thumbnail
混戰不明,直面的果決,之後反而就簡單了。盤勢分析9月7日。 前文關於國際金融,背後解析的部份,已經提升到另一個階段了。 再回看台灣本身兩則昨日央行升息的相關新聞: 央行升息半碼 楊金龍:通膨續降年底利率可能按兵不動 〈央行理監事會〉新台幣貶值壓力山大 央行估Q4貶到31.92元通膨仍可控
Thumbnail
前文參考: 台股總統選舉行情,如個人預期在選手確定前後啟動,後續注意事項。 5月17日 債限對市場的心理壓力,在6月1日時間逐漸接近時,還是或多或少引起震盪。 但這種震盪不是啥值得注意的重點,重點在下面:
Thumbnail
前文參考: 台股總統選舉行情,如個人預期在選手確定前後啟動,後續注意事項。 5月17日 債限對市場的心理壓力,在6月1日時間逐漸接近時,還是或多或少引起震盪。 但這種震盪不是啥值得注意的重點,重點在下面:
Thumbnail
這是一場修復文化與重建精神的儀式,觀眾不需要完全看懂《遊林驚夢:巧遇Hagay》,但你能感受心與土地團聚的渴望,也不急著在此處釐清或定義什麼,但你的在場感受,就是一條線索,關於如何找著自己的路徑、自己的聲音。
Thumbnail
這是一場修復文化與重建精神的儀式,觀眾不需要完全看懂《遊林驚夢:巧遇Hagay》,但你能感受心與土地團聚的渴望,也不急著在此處釐清或定義什麼,但你的在場感受,就是一條線索,關於如何找著自己的路徑、自己的聲音。
Thumbnail
背景:從冷門配角到市場主線,算力與電力被重新定價   小P從2008進入股市,每一個時期的投資亮點都不同,記得2009蘋果手機剛上市,當時蘋果只要在媒體上提到哪一間供應鏈,隔天股價就有驚人的表現,當時光學鏡頭非常熱門,因為手機第一次搭上鏡頭可以拍照,也造就傳統相機廠的殞落,如今手機已經全面普及,題
Thumbnail
背景:從冷門配角到市場主線,算力與電力被重新定價   小P從2008進入股市,每一個時期的投資亮點都不同,記得2009蘋果手機剛上市,當時蘋果只要在媒體上提到哪一間供應鏈,隔天股價就有驚人的表現,當時光學鏡頭非常熱門,因為手機第一次搭上鏡頭可以拍照,也造就傳統相機廠的殞落,如今手機已經全面普及,題
Thumbnail
前文參考: Fed升息以外的重點?另談台股三階段、有條件的限空令應對調整。10月23日 國泰金、台新金的後續應對重點。11月14日 以下國泰金現金增資的重點再次提醒&時程分析:
Thumbnail
前文參考: Fed升息以外的重點?另談台股三階段、有條件的限空令應對調整。10月23日 國泰金、台新金的後續應對重點。11月14日 以下國泰金現金增資的重點再次提醒&時程分析:
追蹤感興趣的內容從 Google News 追蹤更多 vocus 的最新精選內容追蹤 Google News