
咪醬維持治療白內障一段時間後,在九月晚上點完眼藥水後,突然右眼一直閉著打不開,扒開看一下,發現她眼瞼收不回去@@(就是眼動期會出現白色的那片)
由於醫生有交代如果眼睛張不開,必須停止眼藥水,趕快帶回來就醫,但那天已經是週六晚上,醫院都關了,才發現急診都沒有眼科,打了好多電話,才問到有一間有量眼壓的機器,其實事後覺得應該不用去這一趟,不過當時真的是太慌張,過去後醫師也只能量眼壓(沒有其他眼科的儀器了),發現眼壓過高,急診醫生覺得是霍納氏症,症狀是眼睛往後移導致眼瞼收不回去,說這是神經受到刺激,休息幾天會好,跟眼睛本身比較沒關係。同時也在琪欣粉專私訊林醫師更新狀況,林醫師也有詢問角膜有沒有受傷,眼壓是否正常等資訊,急診醫師是判斷角膜沒有受傷。
急診回到家已經半夜了,咪醬眼睛還是打不開,我陪咪醬在沙發睡了一晚,她後來移動到跳台下面待著,結果從到家之後到中午都不吃不喝也不上廁所,連最愛的但馬都不吃了,也不移動@@,她有想舔自己的右手跟洗臉,但一直都沒成功,真的快嚇死~
週日醫院沒有看診,又遇到颱風天,台北能查到週日有開的眼科診所都停診了QQ,又問到一家醫院號稱有眼科的儀器,帶去想說看一下或是血檢看有沒有其他不舒服的地方。結果也只是翻開眼睛看一下,發現好像變成結膜炎(分泌物超多),血檢過程超不專業,竟然是兩人把貓「舉起來」抽血(傻眼),醫生講話態度跟我很不合,所以我當下決定不要讓他協助咪醬洗眼睛。

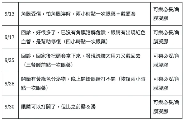
將照片私訊給琪欣林醫師看過後,看起來是結膜水腫,角膜也變混濁,原本林醫師週一沒看診,特別請我們週一早上過來看,真的非常感謝,林醫師用儀器照過檢查後,確認是角膜受傷(但咪醬在家沒有碰撞之類的,病因不明),因為怕角膜溶解,兩小時就要點一次藥,鬧鐘一響就要跳起來點眼藥水,隔十分鐘點另外一罐,有時候還會不小心又睡著,咪醬也一直被我挖起來,真的超可憐QQ,以下表格是我紀錄病程和用藥:


怕角膜又因為洗臉太用力受傷,需要一直戴頭套,但戴頭套不好自己進食,感謝橘圓貓提供的建議,堆了三個罐頭,上面放食碗,戴著頭套角度對了就可以自己吃飯,咪醬的行為諮商師貼心毛寶吉兒,也提供了Nina到府寵物保母的資訊,要外出開會時,眼藥水就麻煩保母代勞&幫助咪醬吃飯。

接下來回診由於路途考量,也改到離我們比較近的恩典動物醫院(這間也是諮商師吉兒推薦的),朱院長對貓咪也很有耐心!會溫柔出聲並摸摸安撫,朱院長只看眼科,院內也有不少專業眼科儀器,評估咪醬眼睛開刀後仍不會恢復視力,因此後續治療以角膜凝膠、降眼壓、消炎的眼藥水為主,點眼藥水的頻率目前也降到一天兩次,回診從一個月一次降到一季一次,目前都維持得很不錯,希望能繼續保持
如果有在看專科(眼科/心臟等等)的家長,真的要先詢問好假日急診的備案,也很感謝琪欣林醫師和恩典朱院長在漫長病程的協助,希望這些分享能幫助到一樣有眼睛問題的貓貓和家長們。
























