辦理醫療理賠時,除了少數爭議案件外,通常只要附上保險金申請書、診斷書(診斷書的開立重點)跟收據,理賠金就會順利下來了!
那麼甚麼狀況下會用到手術紀錄單呢?
事情經過
阿賜哥打球不慎造成旋轉肌袖斷裂,出院後準備了診斷書跟收據請我協助理賠事宜。因為我不是原招攬業務,特別告知阿賜哥我看不到最後的理賠結果,請阿賜哥務必在理賠金入帳後將理賠明細拍給我,這樣我才方便幫阿賜哥核對。


阿賜哥總共住院三天,自費金額卻有NTD112933。醫院收據上的健保手術點數是33146,算是蠻高的,一開始我認為依阿賜哥買的住院醫療計畫數,足額理賠是沒問題的。後來阿賜哥傳來的理賠明細通知單上看到理賠金額是NTD107331。啊~居然不夠賠!
雖然阿賜哥沒有特別抱怨甚麼,甚至覺得有賠就好(啊~真是天使客戶~),但身為保險經紀人的我卻還是覺得有點過意不去!畢竟人已經不舒服了,居然還要自己掏錢住院,心裡多少還是不舒服啊!還好在細究了理賠明細後,看到了可能足額理賠的關鍵!關鍵在哪呢?就在輕度二字!


手術比例表中通常有輕度手術的,就一定有重度手術!於是我翻找了保險公司契約裡的手術比例表,果然肩旋轉袖有輕度破裂修補術與重度破裂修補術兩種,想當然而,手術比例是不同的!如果客戶動的手術是肩旋轉袖的重度破裂修補術,那麼理賠的手術比例將從68.3%提高到92.7%。以客戶的住院醫療有定額跟實支實付兩種來說,只要手術比例提高到92.7%,定額理賠會多NTD5490,而實支實付的手術理賠限額會從NTD61470提高為NTD83430,如此一來,客戶就能獲得足額理賠了!
只是要如何舉證呢?

拜科技進步之賜,現在每個人都可以通過認證上網查詢自己的健保健康存摺了!
然而五十幾歲的阿賜哥未曾使用過健保快易通App,不但不會下載App,而且手機是法人機,所以也無法使用中華電信的驗證功能,更別提之後能不能登入App了!最後是我帶著NB跟讀卡機一起到阿賜哥家用阿賜哥的健保卡查詢當次的手術就醫紀錄,才讓這次的理賠露出了曙光。

登入阿賜哥的健康存摺後發現,阿賜哥當天不僅僅是做了肩旋轉袖的重度破裂修補術,甚至還有其他三項手術!我立馬陪阿賜哥打電話進保險公司客服,請求補足理賠金!
當下保險公司表示會成立專案,之後會有專案客服人員與我聯絡(在阿賜哥的當面授權下)。兩天後專案人員與我聯絡,我重新說明了一下緣由後並提供了阿賜哥的雲端健康存摺截圖供專案人員與理賠溝通。幾天後,專案人員又來電表示理賠人員需要正式的手術紀錄單讓他們作判定。於是,我又陪阿賜哥走了趟醫院申請了手術紀錄單佐證!

兩天後,專案人員打電話來說如果我沒有問題的話,願意以手術比例92.7%賠付, 並盡速補足差額!但是,我有問題啊~都讓我又跑了一趟醫院申請手術紀錄單了,我當然也研究了手術紀錄單裡的四項手術了呀~
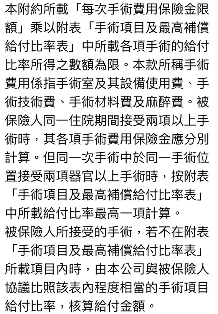
事實上,阿賜哥當天手術中所做的四項手術中,健保手術點數最高的其實是手術代碼64244B的關節鏡手術!而這項新式手術並不在原保險契約的手術比例表裡。因此,此次理賠我希望能至少依照條款,請求四項手術中手術比例最高的關節鏡手術,而這項手術因為不在手術比例表中,故須保險公司與被保人協議理賠!最終議定以104.9%含內視鏡費用的手術項目比照理賠。

幾天後保險公司補足了理賠差額NTD37025,順利結束這一回合的理賠申請!

結語當進行重大住院手術時,當次施行的手術可能有好幾項,此時手術紀錄單會有更多資訊可供理賠參考。為了快速且"正確"的理賠,出院時不妨一併申請手術紀錄單。
此外,另一個常需要手術紀錄單佐證的狀況是門診治療是否為手術行為的判定。這就等之後有時間再來聊聊囉~
#買對買購買得合理找對人























