屋主們的⼼聲,我們聽到了:室內空間究竟要怎麼設計,才能為⾃⼰靈活運⽤?!⼤多的室內設計硬體,在決定設計後就會「定型」;舉凡看到的收納櫃,系統櫃、層架等固定式物品……在完成施⼯後,變成擺放物品必須要遷就。⽽洞洞板的出現,讓這⼀切有了靈活的轉變……
跳脫早期層架固定的空間設計思維 洞洞板的應⽤更多元
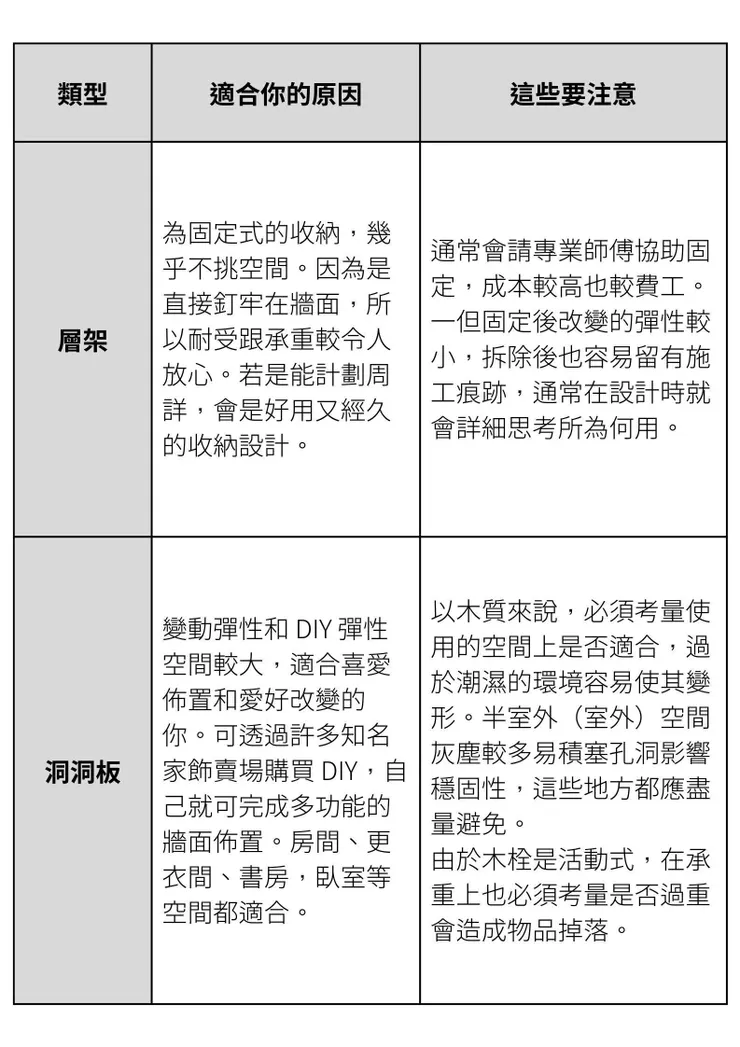
現代⼈對於空間的運⽤要求愈來愈靈活、多變,⽽這個看似困難的任務,催⽣了洞洞板的流⾏。早期在牆⾯收納中,多是以層架為主,但層架的設置通常較為費⼯,也不利於「善變空間」做靈活的運⽤。⽽洞洞板藉由⽊栓及孔洞的變化,就能讓屋主拼出⾃⼰最理想的收納及陳列。


藝術大街作品中,在畫畫教室的主空間牆⾯,主要結合了「⾨⽚收納櫃」以及「洞洞板」兩種收納的結合。上,下⾨⽚收納的好處是可以避免凌亂,中段⼤⾯的牆⾯也不浪費,運⽤了洞洞板做靈活式的陳列。不管是美術作品的展⽰,甚⾄做為書櫃藏書都很適合,⼀切都可以依照成品隨⼼調整;對於⾝為藝術家的屋主來說,也滿⾜了他們多變化美學的需求。
延伸閱讀:讓空間設計更彈性的方法 試試輕裝潢吧-EHO室內設計
洞洞板裝潢最⿇吉的空間:⽞關設計
洞洞板的最佳展現空間,⾮⽞關設計莫屬!尤其對於⼩坪數空間來說,⽞關物品收納,洞洞板可說是友善第⼀名。因為是利⽤牆⾯做收納,對於坪數不⼤的⽞關就省去了櫃體的佔⽐。可隨⼼搭配⽊栓調節所需功能及層架,不管是鑰匙、帽⼦、衣物、雨傘或是包包,在進出⽞關時都能為這些⼩物找到收納位置且清楚明瞭。

耘翠的⽞關設計中,可說是運⽤空間的極致。將穿鞋椅背裝飾洞洞板,完全不浪費任何空間。屋主也可依照穿鞋椅使⽤的習慣、⾝⾼體型等去調整置物的⾼低,將置物空間間接客製化。

鳯山工協新村的⽞關設計處⼀樣運⽤了⽊質洞洞板設計,牆⾯則是運⽤了⽐較跳的淺⾊讓整體除了溫馨之外,更多了活潑感,設計造型及功能兼具。
延伸閱讀:客廳配⾊沒頭緒?631 原則解決客廳設計難題-EHO室內設計
洞洞板讓臥室設計更有個性 ⾃⼰的收藏品展⽰櫃⾃⼰組
臥室設計,是最能展現⾃我私隱以及個性的地⽅。許多⼤⼈、⼩孩最雀躍的事,就是進到臥室後,看著⾃⼰⼼愛的收藏品存放在⼀個設計感⼗⾜的地⽅並被妥善的擺放著。

在耘翠主臥室,⽐較少⾒的在床的側邊做了⼤⾯牆的洞洞板設計,為的也是能滿⾜屋主想要為他的收藏找到最佳的陳列位置。只要和床臥保持適當的距離,這樣的設計不僅不擁擠,也完全不佔空間,機能性也近乎滿分。另外在上⽅依舊可以設置帶有⾨⽚的收納櫃,不常使⽤的純收納物品就可以放⼊,讓臥室乾淨整⿑⼜很有個性。

除了作品中常⾒的「溫潤⽊質」,洞洞板其實也可以依據空間及⾊彩變化搭配不同的顏⾊應⽤。在26 年復興路大樓的孩臥設計,就將洞洞板做了「跳⾊」的運⽤,更符合孩⼦活潑的個性,也讓臥室玩出不⼀樣的⾊彩魔法。
看膩了⼀層不變的層架及制式收納櫃?洞洞板的靈活運⽤確實可以為室內空間帶來不同的感受,為你隨⼼運⽤。不管是做為書櫃、模型展⽰、畫作展現、⼩型⾐物配件或是擺放綠植盆栽……洞洞板可說是省⼼⼜便利的好選擇。
延伸閱讀:【空間色彩配置一次就上手】(一)|EHO高雄室內設計





















