
說到國道1號經常塞車的路段,「湖口-新竹系統」這一個區間,絕對是榜上有名。不僅經常性塞車,一但遇到連假,絕對是駕駛的噩夢路段。不過,在2020年通過了一個計劃,有望解決嚴重的塞車問題,就是「國道1號楊梅至頭份段拓寬計畫」,也是國1第3個拓寬高架路段。而這個計畫在今年2023年3月中,通過了環評大會,讓工程進度又往前邁進一步。
究竟整個計畫的路線會怎麼走?如何解決令人煩躁的塞車情況?能否順便緩解平日竹科的通勤車潮呢?
台灣解碼中是個專注於交通建設、重大工程、區域發展三大議題的YouTube頻道,點選下方傳送門可以看到精美動態地圖所呈現的內容!
👉本集YouTube傳送門:https://youtu.be/HHt6H2l1BT0
一、前兩座高架興建原因
在細看國1楊梅至頭份段拓寬計畫前,還記得開頭說到的,這個計畫是國道1號第3個拓寬高架路段,因此我們先拜個碼頭,簡單看一下前面兩位前輩是何方神聖。
首先,排名老二的是大家耳熟能詳的「五楊高架」,這段路全長38.4公里,經費為584億,從2009年開工,2013年全線通車,可說是大大紓解原本國1桃園路段的塞車問題。
老大哥則是「汐五高架」,全長19.6公里,1991年開工,1997年全線通車,目的是為了解決台北路段的壅塞情況。但年紀稍長的觀眾,對於汐五高架的另一個印象,應該是「十八標」這個名詞,也就是工程中第十八標案衍伸出的弊案,不過年代稍遠,就不特意岔出去說這段故事了。
從前面兩位前輩的歷史中,可以發現拓寬高架起初的興建原因,都是為了解決目前國1平面已經無法負荷的車流量。因此今天這位主角,國道1號楊梅至頭份段拓寬計畫...欸有點像繞口令,我們就簡稱它叫「楊頭高架」好了。主要就是為了解決國1楊梅到新竹系統間的經常性塞車問題,但說解決有點不太準確。
應該說是提供駕駛人不同的選擇路線,也就是依照距離的不同,中長途車輛盡量走高架,短程交通才走原本的平面路線,將車流大致分開分散,減緩原本全部都塞在國1的情況。
當然,這邊就得問一個問題了,究竟現在國1楊梅到新竹系統間有多塞、以及為什麼塞車,我們就從環評報告書來看一下這段路有多可怕。

二、車流是哪來的
我們來看一下交通部高公局,興建這條楊頭高架的原因。
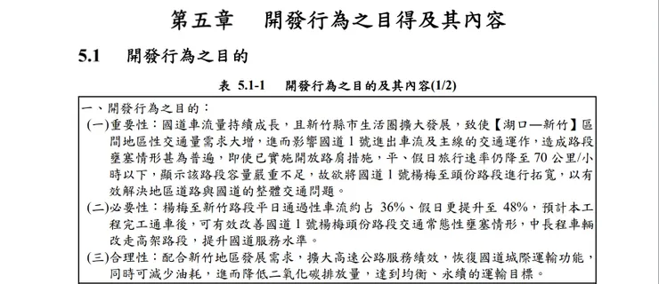
這邊寫到,由於國道車流量每年持續增長,加上新竹縣市人口不斷擴增,湖口-新竹路段的交通需求大增,高峰則出現在竹北-新竹系統,以目前3車道道路容量也無法容納大量車流,而且就算開放路肩通行,平假日的旅行速率仍降至70公里/小時。

而我們進一步從歷年交通量數據來看,這邊把楊梅-頭份拆成五個部分,分別是楊梅-湖口、湖口-竹北、竹北-新竹、新竹-新竹系統、新竹系統-頭份,如果把每個路段103年與109年的數據相互比較,都有3%以上的成長率。
另外,雖然湖口-竹北、竹北-新竹兩個路段,因為趨近道路飽和度相對停滯,畢竟這兩個路段全年通過交通量,幾乎都在2500萬輛到3000萬輛次之間徘徊,真的是個很可怕的數字。

不過上述的解釋都有點籠統,畢竟大家都知道國1間是著名的車多,重點應該放在這些車子是從哪裡來的,才能好好解決問題,對吧?
沒問題,我們馬上把車流歸納統整一下。
首先高公局利用交通資料庫,把楊梅-新竹系統的車輛分成三組,分別是穿越交通量、聯外交通量、區內交通量。這名詞有點難懂,所以我們用地圖來看會比較清楚:
1.穿越交通量:指的是穿過楊梅-新竹系統區間,而且沒有進出行為的車輛。

2.區內交通量:在楊梅-新竹系統的範圍內進出國道的車輛。

3.聯外交通量:這個比較複雜一點,如果以南下做舉例有兩種情況。一種是從楊梅前進入國道1號,並且在新竹系統前下交流道的車輛,第二種是在楊梅-新竹系統之間上國道1號,且穿過新竹系統的車輛,北上則反過來。

的確有點複雜,不過很抱歉的,其實不用知道的這麼透徹,因為我們的重點是放在「區內交通量」上面。

因為我們可以看到平日竹北-新竹路段的區內交通量,佔了目前國1的三成交通量,換句話說也就是平日有三成車輛,利用竹北與新竹路段,短途的進出國道。
而附近可以產生如此巨量通勤潮的,唯一解釋就是統計到2023年2月,擁有17萬5千名員工的「新竹科學園區」。當然從上面的數據不能反過來解釋成,竹科通勤車輛塞爆平日的國道1號。

重點應該放在,為何竹科開車的通勤族知道上國1會塞車,卻還是一直往國道走的情況。
主要原因,就是出在新竹縣市,兩者的道路與大眾運輸不足的問題。不過這要講的內容很多,我們統一放到最後一部分再仔細地來談。
而回到這個圖表還可以發現一個特點,也就是除了平日之外,假日與連續假期的交通量也很可怕,並且有將近一半是穿越性車流,也就是單純經過楊梅-新竹系統的車輛數也相當高。因此就算撇開竹科通勤車潮,目前在假日與連假只依靠國1平面,也漸漸的無法負荷。
所以回到一開始說到的,楊頭高架的興建,最主要是希望把「中長途車輛導入高架、短途與區域性車流則使用原本的國1平面」,藉由把車輛分流,以改善壅塞情形、提升行車速率。

三、楊頭高架路線介紹
那在了解兩位前輩的身世,以及車流是從哪裡來的之後,就馬上來看看路線是怎麼走的。
楊頭高架,主要從楊梅休息站北側開始,沿著國1原路線拓寬,並且把原本6車道調整為10車道配置,並且從高鐵橋下跨越後,以隧道方式穿過陸軍湖口營區下方,也就是把國1湖口路段截彎取直,車道採雙向3車道配置。

再來穿過隧道後,會以橋梁方式跨越117縣道與鳳山溪,並且在竹北交流道北側設置南出、北入轉接道,以及在竹北與新竹交流道間的主線南、北向,各增加一條輔助車道,藉此改善竹北交流道周遭道路壅塞問題,而頭前溪橋也會一併拓寬。

之後繼續往南,穿過竹科後來到國1與國3銜接處。高公局在考量主要的車流方向後,預計會在此新設2支匝道,主要銜接國3往茄冬方向。

隨後一樣繼續沿著國1往下,以路堤方式拓寬1車道,最後接入頭份交流道,以上就是完整的楊頭高架路線。

👉路線動畫可以看這裡(已標好秒數):https://youtu.be/HHt6H2l1BT0?t=403
總而言之,楊頭高架在新竹系統以北會以2~3車道方式拓寬,過了新竹系統後則是採單車道的方式。再來換成行政區來看,則是穿過桃園市楊梅區、新竹縣湖口鄉、新埔鎮、竹北市、寶山鄉、新竹市東區、新竹市香山區、苗栗縣竹南鎮、頭份市,總共四個縣市、九個行政區。

路線總長為40.5公里,分成主線的36公里,與轉接道和匝道的4.5公里。總經費原本規劃為835.46億元,但因為物價上漲,最新新聞報導表示此計畫耗資1130億元,環評則是在2023年3月15日正式通過,工期預估為6年,預計2026年動工,2031年完工。不過後續還要取得用地、完成設計、招標動工,2031年只是預估時間而已。
四、其他替代路線
而這麼重大的建設,總會有幾個替代方案,我們集中看兩個比較重要的。
1.全部都沿著國1主線拓寬
首先第一個替代方案就是全部都沿著國1主線拓寬、而不穿過湖口營區。優點是可以省去跟軍方協調的往來時間,但麻煩的是來看看這美妙的弧度與坡度,如此大的變化,或許車開一開,會產生一種在坐雲霄飛車的fu(不要瞎掰好嗎),其實應該說國1主線附近廠房林立,拓寬後的噪音振動絕對無法避免,因此採用穿過營區的隧道方案。

2.東側雙層方案
再來第二個替代方案,主要是竹北部分居民強烈反彈聲浪下所衍伸出來的。而會強烈反對的原因,是因為居民認為目前雙側拓寬的方案,會讓高架距離民宅太近,進而產生視覺上的遮蔽、加重原本就存在的空汙與噪音,影響居民的生活品質,因此居民提出所謂的東側雙層,也就是從原本的雙側拓寬,變成把路線全部集中到東邊的方案。

如果要看得更仔細一點,大約是在鳳山溪附近的隧道口,將原本需要橫跨國1的南下拓寬路線,全部轉到跟北上同一邊,合併成南下線在上、北上線在下的高架方式,最終跨越頭前溪後才讓南下線回到原本規劃的西側。而之後依照設置不同轉接道,總共出現兩種不同方案。但不管細項方案內容是什麼,高公局最終評估結果,依然是維持原來的雙側拓寬方案,原因我們直接來看這張表格。

原因有像是第一個,雙層橋梁安全性相對低,並且會比原本方案需要更大的作業空間,也就是施工的6年期間,會嚴重影響國1東側的道路交通。雙側拓寬則都是在現有國道路權上,影響交通程度較低。再來是東側雙層未來無法設置台68系統交流道,並且會增加更多土地徵收成本。
而針對居民提出的視覺遮蔽、加重空汙與噪音方面,高公局表示擴建後的高架與民宅有約10公尺以上的距離,並會設置2.5公尺以上甚至類似全罩形式的隔音牆,但關於空汙的部分,只有看到施工期間的減輕對策,對於營運後的影響卻沒有詳細答案。
五、工程難題
那除了上面提到的竹北居民反彈聲浪,其實楊頭高架還有兩個問題,也是在環評報告中部分委員關心的題目,首先要注意的就是地質構造,這邊直接看地圖會比較清楚。
1.地質構造
這是楊頭高架的計畫路線,附近分別有湖口斷層、新竹斷層、新城斷層、湖口背斜以及青草湖背斜。當中有5個地質敏感區比較麻煩。
第一個是「湖口地滑區」,位置大約在隧道南洞口南側邊坡,這裡在1990年有發生過大規模山崩,因此除了在最初設計時已經把路線向東移,也預計採取160公尺大跨徑梁式橋,將橋墩與橋柱避開劃設的地質敏感區,並且會裝設相關監測設備。

第二個則是「新竹斷層」,大約在高架93K+525~93K+800兩者垂直相交,因此在設計上橋墩會避開斷層可能露出位置,並加強基礎強度、緩衝與護欄設計,減少車輛滑落風險。

第三則是「新城斷層」,大約是高架103.8K左右最接近活動斷層位置,目前調查結果是認為只有地質敏感區與路線重疊,斷層主線則在東南方至少200公尺,因此初步規劃是避免在地質敏感區落墩,並且加強耐震設計。

第四個「湖口斷層」,這個比較複雜,因為路段與斷層基本上呈現較為接近的水平方向,因此在先前調查中,曾做了沿線總計43個鑽孔調查,結果顯示並沒有直接通過湖口斷層,但的確部分路段相當接近。

最後一個則是「湖口隧道」,因為2002年高鐵湖口隧道施工時,曾發生兩次坍塌情形。因此這次的施工也綜合先前經驗,規劃了其他工程方式,以保護施工與營運時的人員安全。

不過上述說到的地質資訊與工法極具專業,有許多細項內容沒有說到,有興趣的觀眾可以仔細看一下環評報告書內容,這邊就不仔細說明工法相關的細項內容了。
2.與台68銜接
再來第二個問題就是說明會上眾多民眾反應的問題,像是楊頭高架與台68銜接,因為目前台68線部分橋墩在河川行水區,受到水利法規限制,國1國3並沒有銜接上,而高公局只表示正跟相關單位協商當中,目前高架設計也有保持後續工程的彈性。
3.頭份交流道的塞車問題
再來還有頭份交流道的塞車問題,目前規畫則是除了在北端設置1支南下匯出匝道,也預計把北入匝道調整成2車道,紓解北入車流塞車問題,而苗栗縣政府也在進行頭份第二交流道的評估,但目前離發包施工還有一段距離。
六、竹科交通有解嗎
以上就是楊頭高架工程的介紹與一些重要細項,不過最後一部分,得回過頭來看一下新竹縣市間的交通問題。畢竟從竹科1980年完工後,這裡的產業發展與聚集人口,可說是每年以驚人的速度不斷成長著,而在成長的背後,也帶來了大量的通勤需求,其中更因為住宅分布因素,造就上下班通勤需要縣市跨區移動的景象。
而雖然說楊頭高架的興建目的,有一部分著重於把中長途車輛導入高架,讓地區性交通,也就是龐大的通勤車潮,繼續沿用原本的國1平面路段。但我們從前面的車流分析中也可以看到,楊頭高架還要解決楊梅至新竹系統路段,假日及連續假期的龐大穿越性交通量,因此可以說整個拓寬計畫,並不是專門處理新竹縣市,平日的跨區交通問題而設置。
畢竟新竹縣市的交通問題,應該歸類於「只有少部分的橋樑道路將兩邊聯通、大眾運輸少之又少、公車系統的不便捷」,最終才導致目前的塞車結果。
因此跨區交通問題,最終還是得回到新竹縣市的連接道路,以及大眾運輸系統兩方面著手,畢竟跨區交通建設都不做處理,加上未來還有開發計畫繼續在這裡展開的話,單純依靠國1平面與高架疏通,實在不是解決問題的根本方法。
所以我們來看一下,新竹縣市未來的交通建設計劃,而我們從地圖來看,目前交通的相關建設有:
1.台1縣替代道路:預計在今年2023年6月發包,2026年完工。
2.高鐵橋下聯絡道延伸至竹科第三期工程:預計今年中會完工。
3.跨頭前溪橋替代道路:目前沒有時間表。
4.交流道與竹科平面道路的交通號誌智慧化。

希望以上的建設,能在國1平面與楊頭高架輔助下,讓新竹縣市的交通更加順暢好走。另外除了道路建設,還有先前吵得沸沸揚揚的新竹環線輕軌計畫,也是改善跨區交通的利器,但目前還沒看到進一步的消息,那這部分就放到之後的捷運專片詳細介紹吧。
最後最後,說回最根本的,新竹縣市的區域劃分,經過長時間的發展到現在,漸漸出現滿多奇異的地方:
1.一個竹科,從中間被縣市交界線分成一半
2.沒有想到科學園區帶來的大量居住人口,導致大量的跨區移動
3.竹科交通問題是累積幾十年的長期情況,現在卻依然沒有解方等等。

當然,這種跨縣市、也就是不同機關需要合作解決的問題,處理起來的確不容易,尤其是牽涉到經費支出分配、雙邊民意支持與否、機關間的橫向溝通等等,而且每個縣市的優先考量項目都不相同,像是還沒合併前的六都,甚至現在的雙北,都面臨這種情況。
但不管如何,一定得有個機制解決現有存在的問題。而說到機制,不管是建立不同層級的雙邊溝通會議、或是一勞永逸的將兩縣市合併,都是解決方法的一種,也各有利弊跟考量,希望地方政府,在兩邊的日常生活,已經如此緊密的情況下,趕快解決問題,並且做出利於民眾與整體區域發展的長遠規劃。
台灣解碼中是個專注於交通建設、重大工程、區域發展三大議題的YouTube頻道,點選下方傳送門可以看到高畫質地圖所呈現的內容!
👉本集YouTube傳送門:https://youtu.be/HHt6H2l1BT0
後記:
有許多觀眾認為道路越寬越塞是歷史不變定律,但我自己是認為,新竹段會塞總歸來說有兩個部分,一個是平日竹科通勤車潮集中時間進出國道,這要回到縣市聯絡道路跟大眾運輸來解決,楊頭高架在這部分只是輔助角色。第二則是假日跟連續假期車潮的穿越性交通量,針對這部分楊頭高架就有達到顯著的效果。
而其他像是控制汽車總數就不會塞、開放機車上國道就不會塞、路越拓寬越塞等等。這些政策一旦執行下去,或許塞車情形會立即性的減少,但對整個社會的影響也非常大。而一條路會塞車原因太多,也有很多改善方式,拓寬不是唯一但也不是最爛的選項,新竹段塞車情形還是得多管齊下才能解決R。



















