
留言
還是變成大叔的 Rex的沙龍
108會員
88內容數
其實我推薦大家都去用指數投資(股債比=7:3),但是如果你對我的方法有興趣,歡迎一起來研究吧!
還是變成大叔的 Rex的沙龍的其他內容
2024/06/05
2024/06/05
2024/06/04
有完整的代碼示範,對於想學金融分析的coding很有幫助或想唸財金研究所的或比較接近投資管理的MBA,這真的不要錯過

2024/06/04
有完整的代碼示範,對於想學金融分析的coding很有幫助或想唸財金研究所的或比較接近投資管理的MBA,這真的不要錯過

2024/06/02
今天大家都在看全台灣最大的直播帶貨XD
我就趁沒人注意講一個最近的夢境(畢竟最近很懶得寫,果然沒有訂閱壓力就放飛了)
某攸米(ym)資小嫩嫩某天受朋友邀請(提攜)參加了都是營建與工程公司老闆為主的餐敘,席間那個小嫩嫩聽大家都是買那邊那邊(包括但不限台灣)的土地(都幾億幾億起跳),好奇的問了問鄰座

2024/06/02
今天大家都在看全台灣最大的直播帶貨XD
我就趁沒人注意講一個最近的夢境(畢竟最近很懶得寫,果然沒有訂閱壓力就放飛了)
某攸米(ym)資小嫩嫩某天受朋友邀請(提攜)參加了都是營建與工程公司老闆為主的餐敘,席間那個小嫩嫩聽大家都是買那邊那邊(包括但不限台灣)的土地(都幾億幾億起跳),好奇的問了問鄰座

你可能也想看
























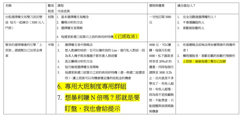
台股選擇權交易雙刀流狂戀曲 每天一起練功(3000元入門票)簡稱A班,這是我去年創立的教學專欄,當時我瘋狂紀錄行情,還有在方格子提醒讀者要留意。不過本方案已經在2024.6.30結束私人教練群。當時的定價是方格子給我的最高權限,因此大家的閱讀線有落差,我現在找出辦法來了也就是嘗試「私人發布」,也是我

台股選擇權交易雙刀流狂戀曲 每天一起練功(3000元入門票)簡稱A班,這是我去年創立的教學專欄,當時我瘋狂紀錄行情,還有在方格子提醒讀者要留意。不過本方案已經在2024.6.30結束私人教練群。當時的定價是方格子給我的最高權限,因此大家的閱讀線有落差,我現在找出辦法來了也就是嘗試「私人發布」,也是我

歡慶賢弟的選擇權獲利引擎正式B班已經迅速有人卡位,因此我開放觀摩地區讓大家可以看看我如何在操作時面對失敗與危機管理。當然獲利也會曬一下單子。這裡更是其他交易者的討論天地,會涉及政治或者18禁的話題。請審慎評估之後,在掃描Qrcode加入觀戰群組
以下是我的BCD三個專班,A班已經功臣身退。

歡慶賢弟的選擇權獲利引擎正式B班已經迅速有人卡位,因此我開放觀摩地區讓大家可以看看我如何在操作時面對失敗與危機管理。當然獲利也會曬一下單子。這裡更是其他交易者的討論天地,會涉及政治或者18禁的話題。請審慎評估之後,在掃描Qrcode加入觀戰群組
以下是我的BCD三個專班,A班已經功臣身退。

有B班的人在敲碗怎麼不教多一點,其實都累積在A班了,我寫了850篇文章,幾乎都跟選擇權相關。要從這裡挖技術與資料就來這邊訂閱吧!
https://vocus.cc/pay/salon/once/645345c1fd897800018c8aec?planId=640b0bb8fd8978000131

有B班的人在敲碗怎麼不教多一點,其實都累積在A班了,我寫了850篇文章,幾乎都跟選擇權相關。要從這裡挖技術與資料就來這邊訂閱吧!
https://vocus.cc/pay/salon/once/645345c1fd897800018c8aec?planId=640b0bb8fd8978000131

一次亮出本尊,什麼盤型我都遇過了,在還沒踏入期貨與選擇權之前,我也是一支菜雞。以下是本人的回覆,有師兄獲利,也有師姐請教。目前所有的成員都是第一批用3000元一次買斷的學習方案,我測試過了一年來,效果不彰,後面會討論。現在聊到正題,沒有訂閱B班的人如何接到訊息?第一,直接去官網訂閱;第二,直接找我私

一次亮出本尊,什麼盤型我都遇過了,在還沒踏入期貨與選擇權之前,我也是一支菜雞。以下是本人的回覆,有師兄獲利,也有師姐請教。目前所有的成員都是第一批用3000元一次買斷的學習方案,我測試過了一年來,效果不彰,後面會討論。現在聊到正題,沒有訂閱B班的人如何接到訊息?第一,直接去官網訂閱;第二,直接找我私

這是一場修復文化與重建精神的儀式,觀眾不需要完全看懂《遊林驚夢:巧遇Hagay》,但你能感受心與土地團聚的渴望,也不急著在此處釐清或定義什麼,但你的在場感受,就是一條線索,關於如何找著自己的路徑、自己的聲音。

這是一場修復文化與重建精神的儀式,觀眾不需要完全看懂《遊林驚夢:巧遇Hagay》,但你能感受心與土地團聚的渴望,也不急著在此處釐清或定義什麼,但你的在場感受,就是一條線索,關於如何找著自己的路徑、自己的聲音。

選擇權賺錢,林杯真開心(不好意思,開放觀摩已結束,請直接訂閱,見證在此
訂閱連結如下:https://vocus.cc/pay/salon/monthly/645345c1fd897800018c8aec?planId=66756bc4fd897800014bf57a&fromPage=salon

選擇權賺錢,林杯真開心(不好意思,開放觀摩已結束,請直接訂閱,見證在此
訂閱連結如下:https://vocus.cc/pay/salon/monthly/645345c1fd897800018c8aec?planId=66756bc4fd897800014bf57a&fromPage=salon

5 月將於臺北表演藝術中心映演的「2026 北藝嚴選」《海妲・蓋柏樂》,由臺灣劇團「晃晃跨幅町」製作,本文將以從舞台符號、聲音與表演調度切入,討論海妲・蓋柏樂在父權社會結構下的困境,並結合榮格心理學與馮.法蘭茲對「阿尼姆斯」與「永恆少年」原型的分析,理解女人何以走向精神性的操控、毀滅與死亡。

5 月將於臺北表演藝術中心映演的「2026 北藝嚴選」《海妲・蓋柏樂》,由臺灣劇團「晃晃跨幅町」製作,本文將以從舞台符號、聲音與表演調度切入,討論海妲・蓋柏樂在父權社會結構下的困境,並結合榮格心理學與馮.法蘭茲對「阿尼姆斯」與「永恆少年」原型的分析,理解女人何以走向精神性的操控、毀滅與死亡。

快來跟選擇權策略大師 Steven 一起探究這個短險投機必學,長線投資絕對不能不知道,外面幾乎沒人教的『選擇權買方』起手式,用正確的觀念保護你最珍貴的投資。 從這篇講座開始的連續幾篇,會逐步的帶同學們學習並理解策略風險,並從風險的角度去學習策略設計,看老師是如何設計不敗的選擇權投資策略。

快來跟選擇權策略大師 Steven 一起探究這個短險投機必學,長線投資絕對不能不知道,外面幾乎沒人教的『選擇權買方』起手式,用正確的觀念保護你最珍貴的投資。 從這篇講座開始的連續幾篇,會逐步的帶同學們學習並理解策略風險,並從風險的角度去學習策略設計,看老師是如何設計不敗的選擇權投資策略。

陸陸續續寫了幾篇關於理財文章,有投資心理、總體經濟、個股財報分析、技術分析、保險...等等,未來會整理成有邏輯的理財框架,方便大家探詢並依序閱讀。
買下每天三分之一的時間投資自己,提升自己的同時,你也會發現經濟自由帶給你的時間選擇權越來越多,請一起記得,時間才是唯一有限的資源,將時間放置在你的

陸陸續續寫了幾篇關於理財文章,有投資心理、總體經濟、個股財報分析、技術分析、保險...等等,未來會整理成有邏輯的理財框架,方便大家探詢並依序閱讀。
買下每天三分之一的時間投資自己,提升自己的同時,你也會發現經濟自由帶給你的時間選擇權越來越多,請一起記得,時間才是唯一有限的資源,將時間放置在你的

背景:從冷門配角到市場主線,算力與電力被重新定價
小P從2008進入股市,每一個時期的投資亮點都不同,記得2009蘋果手機剛上市,當時蘋果只要在媒體上提到哪一間供應鏈,隔天股價就有驚人的表現,當時光學鏡頭非常熱門,因為手機第一次搭上鏡頭可以拍照,也造就傳統相機廠的殞落,如今手機已經全面普及,題

背景:從冷門配角到市場主線,算力與電力被重新定價
小P從2008進入股市,每一個時期的投資亮點都不同,記得2009蘋果手機剛上市,當時蘋果只要在媒體上提到哪一間供應鏈,隔天股價就有驚人的表現,當時光學鏡頭非常熱門,因為手機第一次搭上鏡頭可以拍照,也造就傳統相機廠的殞落,如今手機已經全面普及,題

台股選擇權交易雙刀流狂戀曲 每天一起練功(3000元入門票)簡稱A班,這是我去年創立的教學專欄,當時我瘋狂紀錄行情,還有在方格子提醒讀者要留意。不過本方案已經在2024.6.30結束私人教練群。當時的定價是方格子給我的最高權限,也是我吸納許多想要一次學完的人,必須要上的基礎課程。
但經過一年之後,

台股選擇權交易雙刀流狂戀曲 每天一起練功(3000元入門票)簡稱A班,這是我去年創立的教學專欄,當時我瘋狂紀錄行情,還有在方格子提醒讀者要留意。不過本方案已經在2024.6.30結束私人教練群。當時的定價是方格子給我的最高權限,也是我吸納許多想要一次學完的人,必須要上的基礎課程。
但經過一年之後,

本文分析導演巴里・柯斯基(Barrie Kosky)如何運用極簡的舞臺配置,將布萊希特(Bertolt Brecht)的「疏離效果」轉化為視覺奇觀與黑色幽默,探討《三便士歌劇》在當代劇場中的新詮釋,並藉由舞臺、燈光、服裝、音樂等多方面,分析該作如何在保留批判核心的同時,觸及觀眾的觀看位置與人性幽微。

本文分析導演巴里・柯斯基(Barrie Kosky)如何運用極簡的舞臺配置,將布萊希特(Bertolt Brecht)的「疏離效果」轉化為視覺奇觀與黑色幽默,探討《三便士歌劇》在當代劇場中的新詮釋,並藉由舞臺、燈光、服裝、音樂等多方面,分析該作如何在保留批判核心的同時,觸及觀眾的觀看位置與人性幽微。







