生產請保險(剖腹產)補貼寶寶花費$

更新 發佈閱讀 1 分鐘

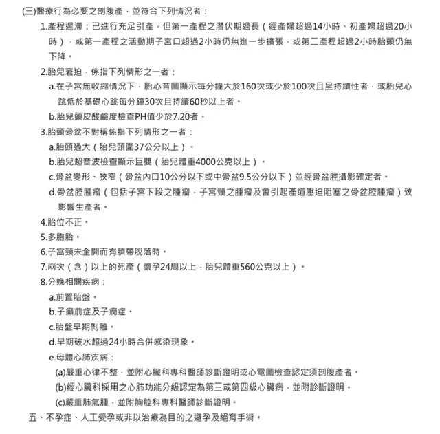
生產自然產是無法請領保險要自費,可動刀剖腹產可以請保險不過要醫生同意,目前正常醫生大部份都會建議自然產,除媽媽或寶寶狀況不佳,才會實施剖腹產,生完醫生會請產婦(自然產住院休養3天)、(剖腹產住院休養5天)在醫院休養。

vocus|新世代的創作平台

還需準備醫生診斷症明要有上列事項才能請保險,外加收據,也需要跟投保保險員確認需申請事項及相關準備資料。




















































































留言
avatar-img
言爸的沙龍
79會員
114內容數
大家好,我是言爸,歡迎加入我的沙龍,有空分享一些寶寶生長過程,研究如何賺點寶寶奶粉錢及有趣的人事物,期待大家一起分享交流討論。
言爸的沙龍的其他內容
2024/10/28
本文分享了在組裝一個大型遛滑梯過程中的實用經驗。面對缺少說明書和零件的困擾,作者利用創意和簡單工具,成功完成了組裝。最終,寶貝對這個玩具表現出喜愛之情,讓這一切的努力都值得。希望此經驗能幫助其他遇到類似情況的父母。
Thumbnail
2024/10/28
本文分享了在組裝一個大型遛滑梯過程中的實用經驗。面對缺少說明書和零件的困擾,作者利用創意和簡單工具,成功完成了組裝。最終,寶貝對這個玩具表現出喜愛之情,讓這一切的努力都值得。希望此經驗能幫助其他遇到類似情況的父母。
Thumbnail
2024/10/20
本文分享寶寶抓周的古禮儀式,包括儀式內容、服務項目、費用及建議。透過參加盧經堂古禮抓周,感受到傳統文化的魅力,並提供寶貝可愛的抓週照片記錄。本文同時提供平日和假日的費用比較,並分享部分個人感受及建議,給未來有意參加的家庭參考。
Thumbnail
2024/10/20
本文分享寶寶抓周的古禮儀式,包括儀式內容、服務項目、費用及建議。透過參加盧經堂古禮抓周,感受到傳統文化的魅力,並提供寶貝可愛的抓週照片記錄。本文同時提供平日和假日的費用比較,並分享部分個人感受及建議,給未來有意參加的家庭參考。
Thumbnail
2024/02/25
好ㄧ段時間沒來分享寶寶生活點滴了, 舊的ㄧ年兔🐰年過去了, 新的一年龍🐲年開始了, 寶寶滿8個月嘍,好感動喔, 這個階段是既可愛又很盧的過程, 寶寶慢慢長大了, 從小小一隻軟軟的抱起來小心翼翼的, 到現在開始有點重量了, 那種說不出的感覺很感動。
Thumbnail
2024/02/25
好ㄧ段時間沒來分享寶寶生活點滴了, 舊的ㄧ年兔🐰年過去了, 新的一年龍🐲年開始了, 寶寶滿8個月嘍,好感動喔, 這個階段是既可愛又很盧的過程, 寶寶慢慢長大了, 從小小一隻軟軟的抱起來小心翼翼的, 到現在開始有點重量了, 那種說不出的感覺很感動。
Thumbnail
看更多
你可能也想看
Thumbnail
兩觀念,三情況,單純視為一篇科普的美好。
Thumbnail
兩觀念,三情況,單純視為一篇科普的美好。
Thumbnail
在馬克眾多準媽媽客群的保戶中、每次一定會有下列對話: 備孕中媽媽:馬克,我好像驗到兩條線了 馬克:恭喜妳阿。跟爸爸說了沒有? 備孕中媽媽:沒有... 馬克:啊你沒跟老公說怎麼先跟我說? 備孕中媽媽:沒有啦,想先跟你問一下。要是我非自願剖腹會賠多少? 這樣我才好跟我老公討論,月子中心要訂哪種等級的
Thumbnail
在馬克眾多準媽媽客群的保戶中、每次一定會有下列對話: 備孕中媽媽:馬克,我好像驗到兩條線了 馬克:恭喜妳阿。跟爸爸說了沒有? 備孕中媽媽:沒有... 馬克:啊你沒跟老公說怎麼先跟我說? 備孕中媽媽:沒有啦,想先跟你問一下。要是我非自願剖腹會賠多少? 這樣我才好跟我老公討論,月子中心要訂哪種等級的
Thumbnail
這是一場修復文化與重建精神的儀式,觀眾不需要完全看懂《遊林驚夢:巧遇Hagay》,但你能感受心與土地團聚的渴望,也不急著在此處釐清或定義什麼,但你的在場感受,就是一條線索,關於如何找著自己的路徑、自己的聲音。
Thumbnail
這是一場修復文化與重建精神的儀式,觀眾不需要完全看懂《遊林驚夢:巧遇Hagay》,但你能感受心與土地團聚的渴望,也不急著在此處釐清或定義什麼,但你的在場感受,就是一條線索,關於如何找著自己的路徑、自己的聲音。
Thumbnail
背景:從冷門配角到市場主線,算力與電力被重新定價   小P從2008進入股市,每一個時期的投資亮點都不同,記得2009蘋果手機剛上市,當時蘋果只要在媒體上提到哪一間供應鏈,隔天股價就有驚人的表現,當時光學鏡頭非常熱門,因為手機第一次搭上鏡頭可以拍照,也造就傳統相機廠的殞落,如今手機已經全面普及,題
Thumbnail
背景:從冷門配角到市場主線,算力與電力被重新定價   小P從2008進入股市,每一個時期的投資亮點都不同,記得2009蘋果手機剛上市,當時蘋果只要在媒體上提到哪一間供應鏈,隔天股價就有驚人的表現,當時光學鏡頭非常熱門,因為手機第一次搭上鏡頭可以拍照,也造就傳統相機廠的殞落,如今手機已經全面普及,題
Thumbnail
序     對於新生命的到來,父母總會手忙腳亂的辦理孩子的每件事。   如:名字要怎麼命名,戶口要怎麼報,什麼時候投保保險,公費檢查要先做還是保險要先買,自費檢查要一起嗎?...等等等問題。這一篇則是提供一點小資訊讓新手爸爸、媽媽們,弄明白寶寶投保的流程。
Thumbnail
序     對於新生命的到來,父母總會手忙腳亂的辦理孩子的每件事。   如:名字要怎麼命名,戶口要怎麼報,什麼時候投保保險,公費檢查要先做還是保險要先買,自費檢查要一起嗎?...等等等問題。這一篇則是提供一點小資訊讓新手爸爸、媽媽們,弄明白寶寶投保的流程。
Thumbnail
5 月將於臺北表演藝術中心映演的「2026 北藝嚴選」《海妲・蓋柏樂》,由臺灣劇團「晃晃跨幅町」製作,本文將以從舞台符號、聲音與表演調度切入,討論海妲・蓋柏樂在父權社會結構下的困境,並結合榮格心理學與馮.法蘭茲對「阿尼姆斯」與「永恆少年」原型的分析,理解女人何以走向精神性的操控、毀滅與死亡。
Thumbnail
5 月將於臺北表演藝術中心映演的「2026 北藝嚴選」《海妲・蓋柏樂》,由臺灣劇團「晃晃跨幅町」製作,本文將以從舞台符號、聲音與表演調度切入,討論海妲・蓋柏樂在父權社會結構下的困境,並結合榮格心理學與馮.法蘭茲對「阿尼姆斯」與「永恆少年」原型的分析,理解女人何以走向精神性的操控、毀滅與死亡。
Thumbnail
常在PTT保險版回覆新手爸媽的問題。 看似簡單的醫療保障,往往摻雜了許多人情及業務的業績壓力。 讓簡單的事情、變得不簡單。 有沒有一套簡單的方式,可以讓新手爸媽快速獲得有效的醫療保障。 這就是『罐頭保單』的由來。 以下提供兩種罐頭規劃建議 『依金管會管理辦法、不得提供商品名稱。有興趣的歡迎私訊』 ㄧ
Thumbnail
常在PTT保險版回覆新手爸媽的問題。 看似簡單的醫療保障,往往摻雜了許多人情及業務的業績壓力。 讓簡單的事情、變得不簡單。 有沒有一套簡單的方式,可以讓新手爸媽快速獲得有效的醫療保障。 這就是『罐頭保單』的由來。 以下提供兩種罐頭規劃建議 『依金管會管理辦法、不得提供商品名稱。有興趣的歡迎私訊』 ㄧ
Thumbnail
承上篇,當事前準備都搞定了,我們就來看看新生兒保什麼吧!
Thumbnail
承上篇,當事前準備都搞定了,我們就來看看新生兒保什麼吧!
Thumbnail
生產自然產是無法請領保險要自費,可動刀剖腹產可以請保險不過要醫生同意,目前正常醫生大部份都會建議自然產,除媽媽或寶寶狀況不佳,才會實施剖腹產,生完醫生會請產婦(自然產住院休養3天)、(剖腹產住院休養5天)在醫院休養。 還需準備醫生診斷症明要有上列事項才能請保險,外加收據,也需要跟投保保險員確認需申請
Thumbnail
生產自然產是無法請領保險要自費,可動刀剖腹產可以請保險不過要醫生同意,目前正常醫生大部份都會建議自然產,除媽媽或寶寶狀況不佳,才會實施剖腹產,生完醫生會請產婦(自然產住院休養3天)、(剖腹產住院休養5天)在醫院休養。 還需準備醫生診斷症明要有上列事項才能請保險,外加收據,也需要跟投保保險員確認需申請
Thumbnail
【重點一】 在開始談小孩子保險之前,我們先來思考一下,會希望保險幫我們『解決』什麼樣的事情? ❓如果孩子生病,我如果請假照顧她,會不會被扣薪水? ❓孩子住院了,我會選擇給孩子什麼樣的醫療品質? ❓如果這場病,不管有沒有住院,但需要拿出80、90萬甚至更多的$, 我現在拿不拿得出來? ❓孩子開始
Thumbnail
【重點一】 在開始談小孩子保險之前,我們先來思考一下,會希望保險幫我們『解決』什麼樣的事情? ❓如果孩子生病,我如果請假照顧她,會不會被扣薪水? ❓孩子住院了,我會選擇給孩子什麼樣的醫療品質? ❓如果這場病,不管有沒有住院,但需要拿出80、90萬甚至更多的$, 我現在拿不拿得出來? ❓孩子開始
Thumbnail
經歷10個月,終於要到了卸貨的這一刻 然而,真正需要的時候。事情往往跟想的不一樣 為什麼別的媽媽理賠20~30萬?我的只有少少的幾千塊 關鍵就是『為什麼剖腹』?而妳購買的險種及時間點決定這一切 案例一 保額1000萬的意外險,因為新冠疫情而過世。您要向保險公司申請理賠,有道理嗎?這種『張飛打岳飛』的
Thumbnail
經歷10個月,終於要到了卸貨的這一刻 然而,真正需要的時候。事情往往跟想的不一樣 為什麼別的媽媽理賠20~30萬?我的只有少少的幾千塊 關鍵就是『為什麼剖腹』?而妳購買的險種及時間點決定這一切 案例一 保額1000萬的意外險,因為新冠疫情而過世。您要向保險公司申請理賠,有道理嗎?這種『張飛打岳飛』的
Thumbnail
本文分析導演巴里・柯斯基(Barrie Kosky)如何運用極簡的舞臺配置,將布萊希特(Bertolt Brecht)的「疏離效果」轉化為視覺奇觀與黑色幽默,探討《三便士歌劇》在當代劇場中的新詮釋,並藉由舞臺、燈光、服裝、音樂等多方面,分析該作如何在保留批判核心的同時,觸及觀眾的觀看位置與人性幽微。
Thumbnail
本文分析導演巴里・柯斯基(Barrie Kosky)如何運用極簡的舞臺配置,將布萊希特(Bertolt Brecht)的「疏離效果」轉化為視覺奇觀與黑色幽默,探討《三便士歌劇》在當代劇場中的新詮釋,並藉由舞臺、燈光、服裝、音樂等多方面,分析該作如何在保留批判核心的同時,觸及觀眾的觀看位置與人性幽微。
追蹤感興趣的內容從 Google News 追蹤更多 vocus 的最新精選內容追蹤 Google News