香港的醫療服務水準在全世界都是數一數二的存在,近期預約體檢或接種疫苗的朋友可謂非常踴躍,然而,香港的體檢中心很多,到底哪間的優勢和評價更高呢?下麵將從10個方面給大家分析香港10家較為知名體檢中心(地理位置及交通方便度)的排行情況,以供大家參考。

在香港進行體檢,無疑是為了享受其服務為主,所以便利程度會是一個極為重要的參考因素,假如地理位置十分偏僻或者交通不方便,那麼不但降低了可信度,而且還會浪費時間,自然就不會太受大家的歡迎。因此,位置越處於繁華便利的區域,代表其實力越雄厚,也越有利於大家用更短的時間順利抵達體檢中心。
- 相關閱讀:健康檢查報告怎麽看?一對一帶你解讀!
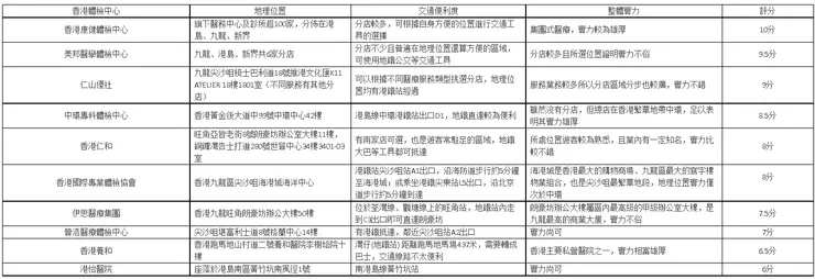
2023年香港體檢中心排行榜評分
香港體檢中心、地理位置、交通便利度、整體實力、評分。
香港康健體檢中心
旗下醫務中心及診所超100家,分佈在港島、九龍、新界,分店較多,可根據自身方便的位置進行交通工具的選擇。
集團式醫療,實力較為雄厚 10分
美邦醫學體檢中心
九龍、港島、新界共6家分店
分店不少且普遍在地理位置還算方便的區域,可使用地鐵公交等交通工具
分店較多且所選位置證明實力不俗9.5分
仁山優社
九龍尖沙咀梳士巴利道18號維港文化匯K11 ATELIER 18樓1801室(不同服務有其他分店)
可以根據不同醫療服務類型挑選分店,地理位置均有港鐵站經過
服務業務較多所以分店區域分步也較廣,實力不錯 9分
中環專科體檢中心
香港黃金後大道中99號中環中心42樓
港島線中環港鐵站出口D1,地鐵直達較為便利
雖然沒有分店,但總店在香港繁華地帶中環,足以表明其實力雄厚8.5分
香港仁和
旺角亞皆老街8號朗豪坊辦公室大樓11樓,銅鑼灣告士打道280號世貿中心34樓3401-03室
有兩家店可選,也是遊客常駐足的區域,地鐵大巴等工具都可抵達
所處位置遊客較為熟悉,且業內有一定知名,實力比較不錯8分
香港國際專業體檢協會
香港九龍區尖沙咀海港城海洋中心
港鐵站尖沙咀站A1出口,沿海防道步行約5分鐘至海港城;或乘坐港鐵尖東站L5出口,沿北京道步行約5分鐘到達
海港城是香港最大的購物商場、九龍區最大的寫字樓物業組合,也是尖沙咀最繁華地段,地理位置實力僅次於中環8分
伊思醫療集團
香港九龍旺角朗豪坊辦公大樓50樓
位於荃灣線、觀塘線上的旺角站,地鐵站內走到C3出口即可直達朗豪坊
朗豪坊辦公大樓屬區內最高級的甲級辦公室大樓,是九龍最高的商業大廈,實力不俗7.5分
晉浩醫療體檢中心
尖沙咀堪富利士道8號格蘭中心14樓
有港鐵抵達,鄰近尖沙咀站A2出口
實力尚可7分
香港養和
香港跑馬地山村道二號養和醫院李樹培院十樓
灣仔(地鐵站) 距離跑馬地馬場437米,需要轉成巴士,交通線路不太便利
香港主要私營醫院之一,實力相當雄厚6.5分
港怡醫院
座落於港島南區黃竹坑南風徑1號
南港島線黃竹坑站