- 交換時間:2023.09~2024.01
- 年紀:已經滿 18 歲
- 申請簽證日期:2023–06–21
個人是申請一學期(半學年)的交換,簽證上是屬於 180 天以下,下面有一些內容會因申請時間長短而異,請自行留意。
另外,筆者是以大學生身份出國交換,就預設大家都是成年人了,未滿十八歲者有多一些文件與手續,父母/監護人需到場陪同申請,要自行注意。
在校內與交換學校跑完申請流程,確認交換資格後,簽證大地遊戲的關卡就會被動觸發開啟,如果是暑假後秋季出國交換還能有暑假時間緩衝,筆者也就屬於這種狀況。若是寒假後春季班出國交換者,時間上要自行留意與換算一下。
本文以交換學校確認信(入學許可證)下來的時間做分界,分為最好可以提前準備重點項目,其他文件大多可以在短時間內弄完,比較不需要擔心。
我的學校確認信件是在五月中寄到學校信箱的,也就是學期結束前約一個月,本地學校國際處也是交代我們五月中如果還沒收到要特別注意。每個學校狀況、進度可能不同,給大家參考一下大概的時間點,沒有收到可能需要寄信詢問。
更新:一學期(半學年)交換並不需要英文健康檢查證明與良民證
▍提前準備
每個學校的流程可能不同,我遇到的狀況是在本地學校推薦確認也初步得到交換學校確認交換資格後,就可以先著手進行。
當然護照在疫情期間過期沒有換新的,出國當下效期剩下半年的,要盡快去換新。這個就不特別列出來。
1. 財力證明
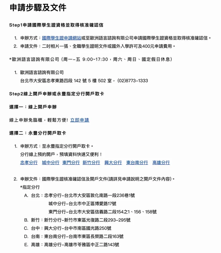
我是以個人作為擔保,較為單純,也因為之後在當地生活會有海外提領需求,建議是用自己的帳戶,而且建議先辦理國際學生證。
建議辦理國際學生證,尤其是辦理有永豐多幣金融卡的國際學生證是因為它有一個月三次免手續費的海外提領,對出國交換十分剛好。效期一年可以展延,費用為 400 塊,對於交換半年的人可以提前辦理也不吃虧。(當然若是家境允許,辦理一些海外銀行的可能也能省去麻煩,這邊不另外深究,各自有自己的考量。)
而一旦是在其他銀行換匯並作為財力證明,後續要移出來都需要花一小筆費用,大概幾百塊台幣不等。所以在財力證明上,會建議開啟支線任務:國際學生證。
國際學生證
國際學生證到此網頁照著申請即可,並不複雜。
400 元申請費用一年,不過現在永豐有以下活動,可以登錄後使用:
「首次申辦永豐國際學生證 Debit 卡,核卡後30天内一般消費不限金額任刷一筆並完成登錄享永豐回饋 400 元國際學生證申辦費用(即享回饋金400元)!」
永豐銀行網站所列的步驟為以下:

比較麻煩的是只有指定分行可以辦理,要自行評估、計畫一下。
財力證明(續)
更新:不一定要換匯成歐元。可以用台幣且用折合歐元匯出證明即可。也可以用多個帳戶輸出多張證明。只要總額有超過要求即可。
財力證明提前準備還有一個好處:可以觀望匯率久一點,分批在線上換匯。
換匯也是手機按一按就可以搞定,台上教授在廢話盯著匯率、看著戶頭的錢會讓心情比較好一些。
總共需要準備齊全的是:538 * 6 = 3228 歐元 雖然九月到一月只有五個月,但基本上是採 180 天以下,所以需要以六個月做計算。
- 三個月交易明細這個較簡單,可以用存摺近三個月明細+戶名頁影本。更輕鬆的是用銀行 app 點一點輸出檔案即可。檔案是中文的也沒問題。
- 銀行開立之英文版餘額證明,這個得要臨櫃辦理,且辦理速度依該分行、辦理人員是否協助辦過該文件而定。不過再怎麼樣一個小時內可以當場拿到。
2. 英文健康檢查證明(自行評估是否需要)
更新:一學期(半學年)交換並不需要英文健康檢查證明
180 天以下的簽證照理來說不需要英文健康檢查證明。
個人有附上,也有附上良民證。但只有良民證被退回,可能還是需要附上,可以自行評估一下或再跟辦事處確認。
英文健康檢查證明六個月內做的都有效,完全可以事先做準備。
這個因為西班牙要求的項目較為尷尬,包含血型與一段聲明,所以一般家醫科無法做。本來看了衛生福利部的疾病管制署旅遊醫學門診列表也打電話詢問,到某間醫院家醫科掛號想說可以拿到該拿到的證明,但體驗奇差以外,抽血結果要一週後才能確定血型,且很少醫生願意開下面那段聲明。雖然那邊有許多要去美國讀大學的人做健康檢查,但他們顯然也沒有處理過要去西班牙所需的英文健康檢查證明。
所以與你爬文的結果一樣,仍然建議去聯合醫院和平院區做健檢,費用為 890 元。 到那邊就會發現一堆人也是要去西班牙。
(這絕對是一個死循環,一開始可能是那邊做得好,大家寫文又都建議去那邊做,導致最後只有那邊有經驗開立,也只有那邊能做到位,只好所有人又都去那邊做。實在不是一個太好的循環。)
總而言之,和平醫院會加驗胸部 X 光,知道血型卻不知道陰陽性也可以直接說,可以加速作業。要注意的是他們不會幫你確認你基本資料填寫的如何,要自己確保基本資料(地址之類的)的正確性。但檢查項目他們倒是都非常清楚,看一下下列的項目可以再做確認,他們給的白色紙上沒有就自己再多寫上去。 非台北人可以選擇在繳交簽證前一天去做,當天下午或隔天早上即可以收到報告,再直衝辦事處。
英文健康檢查證明必須由公立或知名大醫院出具,並具備以下內容:
- 醫院信紙(有醫院抬頭)
- 姓名 Name
- 生日 date of birth
- 身分證或護照號碼 ID/passport, address
- 性別 sex
- 國籍 nationality
- 照片(請加騎縫章) Photo with hospital seal
- 檢查日期 Date of examination
- 身高 Body height、體重 weight
- 體溫 temperature
- 血壓 blood pressure、脈搏 blood pulse
- 血型 blood grouping (請註明陰陽性)
- 註明申請人不患有 2005 年國際醫療組織規定的重大傳染疾病 (not suffer any of the diseases which could have a serious public health impact according to the International Health Regulation (2005).
- 醫生親筆簽名
良民證
六個月內的英文警察刑事紀錄證明 (良民證)。
180 天以下其實不用,申請起來就保平安吧……。
申請方式非常簡單,網路上先申請好再取件即可,有些縣市也可以去 ibon 處理,要注意的只有需要特定工作天後才能拿,台北兩天,花蓮五天等,每個地方不一定。良民證當天可取件已經取消了,勿再期待當天可以取件! 能夠取件的警局也比較特定,要確認清楚。
先著手研究海外醫療保險證明
停留西班牙期間有效,且證明上有明確列出保險內容包含可於海外使用之醫療保險(Medical Expenses, Medical Insurance…) 相關字樣即可。
這部分看每個人需求而定,也要看家裡是否有習慣合作的保險公司。就半年交換來說,保國內公司的其實不是不行。
個人選擇是保歐洲公司的,其中一個原因是因為非常方便,只要攜帶證明、醫療保險卡就能看診就醫,不必在當地代墊金錢擔心回國能不能理賠,且為申根區保險,整個申根區適用還可以含旅平險。
自己研究符合自己需要、旅遊習慣與個性的保險很重要。如果還不確定出發日期,或想要保有彈性,那能夠隨時變動保險覆蓋日期範圍的方案可能較為適合。
▍來去申請簽證吧
等拿到確認信(入學許可證)後,最後就是一些容易準備好的了!
3. 交換學生資格英文證明函
通常拿到確認信(入學許可證)後要回寄給本地學校的國際處,請原校核發交換學生資格英文證明函。視各校作業時間而定,個人是寄信詢問後隔天就拿到了。
需要註明內容:
- 申請人就讀科系
- 獲選為交換學生
- 西班牙交換學校
- 西班牙交換時間
- 是否領有獎學金
4. 有效英文海外醫療保險證明一份
時間範圍必須涵蓋預計入境時間以及整個學校/研究預計開始至結束的日期。 證明上必須明確列出保險內容包含可於海外使用之醫療保險(Medical Expenses, Medical Insurance…),不限額度。 之前研究完的,這邊只要保下去,拿到證明即可。 如果是保歐洲保險公司,通常證明會各大語種文件都給一份(英/德/法/西等等),可以挑出西文+英文的雙重保障申請順利。
5. 入學許可證
通常是交流學校發的確認信件,內容會特別說這是確認信,目的是讓學生去申請相關的必要文件(例如:簽證)。列印出來繳交即可。
內容應該要註明:
- 申請學校或機構名稱
- 地址
- 學校聯絡人姓名、聯絡電話、電子郵件帳號
- 明確的課程名稱(系所)
- 時間
第五點的時間要特別注意,基本上簽證就是照著入學許可證的時間核發給你簽證。 簽證原則上是 180 天,效期一般是從課程開始前 15 天。 也就是入學許可證上的日期往前推 15 天就是「長期簽證申請表格」上可以填寫的最早入境日期。再往前填基本上不會被認可。 例如:入學許可證寫九月到一月,入境日期最早可以填八月十七日(歐式寫法 17/08/YY dd/mm/YY)。
6. 長期簽證申請表格
列印兩份,照實填寫即可,唯有以下幾點特別注意:
- 預計入境日期:請參照入學許可證的最後一段填寫。
- 申請人在西班牙地址:寫交流學校地址。越完整越好。
- 申請地點及日期:Taipei, dd/mm/yyyy。
- 申請者親自簽名需要與護照相同且不可塗改。
除此之外應該都能順利填寫完畢。
7. 最近六個月相片兩張
黏貼於申請表上,一寸大頭照(長 32–45mm ,寬 26–35mm),正面彩色白底背景。 現在許多工作室都會協助拍出品質很好的大頭貼,也可以溝通如何修圖,難得出國交換也可以考慮花點錢拍一個可以用在各式文件的。(也建議多準備幾張帶出國。)
8. 護照
- 正本:簽證申請期間是需要留在辦事處的喔。
- 影本
- 半年內更新護照者,加附上舊護照或五年內出入境證明。新辦護照請加附出入境證明。
提醒:個資頁簽名欄請簽名再進行影印。
疫情過後許多人都是更新護照或是新辦護照,第三點也要記得準備。
9. 國民身分證影本
就影本。
10. 申請簽證費用
個人在 2023.06 申請費用為 2600 元,記得準備現金。
▍繳交文件
以上恭喜你跑完所有的簽證大地遊戲所需文件。
個人會建議大部分的文件都可以複印多幾分,帶出國作為保險以外,如果有需要補件也可以隨時補上。尤其是健康檢查證明、銀行開立之英文版餘額證明是繳交正本出去,建議可以複印一份。
最後再確認一次吧!
▢ 財力證明
▢ 三個月交易明細(中文可)
▢ 銀行開立之英文版餘額證明
▢ 英文健康檢查證明
▢ 交換學生資格英文證明函
▢ 有效英文海外醫療保險證明一份
▢ 入學許可證
▢ 長期簽證申請表格兩份
▢ 兩份皆黏貼相片
▢ 護照(記得簽名!)
▢ 正本
▢ 影本
▢ 半年內更新護照者:舊護照 or 五年內出入境證明
▢ 新辦護照:五年內出入境證明出入境證明。
▢ 國民身分證影本
▢ 2600 台幣現金
西班牙商務辦事處相關資訊
- 地點:10478 臺北市民生東路三段 49 號 10樓 B1室
- 辦理時間:週一到週四 9:00~11:30
是在十樓十樓!進大樓後直接跟警衛拿 QRcode 進去即可,不用去按機器!
所以大概多久會拿到?
雖然大多正式文件是說 3–4 周,現場是告訴我兩週,但實際上我在一週多後(約十天)就拿到了。
如果暑假有出國計畫又卡到簽證還沒下來,就要另外外借護照,這部分我剛好沒有遇到。
祝大家申請順利囉!
Credit
謝謝 HWN。
預覽圖片:Photo bySam Williams on Unsplash





















