
共善美膚、眾生共好,是我的願景也是實踐!
- 這是「酒糟」正名為「玫瑰斑」的重要里程碑。
- 這是台灣第一本有關玫瑰斑概論的中文衛教書籍。
- 這是自己擔任台灣青春痘暨玫瑰斑協會理事長第一次一手籌畫的書籍。
- 這是包含20位皮膚科專科醫師與1位眼科醫師所共同合作的衛教書籍。
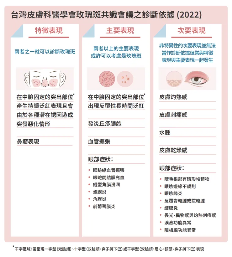
- 這是2022年台灣皮膚科醫學會玫瑰斑共識會議所衍生的科普衛教書籍。
- 這是針對想進一步了解玫瑰斑的民眾、美業人員與醫療人員們所籌畫的書。

購書資訊
本書預計在9月初上市,到時候相關訂購訊息將會陸續整理公布於後。
網路書店訂購:
*三民網路書店中文館
https://www.sanmin.com.tw/product/index/012115930?utmgtm=publisher180bn
*博客來
https://www.books.com.tw/products/0010965421?loc=P_0005_001
*金石堂
https://www.kingstone.com.tw/basic/2014150554793/?lid=search&actid=WISE&kw=%E9%82%B1%E5%93%81%E9%BD%8A
*誠品線上
https://www.eslite.com/product/10012227022682436472002
*新絲路網路書店 中文館
https://www.silkbook.com/book_detail.asp?goods_ser=kk0570945
實體書店購買:
九月初已經在各大書店上架。
電子書購買:
https://www.books.com.tw/products/E050176476
https://readmoo.com/book/210288310000101
https://ebook.hyread.com.tw/bookDetail.jsp?id=343744
https://mybook.taiwanmobile.com/profile/UDN01003006489201
https://www.bookwalker.com.tw/product/173357
https://www.kobo.com/tw/zh/ebook/tEHCgL1LmDCbVdxy460kPQ
https://reading.udn.com/store/store/store_product.do?pid=215084
Google play圖書商店:https://reurl.cc/RynqQr
momo電子書:https://reurl.cc/kaNMab
大額訂單(50本以上)優惠價採購窗口 :
林玲: 0937841886 << [email protected]>>
簽書會資訊
台北場 2023/9/10(日) 下午14:00~15:00
墊腳石書店(重慶店)台北市中正區重慶南路一段3號
出席醫師: 許仲瑤、林昱廷、鄭惠文、王芳穎與邱品齊醫師

高雄場 2023/9/17(日) 下午14:00~15:00
金石堂左營店 (高雄市新左營車站環球百貨 3樓)
出席醫師: 陳郁蓁、陳盈君、游懿聖與邱品齊醫師

台中場 2023/9/23(六) 下午14:30~15:30
誠品園道店(台中市西區公益路68號)
出席醫師:趙曉秋理事長、翁毓菁、周宛儀與邱品齊醫師

簽書會報名網址: https://forms.gle/uvfqJ6c3J8R2aHm8A
歡迎大家儘早報名,當天一起交流、互動與拍照!
書本摘錄內容




台灣青春痘暨玫瑰斑協會















