
老婆: 文子,文子,0050 更換成份股了!
老婆: 你猜看看,新成份股是哪幾檔?文子: 一定是大漲的那幾檔…
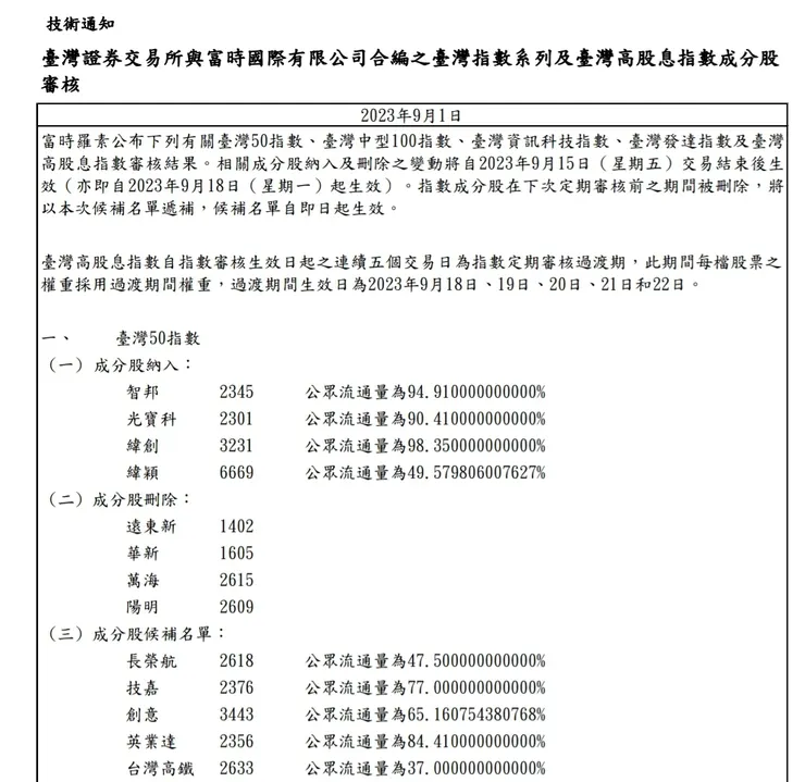
老婆: 新增加的成份股是 2345 智邦、2301光寶科、3231 緯創 及 6669 緯穎 等4檔
老婆: 大漲後的AI股,換0050接手!?…
文子: 沒辦法,市值型ETF就是要等股價飆漲後,市值達標,才會被納入,算是落後型ETF,除非被納入的股票後續會再(大)成長,否則就會買在高檔,有點算賭強者恆強的意味…
老婆: 哈,高股息ETF倒貨給市值型ETF,…懂了! 所以市值型ETF是屬於“跟屁型ETF”…
文子: 老婆,妳這用語…
老婆: 淘氣又聰明!
文子,老婆: 哈,哈,哈…🤣🤣🤣



















