工作了好幾年,許多人正準備要入手人生的第一間房子,但怕被坑又覺得有好多功課要做,不如利用每天5分鐘的時間,一起來累積房產知識!
房屋交易網站與權狀上寫的主建物、附屬建物是什麼意思?

在買房之前,有一個非常重要的概念!那就是「主建物」和「附屬建物」之間的區別,這對於房屋投資有著直接的影響。
有時候實際現場看房,會發現到坪數和廣告上所宣稱的不太一樣,這種情況是因為產權登記的坪數包括了『主建物+附屬建物+公共設施』的總和。關於公共設施的計算方式,我們以後再說明。今天先聚焦探討『主建物』和『附屬建物』的概念。
主建物與附屬建物的定義
主建物 : 室內面積 是指你所購買房屋的室內面積,包括了使用上和結構上的獨立性。
主建物包括客廳、臥室、廚房、浴室等等,你可以自由進出這些區域。簡單來說,主建物是你能直接使用的部分,也代表著實際居住空間大小。
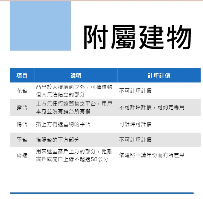
附屬建物:專屬使用且具獨立性,但不在室內的面積 與主建物相連或附屬於主建物周圍的結構,例如陽台、平台、花台。
需要特別注意的是,這些附屬建物相關名詞有各自的定義!
- 『花台』是指凸出於大樓牆面之外,可種植物但人無法站立的部分,通常用於種植花草,目前不可登記在權狀坪數之內。
- 『露台』是指上方無任何遮蓋物之平台,所有權隸屬公共範圍,代表露台用戶本身並沒有露台所有權。合約中會以「約定專用」的方式登記。
- 『陽台』是指上方有遮蓋物的平台,會計入坪數。
- 『平台』是指陽台的下方部分。
- 『雨遮』是指用來遮蓋窗戶或冷氣孔上方的部分,距離窗戶或開口上緣不超過50公分,是否計坪計價,會依據建照申請年份而有所差別。

「雨遮」是否計價計坪會依建照申請時間點而有差別。
以下簡單的說明一下 :
1. 雨遮「可計價計坪」: 2011年5月前申請建照
2. 雨遮「可計坪不可計價」: 2011年5月~2017年12月取得建照
3. 雨遮「不計坪不計價」: 2018年後取得建照
在2018年1月內政部通過修正《地籍測量實施規則》後所申請的建照,雨遮都改為「不計坪不計價」。無論是預售屋、新成屋都一樣,因此2018年後新申請建照的房子「雨遮」、「屋簷」一律不登記也不計價喔。
在2018年前,僅有陽台、雨遮、屋簷可入坪數計算;2018年1月1日之後,雨遮、屋簷則採取不計坪不計價。但因為不溯既往,造成目前房市出現三種規矩。
雨遮不計坪後,可能使公設比提高?
一般公設比計算方式為:
共有部分(扣除車位) ÷〔主建物+附屬建物+共有部分(扣除車位面積)〕X100%
雨遮計坪時期,歸屬於「附屬建物」,隨著新制上路雨遮不計坪後,房屋附屬建物坪數減少,房屋可登記的坪數分母變少,可能導致公設比提高1~2%,但也有可能是公設本來就不合理的過高,因此需了解所有內容才能仔細比較!
另外提醒,購買新成屋時,要記得查看房屋的平面圖,確保坪數計算與實際相符。如果不符,您可以向建商提出要求減價或補償,並在必要時進行消保申訴。因此,在房地產交易中,理解主建物和附屬建物的區別以及坪數計算方式非常重要!這樣才能確保自身權益。
圖源: <a href="https://www.freepik.com/free-photo/modern-residential-district-with-green-roof-balcony-generated-by-ai_40970640.htm#query=house&from_query=%E6%88%BF%E5%B1%8B&position=0&from_view=search&track=sph">Image by vecstock</a> on Freepik




















