今天想跟大家來分享公開說明書的部分怎麼樣去學習查看,哪些是我個人認為比較重要的資訊可以截取下來的,今天會有比較完整的說明,這是研究一間公司我認為最好的方式,因為畢竟裡面的資料是公司花了五百萬承銷費用請承銷商所撰寫出來的,而裡面的資料也大都是公司提供的,所以也才比較有機會瞭解到公司經營的各個面向,讓我們可以綜觀不同面向來認識公司跟解讀裡面所流露出來的一些訊息,讓我們在投資上可以有更好的決定與判斷,或許還是會有不足的地方,但至少很清楚自己在做什麼投資,這樣給使最後結果不如意,但至少你也知道問題出在哪裡,還可以再進行一些調整。
研究的基本功,沒有人能幫你做,所以如果投資失利賠錢也不要怪別人,可能是自己的努力或是學習不夠,如果能這樣想也才能給自己不斷前進的動力,市場每一個厲害的贏家哪一個不是有自己不為人知的一面,我們都只看到他的結果,但沒人看到他的努力過程,所以我們還是要去創造屬於自己的努力過程,雖然會很多挫折無法忍受,但如果你要在金融市場繼續走下去就是需要不斷的更新升級,大家加油吧!包括我自己.
6654天正國際雖然是一間很小的公司,但我在研讀他的公開說明書的時候發現他的訊息量很大,除了背後大股東都是一些上市櫃公司外,還包含了公司籌資上的不同工具運用,除了發可轉債,之前還包含了私募可以轉成股票的特別股,所以我自己猜這背後操盤的人應該有很強的實務財務操作經驗,很值得把它當作公開說明的範例來說明,希望大家未來若有興趣往更深入的角度去思考跟學習的時候可以快上手,那我們就開始今天的分享吧!
【如何認識天正國際的】
- 兩年前在我開始學習案產業研究的時候,開始研究5285界霖科技,界霖是封裝的關鍵材料導線架製造公司,說到導線架就要聯想到「導線架三雄」,分別是2351順德、6548長科跟5285界霖,對就是這樣記,然後三雄只有5285界霖當時有發行界霖二可轉債,所以那時候我就開始直接投資界霖二CBAS,當然會投資也就是因為我的筆記中紀錄了滿滿關於界霖科技的相關資訊,所以就照著自己的研究來投資。
- 投資半年後(我是2020/11月開始買界霖二CBAS)突然有一天(2021/5/7)看到導線架二哥6548長科公告要發行可轉債,發行15億,有擔保,競拍的,同一個產業對我來說已經研究過了,所以是最了解的,所以當然開始競拍的時候就是你的另一個機會了,那時候我看了長科的公開說明書後才開始認識3010華立集團的,半導體的材料通路商,他投資了8070長華,然後長華是長科的母公司,也就這樣將彼此間的關係給串了起來。
- 開始一連串的發債籌資應該不是單獨的一個偶發事件,而是一連串的背後操盤人的操作,我把發行的時間序列梳理一下你就會明白了。
- 8070長華於2020/9/29公告發行第四次無擔保可轉債12億,詢圈的,那時候我還不曉得有這間公司,那時候發行之後非常厲害,轉換價格訂在24元還蠻低的,11/24掛牌,掛牌之後最高竟然拉到了188元,對,就是比轉換價格多了88%,不要說88%,就賺個50%就好,發行12億都至少賺6億,所以可轉債真的是很龐大的利益在裡面,讓許多大戶樂在其中,結果,他竟然在2021/6/30公告執行贖回權而在7/20下市了,結過竟然也只掛牌了8個月就讓可轉債結束,真是有效率到讓人嘆為觀止。
- 長華漲了一段時間後,套利的也都陸續獲利了結出場,接著換子公司來發行,2021/5/7公告發行6548長科第一次有擔保可轉債,競拍,平均拍120.56元,最低118.28,那時我寫了118.58有得標,後來2021/7/19掛上市之後一路上漲我就直接賣掉,這也是讓我競拍賺到最多且最有效率的一檔,掛牌後最高148元,最低120元,對,他就是一直處在高檔的價位沒有跌太多,然後在2022/1/19公告執行贖回權,就整整只發行了6個月就結束了,你說厲害嗎?發行時間抓的超準的,再一次的神操作我都覺得佩服。
- 在長科一的發行期間,集團的大家長3010華立公告發行可轉債在2021/7/2公告發行第三次可轉債20億,2021/8/24掛牌至今,於2024/8/24到期。
- 然後另一子公司6552易華電,2021/8/21公告發行第一次有擔保可轉換公債發行五億,競拍,平均106.63元,最低104.89元,2021/10/25掛牌至今,2024/10/25到期。
- 6654天國際在2021/10/7公告發行第一次有擔保可轉換公司債,發行四億,競拍,平均116.41元,最低點115.1元,2021/12/10掛牌,2024/12/10到期。
- 2022/11/4長華公告發行的第五次無擔保可轉債,到這個時候我真的已經搖頭了,這樣罔顧股東權益,一檔接著一檔發,真的好嗎?我是覺得不太好,剛好就好,可能也有人會覺得可以賺錢就好,這些都不是重點,就留給大家自己去評斷了。
- 其實大家可能不太認識長華或長科,但如果看過他的名字旁邊會有多一顆星星就可能稍為有印象了,也就是把原本發行一股10元變更成1元,這樣做的用意可以讓原本股價300元的股票變成30元,原本高價可能一般散戶投資人持有意願低,但變成30元後應該可以參與的投資人可以更多,我只能說老闆太厲害了,太熟悉金融市場的遊戲規則跟操作了。
- 看完以上有沒有覺得很驚訝!竟然可以在2021那一年集團全部上市櫃公司及關連公司都有發行可轉債,有時候我都覺得剛好就好,太超過真的會出事。(2023/7/12黃嘉能涉內線交易羈押禁見,旗下兩公司長華*、長科*股價殺到底!長科*代理董事長出爐)這案件到底跟以上發行的可轉債有沒有直接關係,不得而知,但我所知道的很多內線交易出事的都跟可轉債是有關係,因為隱含了許多利益在裡面,才會讓人有動機區鋌而走險,這是人性,所以當聽到這樣的消息還是會嚇壞一般投資人。

【何時會需要寫公開說明書?】

1.初次上市、櫃IPO
2.現金增資發行新股
3.發行普通債券、可轉債
4.員工認股權憑證
......
【公開說明書重要內容】
如果你有興趣可以先試著把以下的檔案列印出來,這些內容是我會去列印的頁次:(PDF檔的頁次,不是公開說明書本文頁次)
首頁:發行綜覽
P3 : 公開說明書摘要
P8-P12 : 公司概況,認識公司
P15 : 關係企業圖
P16-18 : 經營管理層、董監事經歷
P19-P20 : 法人主要股東
P25-26 : 股本形成過程跟股權分散情況
P31-33 : 公司債跟特別股辦理情形
P34-54 : 營運概況、產業趨勢發展、市場地位、未來方向、技術專利、產銷概況
P60-73 :發行計畫及執行情形
可轉債競拍 : 66541天正國際一競拍得標明細
66541天正國際一CBAS拆解
華立集團可轉債發行歷史
【首頁:發行條件】

- 主要就是看一些基本的發行條件,第幾次發行、有無擔保、規模、年期期間、詢圈或競拍發行。
- 我會自己紀錄公司的股本多少,如果是上面寫的3.3億,那我就知道發行3.3萬張股票而已,算是間小型的公司,通常再看一下董監事持股就可以初步掌握流通在外還有多少股票,未來如果被有心人士掌握籌碼後拉與不拉容易不容易。
- 另外會把轉換價格寫下來,然後再去看看轉換價格跟歷史高價與低價的相對位置,雖然說高檔發債或是低檔發債還沒有定論是否誰佳,因為沒有統計過所以也不敢說如何,但投資都是對未來股價的上漲期待,影響價格的面向也還是很多因素,所以也沒法一以概論,就留待大家各自去想像了,但我個人對高檔發債是有種偏執的,高檔發債基本上我會放棄不會去參與,如果真的要參與絕對會控制投入的資金比重不會太多的。
【P3 : 公開說明書摘要】

- 我主要會看董監事持股比例,像這檔高達64.78%,所以就會知道這檔籌碼很穩定都是持有在大戶手上不會去短線交易的。
- 看主要大股東有沒有上市櫃公司,產業上下游交叉持股投資。
- 然後再看到大股東有6261久元電子持有天正國際14.6%股權,又是董事身份,可見彼此間緊密的關係,所以簡單說就是久元是天正的客戶,久元除了把生意給天正做外,然後又拿錢投資,如果公司賺錢也可以間接獲利。這是在LED產業相關精密儀器的合作關係。
- 2360致茂電子做量測儀器設備的公司,致茂投資天正7.25%的股權,也是董事身份,彼此間的關係也緊密,所以白話說致茂也是天正國際的客戶,也是把生意給天正做之外,然後還投資他。
- 8070長華電材是半導體材料通路商跟電子元件代理商,投資天正國際外,透過私募特別股的方式跟天正策略聯盟,加深彼此間的合作關係。
- 所以當我看到有三家上市公司都投資這個公司時,我心想這個公司是要有什麼厲害的技術嗎?能 這麼多大公司青睞,但如果我們沒研究,根本也沒人聽過這家公司吧!
【P8-P12 : 公司概況,認識公司】


- 從公司沿革可以看到公司歷年的一些重要變化記事,主要就是公司主要業務產品、增資、擴廠、轉投資、上市櫃掛牌歷程,就有空的時候可以稍微看看就好,這部分我覺得就一般,如果對公司不太認識的稍微看一下瞭解一下就好。
- 這部分有一個比較重要的地方我認為是進貨與銷貨的集中度評估,公司為何要特別寫出這部分,我認為應該是要告訴投資人風險的問題,過度集中大客戶大家都知道風險很高,因為如果大客戶的訂單掉了那可能影響應受動能及獲利,這是最實際的衝擊大,所以在經營風險的考量上做這部分的評估也是必要的,當你知道公司的客戶越集中,相對的你就要能接受這公司的風險也相對高,除非彼此間有集團母子公司或策略聯盟合作關係,否則不容易減輕疑慮。
【P16-18 : 經營管理層、董監事經歷】
- 主要是看這些董監事有沒有也同時是某些上市上櫃公司的董監事或高層,這樣就可以推薦彼此間是否有合作或是同集團母子公司的關聯。
- 也不是我無聊,而是真的就在這樣的過程中去知道公司的相互關聯,剛上面所寫的所有內容是我自己串起來的,從來沒有人跟我說過關於華立集團的故事,所以看久了或許就能從不同的角度來看這些上市櫃公司了。


【】P19-P20 : 法人主要股東

- 從法人的股東名單裡面我主要是會去想,為何這些大股東都是上市櫃公司,他們要投資一家公司應該也是要經過很多評估報告在裡面,可能更多是策略或戰略思維在裡面,所以這有時候也有點像在跟著公司一起投資的感覺了,就好比你研究完也覺得不錯,也是會跟這些大股東有一樣的想法了,那或許也能增加你的持股信心了。
- 當我們都不曉得公司的一些特定消息的時候或許跟著大股東走是一個可以參考的方向,當然我們談的不是短期投資,而是整合彼此資源後發揮出來最大的效益,讓公司可以長期的受惠。
- 當我在google上看到以前的新聞訊息:半導體大廠天正精密投資10億擴廠 可望年底完工投產,那或許就是屬於他們的未完待續的故事,在半導體的相關精密設備是未來最大的期待了。
【P25-26 : 股本形成過程跟股權分散情況】

- 以前我剛研究可轉債的時候,開始學著看公開說明書,我就無意間看到這一頁,那時候研究3205佰研或24391美律一的時候我發現這一頁股本會揭露是怎麼被可轉債套利的,意思是上面會載明何時被轉換成可轉債增加股本跟金額的,然後我在進一步的研究也發行現那些人真的好厲害怎麼都能出在相對高價的時候,但也發現都不是一次就結束,而是花了一段時間慢慢套利完成,所以我猜到了有轉換價值的時候就會開始陸續出脫,幾使是價格不高,因為他們有太多的部位需要分幾次才能順利脫身。

- 天正國際的股本形成因為第一次發行,所以不會有過去可轉債的紀錄。
- 由股東人結構可以看出法人的持股籌碼高達68.73%,等於籌碼非常穩定,不會短進短出的,所以流通在外的張數大概就1萬多張。
- 另外也揭露長華私募認購了3700張特別股,佔了10%股權,後續會消息說明特別股跟私募用意。
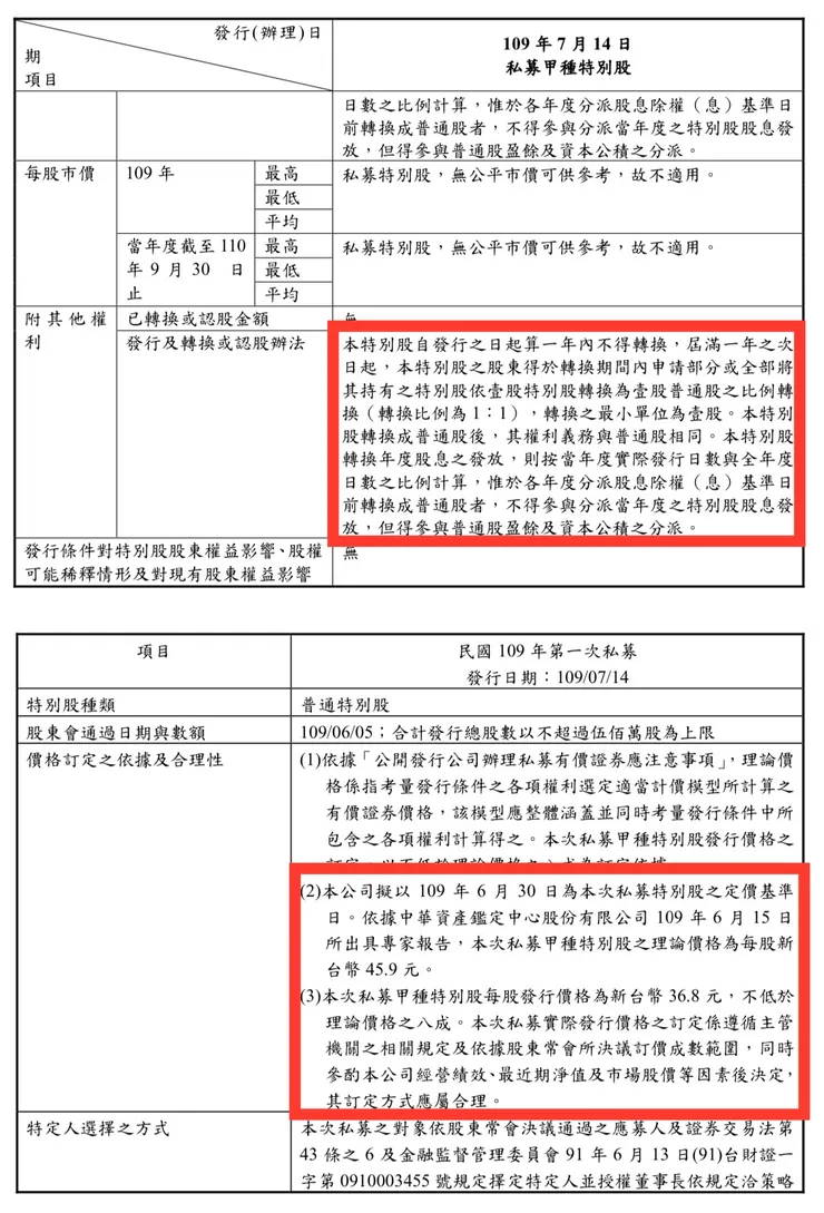
【P31-33 : 公司債跟特別股辦理情形】
- 一般只要還有未下市的可轉債就會揭露出來當時的一些發行跟執行的資訊。
- 這一次比較特別,天正國際發行用私募的方式來與長華策略聯盟合作,可以在公開資訊觀測站的私募專區查詢個股的私募資訊。
- 私募三年內不能賣股票,如果三年到後要賣股票也是要董事會通過才可以賣,所以一般會用私募投資都是屬於長期投資的資金,不會短期收回而影響公司運作。
- 這次比較特別,一般發行特別股可能就每年公司有賺錢領股息,但這檔特別股就跟可轉債一樣,他除了每年有4%的股息可以領外,還有在發行一年之後有轉換成股票的權利,目前在持股變化上還沒有看到公告股本變大,所以應該都還沒有轉換,所以看到私募又特別股,我就猜想應該是長華老闆想出來的的投資方式吧!除了看好公司未來前景外,更也期待未來股價大幅上漲的時候可以同步收益,真是個一舉兩得的好方式啊!賺股息又賺價差,當年2008年金融海嘯的時候巴菲特就是這樣投資了50億美元高聲的10%特別股,5年內可以用115元認購股票,最後高盛買回這些特別股,巴菲特在兩年半賺了37億美元,收益74%。



【台股小教室】特別股是什麼?
- 又叫優先股,優先普通股股東分配股息。
- 發行特別股也是公司籌資的方式,好處是不會膨脹股本,稀釋盈餘。
- 優勢是股價波動小、只要公司有賺錢每年穩定配息、有的可以換成股票賺價差。,像本案列就可以轉換成股票。
- 風險是公司沒賺錢沒配息、公司有提前贖回權利、海外特別股有匯率風險。


【Rex大叔的交易小叮嚀】
- 甲特、乙特、丙特是指第幾次發行,甲特就是第一次發行的特別股。
- 收盤價低於發行價,除每年有配息外,到期用發行價收回,可兼賺價差。
- 特別股就是適合每年只想領取股息的投資人。
- 可以轉換成股票的特別股,除了有每年股息外,還有一個換股的選擇權利。
【私募小常識】
所謂私募:指的是「公開發行公司」依法向「特定人」召募有價證券,而透過私募的方式可以降低企業籌資成本,快速引進资金,同時增加公司多元籌資管道,也有利於透過策略聯盟或併購的方式,快速進行企業轉型,專家指出,由於全球產業結構持續從垂直分工走向垂直整合,為了增加競爭力與創造更大獲利。
透過私募現增,不只小公司可藉此加盟大集團陣營,大集團則可順勢整合小公司,讓資源充分被運用;且因為私募有三年閉鎖期,因此也可視為出資方十分看好產業遠景或公司核心價值,故通常私募消息一出,股價短線幾乎都有反映期待而上漲。
由於股票私募後會造成總發行股數上升,將使原股東股權稀釋,因此如果未來公司獲利未提升,每股盈餘也會跟著下降。此外,私募也有可能是該公司發生經營權異動的狀況,甚至可能淪為大股東自肥的工具。對此,分析師也建議,可從私募企業的目的、參與私募者的背景、私募股票的價格等資訊,去判斷一格私募案是好是壞,進而評量是否要進行投資。
【】P34-54 : 營運概況、產業趨勢發展、市場地位、未來方向、技術專利、產銷概況
【營運概況】
- 顧名思義就是了解公司的主要業務項目是什麼,做什麼產品的,主要的營收貢獻來自於哪些項目。

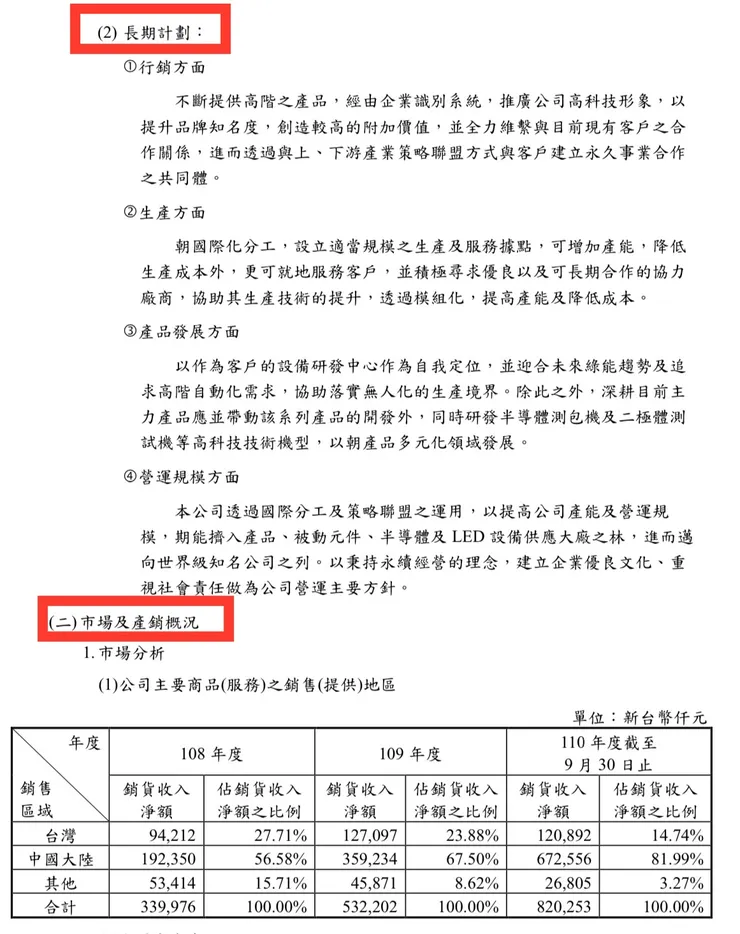
【產業趨勢發展】
- 看公司的處要發展是在哪些產業面,以天正國際的例子就是在被動元件、LED及半導體產業的設備製造銷售。
- 所以在這裡你可以同時對三個產業的未來方向看法有一些基本的了解,輔助你在未來投資時對該產業的期待。
- 裡面有時候還會包含了 一些產業的結構或是產業的基礎知識,如以下在被動元件產業介紹前,會先將主動元件及被動元件的差別說明,這樣也可以對產業的不同產品功用或功能有進一步的了解,蠻不錯的。




【公司市場地位】
- 我在這部分看到公司在自動化製程設備上有其市場的獨特性,目前也無業務性質一樣的國內製造同業競爭,主要競爭者都在國外大廠,所以覺得或許未來的各產業市場方向若是往上走的話,應該也會有所期待,只是目前在半導體、LED跟被動元件產業仍受到不小的庫存調節壓力,也並未全面性回到過去的水準,還是需要再觀察看看。

【未來發展方向】

【產銷概況】
- 看完公司的銷售區域後心裡大概就有個底為何他的股價沒有太好的表現了,沒錯,就是中國大陸這幾年受到疫情後的衝擊太大,到現在一直前景不明,而他的大陸佔比又那麼高,所以當然首當其衝了。

【公司技術專利】

【】P60-73 :發行計畫及執行情形
- 這部分會包含前是現增或是發行新股的資金執行狀況,為公司的財務上帶來了哪些改變。
- 若資金計畫用途是充實營運資金或是償還銀行借款基本概念是一樣的,在財務上的各項比率數字改善提升。
- 現金增資 : 跟原始股東拿錢,就不用跟銀行借錢,當然也就不用支付利息給銀行,相對公司也就沒有負債,也不用支付利息,節省下來就是相對獲利的小幅提升,負債也不用那麼多,缺點是股本會膨脹稀釋盈餘。
- 可轉債 : 發行0利率的可轉債,不用支付利息給投資人,等於使用沒有成本的資金,如果原本要跟銀行借錢的話要付利息,若發可轉債可以省下三年利息支出,相對的公司的利潤小幅提升,但發行可轉債負債會增加,到期還是要還錢的,但若能轉換成股票,就不用還錢了。
- 特別股 :
- 不能轉換成股票,就是每年公司有賺錢時先把盈餘分配給特別股股東,發行特別股可以增加資本適足率,不會膨脹股本。
- 可以轉換成股票,除了每年公司有賺錢可以獲得分配股息外,若未來股價有大幅漲超過發行價格時(在特別股就不說轉換價格,而是用當時發行時所訂的價格),投資人可以跟公司要求轉換成股票來賣掉轉去價差,所以我覺得這真的是最好的方式了,有利息領可以降低持股成本,然後股價若大幅上漲還可以賺價差,最好的進可攻退可守的標的。
- 目前所有掛牌的公司特別股可以轉成股票的我印象中應該只剩下2897A王道銀甲特,之前還有4129A聯合甲特跟8916A光隆甲特兩檔,但因股價大幅上漲特別股都被轉成股票賣掉,今年陸續都被公司提前Call回下市。
- 在私募的領域就是給特定人認購,也不會在公開市場買賣,所以基本上就是我們知道他們有彼此策略性的合作關係,他何時做轉換也不得而知了,但至少我們知道發行36.8元,目前股價也還有42.3元,大概就15%的空間,我認為這應該也不是他們想賺的獲利空間,未來能不能再一次成長就看未來的營收動給不給力了,能否能恢復以往的成長或是半導體的市場能否有效打開或許是另一面向的期待重點了,我也不曉得,就再看看吧!
【前一次增資發行概況】



【本次發行計畫】
- 資金來源 :會載明本次的可轉債相關發行條件,發行三年期有擔保CB,規模4億/4000張,透過競拍的方式承銷,平均競拍價格116.41元,取得4.65億的資金。
- 資金用途 : 充實營運資金,通常沒有特殊的目的就是充實營運資金或償還銀行借款。預計執行的時間,預計可以產生的效益,這都是我會去看的部分。

【本次發行計畫評估】
- 適法性 : 就是公司要告訴你根據那些法令的規定來發行,所以這次的發行是合法發行,沒有問題的。
- 募集完成 : 這部分會跟你說透過競拍的方式來認購,然後承銷商會認購部分+競拍,如果沒拍完的承銷商也會認購下來,以確保是可以募集完成的。
- 資金計畫 : 告訴我們這筆錢對公司的營運資金的重要性,還有未來的公司規劃對於長期資金的殷切需求,所以這筆錢必須要借。
- 計畫評估 : 再把各項產業的未來趨勢發展說一遍,然後這計劃對於公司的財務比率或營運上有什麼加分的地方,讓計畫可行性提高,其實不管如何要發行就要發行了,通常不會說不行的,就是承銷商寫好相關內容評估,送件一段時間後就自動生效了,所以這部分有時候覺得就是走一個過程吧!
- 發行工具評估 : 這部分就是要告訴我們為何會選擇發行可轉債,因為各項優缺點評估之後,可轉債缺點少,所以是最佳的選擇;當有一天要現金增資的時候,他就會說可轉債的壞話,會說現金增資是最好的方式,所以我覺得這部分吧!就公司想要透過什麼方式都不是重點了,一定會找有利的解釋就是。





【盈餘稀釋影響分析】
- 終於來到最重要的地方了,說了一堆,不管各項的籌資工具優劣的分析,但最終還是要在這裡是告訴投資人,發行對股東的影響是什麼?
- 透過不同工具對股東的影響,最重要的關鍵就是股票會不會增加,因為股本變對於相同水準下的營收狀況獲利相對也就減少,所以這對股東來說是會有一定影響的,增資發行的時候就要做評估,但不慣評估如何,案件暨已在計畫中,也很難有人能去反對的。
- 所以每一次發行可轉債都是可以準確預估約當股數,也就是因為這次發行可轉債或現金增資總共要增加多少的股票是確定的數字,那也可以變相告訴我們如果主力大戶持有這些部位,可以相對有權利換成多少的股票張數,這樣也能有點感覺到未來這些部位若想獲利的拉抬動機,只是落在誰手上跟會部會拉是我們沒辦法掌握的就是。

【66541天正國際一競拍得標明細】
- 透過公開競拍方式順利將3400張承銷完成。
- 通常看到這張就是可以算算看主力大戶的持股成本
- 平均得標 : 116.41元,先算出轉換比率100000/98=1020.4股,116.41*1000/1020.4=114元,所以那時候的全部的換股成本大概在114元左右。
- 最大量的價格 : 116.1元417張,116元374張,這兩筆大單大概成本就跟平均成本沒差太多在113.8元左右。
- 因為很明顯看到50張以上的筆數很多,所我把這些張數加起來大概有2920張,佔競拍3400張的85.39%,一般投資人不了解的應該不會有人去參與競拍,所以應該都是大戶拿走了,只是以現自來看還是套牢的。所以大戶也不是不會賠,也就是還在等待而已。





【66541天正國際一CBAS拆解紀錄】
- 熟悉財務操作流程的專業投資人,發行第一個月就會把大部位全部拆解,發行4000張,大概拆解了3200張,大概佔了80%,三年全部最大損失大概在7100萬,持有3.2億部位,槓桿在4.5倍左右,一次買到到期,到期日在2024/12/10,目前還有一年多的時間,應該還在等待,也沒有提前賣回主力大戶提早放棄的問題,所以還是蠻有機會的,至少我個人認為風險不高。
- 現在看起來就是很價外,但還有一年多時間,可能投資的成本都可以比那些大戶低很多,也在我自己的控制範圍內,那我就覺得還蠻值得嘗試的,大概有半年的時間平均就是3-5千塊的風險,就看個人怎麼解讀了。

【華立集團可轉債發行歷史】
- 果然是蠻會善用財務操作的工具,不曉得您看懂了嗎?

【結論】
不小心又好像寫太多了,這篇應該是寫最多內容的一次了,這部分的訊息量真的很大,我是經歷一次又一次一直重覆的學習,把有發行可轉債有興趣的公司都給研究了一遍,所以也從中學習到很多難得的經驗,我想是這樣吧!雖然說沒有辦法掌握全部的內容,但是以上的內容也大概能給子幾一些輔助性的參考,但無論看的多好或不好,最終還是在資金的控管風險才是最重要的。
以下我歸納出本篇文章的三大重點 :





















