【桃園|中壢】驗屋推薦-驗屋為什麼要找燕屋子?|專業驗屋|科技驗屋│燕屋子

桃園.中壢驗屋推薦.燕屋子
市場上眾多的驗屋公司
使得選擇變得更為困難,當您在尋找一家
確保你家的安全和品質的
專業驗屋公司時,
燕屋子無疑是你最佳的選擇。
燕屋子的獨特服務方案
和客製化驗屋服務
使我們脫穎而出,
並為客戶提供了前所未有的服務,
讓你能夠更自由地安排預算,
確保不會浪費不必要的金錢。
客製化驗屋服務:突破傳統模式
燕屋子與其他驗屋公司不同之處在於,
我們提供完全客製化的驗屋服務。
不再局限於根據坪數和格局來報價,
我們讓您自行選擇最關心的部分進行檢測。
這種客製化的方法
使您能夠更精確地掌握驗屋的需求,
並確保每一項檢測都是
為你的家度身訂做的。
這樣,你可以更有效地安排預算,
無需花費過多金錢,
同時確保你的家庭環境是安全的。
多種方案可供選擇:滿足各種需求
為了滿足不同客戶的需求,
燕屋子提供多種驗屋方案,
包括小資方案、
專業1+1檢測和超值方案。
無論你是在追求經濟實惠,
還是需要一站式的全面檢測服務,
我們都有合適的方案來滿足你的需求。
此外,燕屋子還可以根據你的需求,
提供額外的超值加購項目,
如除甲醛工程和塵螨清潔,
這些選項
進一步確保你的家庭環境安全和健康。

桃園.中壢驗屋推薦.燕屋子

桃園.中壢驗屋推薦.燕屋子
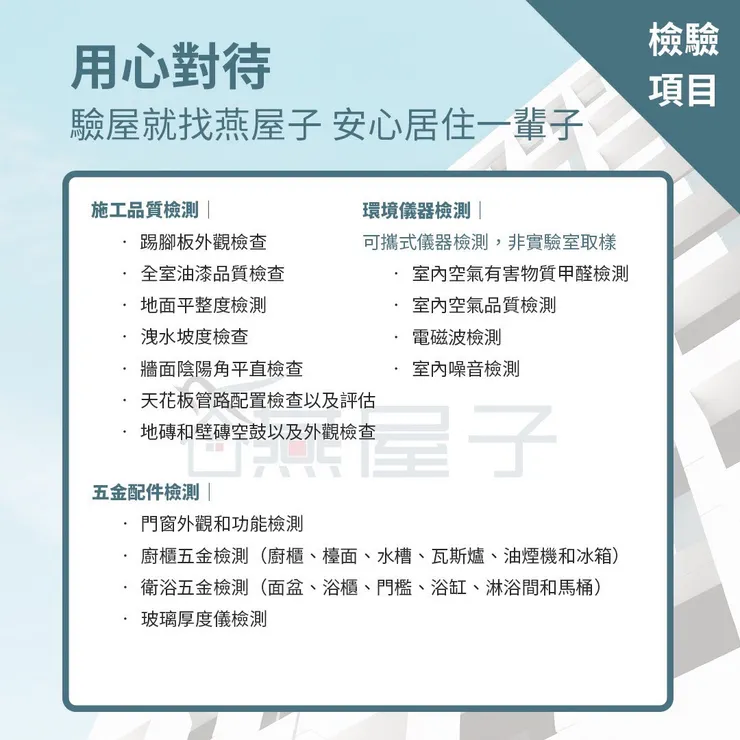
全面的檢測項目:專業設備無所遁形
燕屋子的驗屋服務涵蓋了
全面的檢測項目,
包括水電檢測、滲漏水檢測、
配電箱檢測、插座檢測、
弱電箱檢測等多個領域。
這些詳細的檢測項目
確保了房屋內的任何瑕疵都無所遁形。
我們配備了最專業的檢測儀器,
如紅外線熱像儀、管路內視鏡、
雷射水平儀和甲醛檢測儀等,
以確保檢測的準確性和可靠性。
這些高端儀器能夠幫助我們
檢測房屋中的所有缺失,
提升你的居住品質和安全。

桃園.中壢驗屋推薦.燕屋子
守護您的居住安全:信賴燕屋子
燕屋子致力於
提供最專業的驗屋服務,
確保你的家庭環境安全可靠。
我們不僅提供基本的驗屋服務,
還提供一系列超值加購項目,
以滿足你的特殊需求。
無論你需要什麼樣的專業檢測和服務,
燕屋子都能為你提供最佳的解決方案。
如果你有任何問題或需要更多資訊,
請隨時留言詢問。
將你的居住安全交給燕屋子,
讓我們為你提供卓越的驗屋服務,
確保你的家庭安全無虞。
為你的居住安全把關,就交給專業科技驗屋專家—燕屋子



















