OTFX宣稱自己是一家領先國際的網上外匯交易、差價合約交易及相關服務供應商。 獨創鏡像跟單模式。為交易者提供更好的交易體驗。聽上去有沒有和曾經的已跑路平臺海匯國際有異曲同工之妙?實際上OTFX就是海匯國際HIIFX(後分別更名為DRCFX及AEGlobal Link,這兩家皆已跑路)的老板陳麒麟Tan Kee Lin及其團隊搞出來的新資金盤項目。
相信海匯國際帶來的負面影響至今仍讓許多投資者歷歷在目,不但多地官方發布警惕告示,更是有不少的海匯國際團隊長落網,靜待法律的宣判。可惜的是,雖然海匯國際的一些小頭目落網了,但陳麒麟Tan Kee Lin本人至今仍在越南、馬來西亞及新加坡等地逍遙法外。更是和他的一眾高管團隊重啟了OTFX的新資金盤,準備再度收割無辜的投資人。
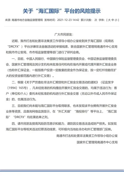
下圖為南通市地方金融監督管理局發布的關於海匯國際行騙的風險公告,以及上饒市廣信區打擊和處置非法集資工作領導小組辦公室發布的 關於DRCFX海匯國際涉及非法集資的風險提示函。甚至在臺灣及部分東南亞地區,都有海匯國際的身影,不過這群人也基本都於2022年陸續落網,唯獨陳麒麟及他的幾大金剛尚未被捕。


在品牌宣傳方面,OTFX還是熟悉的配方還是熟悉的味道,照資金盤慣例拿了標準的詐騙三件套:美國NFA,澳洲AR,加拿大MSB。相信許多有經驗的投資人對這三個爛大街的所謂監管機構已經熟悉的不能再熟悉了。不過鑒於仍有許多不明真相的小白用戶不懂其中的取巧之處,交易圓百科就再次為大家講解一下OTFX是如何用這三個所謂的監管機構來蒙騙投資者的。
首先我們先從NFA開始講起
NFA全稱是National Futures Association,中文翻譯過來是美國全國期貨協會,屬於是期貨行業的自律組織。看上去是不是還挺像那麽回事兒的?那我們再來看看OTFX所宣稱的他們受NFA監管是否是事實。

我們通過上圖可以看到,通過在NFA的官網查詢OTFX,出來的結果竟然是Not an NFA member,中文意思就是OTFX並非是NFA的會員,與NFA更是沒有半毛錢關系。交易圓百科在這都不禁想吐槽一句了,OTFX你對外宣稱自己受NFA監管,結果查出來你和NFA半毛錢關系都沒有,NFA官網都寫的清清楚楚你不是NFA會員,你是真把你的投資者們當傻子耍呀。但凡有一個用戶稍微查一下NFA的官網,你不就露餡了?這監管虛假宣傳未免也太小兒科了。
說完OTFX的NFA,我們再來看看OTFX宣傳的加拿大Fintrac MSB。

這次倒是可以看到OTFX確實在加拿大Fintrac MSB官網上有註冊了,但問題的本質在於,這個Fintrac MSB是一個加拿大境內的反洗錢組織,它所監督的是涉及到轉賬,換匯及匯款的公司。你OTFX利用無知投資者不懂外匯兌換和外匯保證金交易之間的區別來蒙騙投資人,簡直居心叵測。
再次交易圓百科給大家舉個簡單的例子,大家去海外旅遊,免不了在機場看到許多換匯的櫃臺,這些公司才是Fintrac MSB監督的對象。而OTFX這種金融產品交易的平臺公司,跟Fintrac msb所監督的事項是驢唇不對馬嘴。OTFX就是利用了外匯兌換和外匯交易這兩個相似的名詞來進行欺騙投資者。
感興趣懂英文的朋友可以上Fintrac MSB的官網看看它的介紹,是否如交易圓百科說的這樣。下圖是Fintrac MSB官網的部分英文簡介

最後讓我們繼續扒皮OTFX宣傳的澳洲ASIC AR。

透過上圖我們可以看到,OTFX在2023年8月17號拿到了由 MGF CAPITAL PTY LTD 這家公司發放的澳洲授權代表,俗稱澳洲AR牌照。
但問題是, MGF CAPITAL PTY LTD 這家公司本身都沒有零售外匯的權限,他所發的授權更不可能有了。而且經過交易圓百科的深扒,大家也可以看到 MGF CAPITAL PTY LTD 這家公司的主營業務竟然是專門為詐騙集團發放澳洲授權AR的,來協助他們的詐騙業務。通過澳洲ASIC的professional search(見下圖),我們可以看到 MGF CAPITAL PTY LTD 目前已經對外授權了超過30多家詐騙公司。其中不乏惡名昭著的資金盤BMA(BUSINESS MILLION ASIA),OTFX就屬於這30多家中的其中之一。

錘完OTFX的監管虛假宣傳,我們來看看它特地在官網著重介紹的投資者資金安全保障

OTFX歐匯在官網上特地說明客戶的錢是到監管隔離賬戶去的,他們不會和客戶做任何的對賭,OTFX是受到澳洲ASIC監管的, 所有零售客戶資金均按照澳大利亞的「證券期貨法」(SFA)持有在隔離的客戶銀行賬戶中。客戶資金都放在頂尖銀行 。
好的,那麽問題來了,OTFX說了一大堆,什麽隔離賬戶,什麽頂尖銀行。請問隔離賬戶到底在哪兒?頂尖銀行到底是哪幾家銀行?所謂的證券期貨法,和你持有的AR牌照權限有什麽關系?OTFX怕是沒辦法自圓其說了。交易圓百科在這裏鼓勵懂英文的用戶,可以聯系ASIC官方去驗證OTFX歐匯是否有相關的零售外匯資質。
OTFX是詐騙!OTFX是詐騙! OTFX是詐騙!重要的事情說三遍
OTFX在交易圓百科上顯示為“龐氏騙局”。

交易圓百科希望各位投資者都能時刻保持警惕,警惕類似OTFX這樣的詐騙再次收割普通投資者。接下來本文就以海匯國際的陳麒麟及其高管團隊的往日宣傳照作為結尾。如果各位讀者有看他們,請及時聯系當地的執法機構。早日將犯罪分子伏法。






