付費限定
方格精選

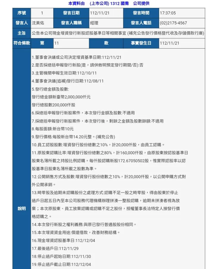
國喬此次現金增資的一些想法分享。

更新 發佈閱讀 2 分鐘
投資理財內容聲明
vocus|新世代的創作平台

以下直接進入主題:


短線角度的時程分析:




籌碼分析:




以上。

2023年11月21日PM 8:50



以行動支持創作者!付費即可解鎖
本篇內容共 885 字、89 則留言,僅發佈於老思G的隨便聊你目前無法檢視以下內容,可能因為尚未登入,或沒有該房間的查看權限。
留言
avatar-img
G本面?不,是G思面!
27.2K會員
774內容數
格式不限 內容不限的隨意文章 純粹個人心得抒發以及自我紀錄檢討 瞬息萬變 不代表任何推薦 請以質疑的心態看待任何內容 注意風險
2025/04/09
前文參考: 降息?升息?個人美債相關極短線投機的定錨。(參數微調) 2024/11/30 年關、難關、美債相關,近期的一些想法。2024/12/29 今天太多人問美債,所以還是提一下。 順便聊一下目前的台股狀況。
Thumbnail
2025/04/09
前文參考: 降息?升息?個人美債相關極短線投機的定錨。(參數微調) 2024/11/30 年關、難關、美債相關,近期的一些想法。2024/12/29 今天太多人問美債,所以還是提一下。 順便聊一下目前的台股狀況。
Thumbnail
2025/04/06
姑且不論4月9日對瞪關稅實施之前川普轉不轉彎?嚴正交涉有沒有結果?臺灣的經濟變局早已開始。
Thumbnail
2025/04/06
姑且不論4月9日對瞪關稅實施之前川普轉不轉彎?嚴正交涉有沒有結果?臺灣的經濟變局早已開始。
Thumbnail
2025/04/03
以下的隨便聊,基於臺灣32%的對等關稅還未確定、政府嚴正交涉後應對措施未知的前提,畢竟目前美國對各國的稅率都是逼談判為主,4月9日正式實施前還有幾日,會不會再度反反覆覆?屬未知:
Thumbnail
2025/04/03
以下的隨便聊,基於臺灣32%的對等關稅還未確定、政府嚴正交涉後應對措施未知的前提,畢竟目前美國對各國的稅率都是逼談判為主,4月9日正式實施前還有幾日,會不會再度反反覆覆?屬未知:
Thumbnail
看更多
你可能也想看
Thumbnail
2023/12/28 選股 3057 喬鼎 8105 凌巨 6133 金橋 6141 柏承
Thumbnail
2023/12/28 選股 3057 喬鼎 8105 凌巨 6133 金橋 6141 柏承
Thumbnail
2023/10/26 選股 1453 大將 4956 光鈜 5531 鄉林 8096 擎亞 3437 榮創 6133 金橋
Thumbnail
2023/10/26 選股 1453 大將 4956 光鈜 5531 鄉林 8096 擎亞 3437 榮創 6133 金橋
Thumbnail
背景:從冷門配角到市場主線,算力與電力被重新定價   小P從2008進入股市,每一個時期的投資亮點都不同,記得2009蘋果手機剛上市,當時蘋果只要在媒體上提到哪一間供應鏈,隔天股價就有驚人的表現,當時光學鏡頭非常熱門,因為手機第一次搭上鏡頭可以拍照,也造就傳統相機廠的殞落,如今手機已經全面普及,題
Thumbnail
背景:從冷門配角到市場主線,算力與電力被重新定價   小P從2008進入股市,每一個時期的投資亮點都不同,記得2009蘋果手機剛上市,當時蘋果只要在媒體上提到哪一間供應鏈,隔天股價就有驚人的表現,當時光學鏡頭非常熱門,因為手機第一次搭上鏡頭可以拍照,也造就傳統相機廠的殞落,如今手機已經全面普及,題
Thumbnail
2023/12/14 選股 8933 愛地雅 5531 鄉林 3057 喬鼎 4702 中美實 6241 易展通 3052 夆典 1220 台榮
Thumbnail
2023/12/14 選股 8933 愛地雅 5531 鄉林 3057 喬鼎 4702 中美實 6241 易展通 3052 夆典 1220 台榮
Thumbnail
2023/7/19 選股 8176 智捷 2380 虹光 3710 連展投控
Thumbnail
2023/7/19 選股 8176 智捷 2380 虹光 3710 連展投控
Thumbnail
這是一場修復文化與重建精神的儀式,觀眾不需要完全看懂《遊林驚夢:巧遇Hagay》,但你能感受心與土地團聚的渴望,也不急著在此處釐清或定義什麼,但你的在場感受,就是一條線索,關於如何找著自己的路徑、自己的聲音。
Thumbnail
這是一場修復文化與重建精神的儀式,觀眾不需要完全看懂《遊林驚夢:巧遇Hagay》,但你能感受心與土地團聚的渴望,也不急著在此處釐清或定義什麼,但你的在場感受,就是一條線索,關於如何找著自己的路徑、自己的聲音。
Thumbnail
本文分析導演巴里・柯斯基(Barrie Kosky)如何運用極簡的舞臺配置,將布萊希特(Bertolt Brecht)的「疏離效果」轉化為視覺奇觀與黑色幽默,探討《三便士歌劇》在當代劇場中的新詮釋,並藉由舞臺、燈光、服裝、音樂等多方面,分析該作如何在保留批判核心的同時,觸及觀眾的觀看位置與人性幽微。
Thumbnail
本文分析導演巴里・柯斯基(Barrie Kosky)如何運用極簡的舞臺配置,將布萊希特(Bertolt Brecht)的「疏離效果」轉化為視覺奇觀與黑色幽默,探討《三便士歌劇》在當代劇場中的新詮釋,並藉由舞臺、燈光、服裝、音樂等多方面,分析該作如何在保留批判核心的同時,觸及觀眾的觀看位置與人性幽微。
Thumbnail
2023/11/22 選股 3057 喬鼎 2431 聯昌 3049 精金 2511 太子 4729 熒茂 6246 臺龍 6109 亞元
Thumbnail
2023/11/22 選股 3057 喬鼎 2431 聯昌 3049 精金 2511 太子 4729 熒茂 6246 臺龍 6109 亞元
Thumbnail
本業淡季用本業營收創歷史新高,這還有啥好說的? 今年超額達成個人在年初保守估計的成長高標,幾乎是能篤定的事情了。 年營收過500億之後,三陽正在加速成長,這就是事實。 目前絕不談論股價,但可以有幾點重點想法分享,另外再談談國喬:
Thumbnail
本業淡季用本業營收創歷史新高,這還有啥好說的? 今年超額達成個人在年初保守估計的成長高標,幾乎是能篤定的事情了。 年營收過500億之後,三陽正在加速成長,這就是事實。 目前絕不談論股價,但可以有幾點重點想法分享,另外再談談國喬:
Thumbnail
三陽工業第一季財報公告前的一些想法分享。 5月1日 勞動節假期結束前,若您有把這篇提醒看進去,這幾日應該是非常愉快。 在此與您互道恭喜。 做妖金融股,與鄉民完全相反的低接思考。 4月27日 今日(5月4日)已過4月初公告3月自結獲利以及配息狀況之前的小高點,很顯然,低成本的關係,已進可攻、退可守。
Thumbnail
三陽工業第一季財報公告前的一些想法分享。 5月1日 勞動節假期結束前,若您有把這篇提醒看進去,這幾日應該是非常愉快。 在此與您互道恭喜。 做妖金融股,與鄉民完全相反的低接思考。 4月27日 今日(5月4日)已過4月初公告3月自結獲利以及配息狀況之前的小高點,很顯然,低成本的關係,已進可攻、退可守。
Thumbnail
5 月將於臺北表演藝術中心映演的「2026 北藝嚴選」《海妲・蓋柏樂》,由臺灣劇團「晃晃跨幅町」製作,本文將以從舞台符號、聲音與表演調度切入,討論海妲・蓋柏樂在父權社會結構下的困境,並結合榮格心理學與馮.法蘭茲對「阿尼姆斯」與「永恆少年」原型的分析,理解女人何以走向精神性的操控、毀滅與死亡。
Thumbnail
5 月將於臺北表演藝術中心映演的「2026 北藝嚴選」《海妲・蓋柏樂》,由臺灣劇團「晃晃跨幅町」製作,本文將以從舞台符號、聲音與表演調度切入,討論海妲・蓋柏樂在父權社會結構下的困境,並結合榮格心理學與馮.法蘭茲對「阿尼姆斯」與「永恆少年」原型的分析,理解女人何以走向精神性的操控、毀滅與死亡。
Thumbnail
以下直接進入主題: 短線角度的時程分析:
Thumbnail
以下直接進入主題: 短線角度的時程分析:
追蹤感興趣的內容從 Google News 追蹤更多 vocus 的最新精選內容追蹤 Google News