哈囉👋🏻你今天要不要來點稀飯套餐呢?我是稀飯🍚
00915 凱基優選高股息30 2023年年均殖利率高達8%,在眾高股息ETF中屬前段班的高水準表現,加上去年整年度含息報酬率更逼近60%,僅次於00733 富邦台灣中小,成立1年多來,表現便如此優異。而3月即將到來,00915即將再次迎來除息,每到這時候稀飯就會收很多私訊,其中一部分則是關於「00915表現這麼好,可不可以買?」。
結合低波動、高股息的00915,平時討論度不高、除息時卻能有一片天,而在一月脫胎換「股」後,有什麼機會、而哪些需要注意,最重要的是 – 能不能買?
基本資料

00915 凱基優選高股息30|基本資料(點圖可放大)
✎ 00915 凱基優選高股息於2022年8月9號掛盤上市,發行價格15元,截至2月16號,股價已來到22.17元
✎追蹤臺灣多因子優選高股息30指數,經流動性檢驗、品質因子及下方風險等指標,挑選出30檔成分股,風險收益等級為RR4
✎ 季配息的高股息ETF,每年3、6、9、12月進行除息
✎ 保管銀行為彰化銀行。每年的經理費為0.25%,保管費則為0.035%
✎ 市值規模達78.41億元,在近250檔ETF中排名第78名,屬於中前段班水準
✎ 受益人數5.23萬人,排名第32名,屬於前段班水準
追蹤指數
臺灣指數公司特選臺灣上市上櫃多因子優選高股息 30 指數。以臺灣上市上櫃發行市值前300 大股票為母體,經流動性檢驗、品質因子及下方風險篩選後,以規模為優先,綜合考量低波因子及股利因子表現依序選取30檔股票。
選股邏輯

00915 凱基優選高股息30|成分股篩選標準(點圖可放大)

00915 凱基優選高股息30|成分股審核調整(點圖可放大)
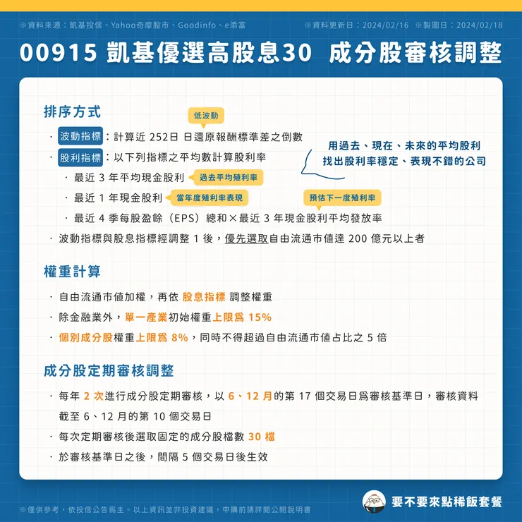
00915 凱基優選高股息30以完全複製法追蹤臺灣多因子優選高股息30指數,從台灣上市上櫃市值前3000大的公司中,根據流動性、獲利能力等指標進行篩選,再依據波動指標、股利指標排序出最終的30檔公司作為其成分股。
其中股利指標參考過去、現在及預估未來的股利去計算其股利率,找尋殖利率穩定、表現不錯的公司。
於每年6、12月審核合格的成分股,並設有單一產業、成分股的權重限制。
產業分布及成分股

00915 凱基優選高股息30|產業分布(點圖可放大)
根據重重關卡的篩選後,00915的成分股有77%來自於電子類、17%來自傳統產業、金融業及其他產業各占3%。而電子類中又以半導體及電子零組件2大產業為核心。

00915 凱基優選高股息30|前十大成分股(點圖可放大)
00915的前十大成分股包含(1216)統一、(2317)鴻海、(2891)中信金、(2303)聯電、(6121)新普、(6176)瑞儀、(3711)日月光投控、(2347)聯強、(3293)鈊象、(2211)長榮鋼,加總起來占整體的約68%。
其中統一、鴻海、中信金目前占比皆超過8%的權重限制,主要是因為近期股價波動的影響,沒意外的話會在下一次審核中去做調整。
去年12月審核時,00915一共替換掉14檔成分股,換股比率將近5成,略為偏高。換股頻繁,也意味著過程中會有更多的交易費用等隱形成本,故2023整年總費用率約1.22%,以ETF來說,是不低的費用,所以總費用率是觀察00915的重要指標之一。
00915 凱基優選高股息所追蹤的臺灣多因子優選高股息30指數於2023年12月進行成分股第2次審核,本次共納入14檔新成分股,並剔除14檔原成分股。
納入(2317)鴻海、(2891)中信金、(1216)統一、(2211)長榮鋼、(2027)大成鋼、(6278)台表科、(5483)中美晶、(2377)微星、(6414)樺漢、(1210)大成、(2439)美律、(5469)瀚宇博、(6182)合晶、(8112)至上共14檔。
剔除(2006)東和鋼鐵、(2301)光寶科、(2313)華通、 (2337)旺宏、(2352)佳世達、(2382)廣達、(2449)京元電子、(2458)義隆、(2890)永豐金、(3005)神基、(2036)文曄、(3044)健鼎、(6269)台郡、(6670)復盛應用共14檔。
過往配息表現

00915 凱基優選高股息30|過往配息表現(點圖可放大)
00915成立至今總共配息4次,合計共1.69元,若以2023年年均股價18.9元計算,年均殖利率約為8.94%。
而在填息天數方面,12月除息後至今仍未完成填息,填息參考價格23.13元。若排除此次,過往三次平均填息時間約21天,12月份能否順利完成填息,則還有一小段時間可以觀察。
更多人好奇的是:能否維持上期0.45元的表現呢?甚至重返0.70元呢?
根據凱基投信官網的資料顯示,目前其淨值組成中,股利所得占0.54元,資本利得則占6.64元。若未來兩季要維持0.45元,就需要動用部分資本利得來進行配息,再根據過往4次配息股利的組成做參考,初步推估能保持0.45元到6月,而後的表現就要等待其成分股的補血,再觀察其表現了。
小提醒:資本利得多寡會受到當前的股價波動的影響。
股價走勢圖

00915 凱基優選高股息30|股價走勢圖(點圖可放大)
2022年8月掛盤的00915,時運不佳,剛好遭逢大盤大跌,10月時跌破其發行價格,最低來到13.55元;2023元則順勢搭上AI列車,股價最高一度來到23.4元,整年度報酬率約48%,含息報酬則逼近60%,贏過大盤含息的31.49%,甚至是接近其2倍,位居高股息ETF榜首之位,在台股所有ETF中,也僅輸追蹤中小股的00733 富邦台灣中小的72%。爆發程度實屬驚人!
持有5日到1年的Beta值也較大盤指數更低,表示其持有短期內比大盤更加穩定,持有長期目前則無數據可以參考,未來可列入重點觀察。
總結
✎ 機會點
✔️ 產業及成分股皆設有權重限制,可減少因單一產業或成分股的漲跌而影響整體股價
✔️ 季配息,適合需要現金流的投資者,且能降低單筆被課徵二代健保的機會
✔️ 2023年年均殖利率高達8%,屬於高股息ETF前段班,今年的表現值得期待
✔️ 2023年含息報酬率逼近60%,位居高股息ETF榜首之位,爆發程度驚人
✔️ 持有短期的Beta值相較大盤更低,顯示出其持有短期比大盤更穩定
✎ 注意點
⚠️ 成立至今僅1年多,切乏長期數據參考
⚠️ 成分股產業將近八成來自電子產業,需要特別關注電子產業趨勢及發展
⚠️ 2023年總費用率高達1.22%,相比其他高股息ETF高上不少,小心無形的隱形費用
殖利率不等同於報酬,高股息ETF更應該著重於總體的含息報酬率,扣除掉總費用率後,00915在2023年度仍舊有接近60%的高報酬表現,其中有賴於去年AI產業的快速崛起,若要維持去年的表現稍顯困難,不只00915,其餘高股息ETF也同樣困難。
但其結合低波動及高股息選股方式或許是未來脫穎而出的關鍵之一,長期的穩定、高殖利率仍值得期待!
你吃飽了嗎?今天的套餐就到這裡囉!謝謝你,如果你喜歡這類型的套餐,別忘了幫我分享給你所有有興趣的朋友。我們下次見!
※免責申明:本本文僅為個人(稀飯)觀點與紀錄,並非投資建議。申購前自行評估風險,並詳閱公開說明書。
























