
前言
這集來討論一下這兩檔ETF的優缺點比較,有很多小資族朋友,也許在這兩檔ETF之間取捨,想選一檔做投資,在投資之前要理解篩選機制,但篩選機制看起來又很複雜不好理解,前面的集數已經有講過很詳細的內容,這集簡單用表格做比較給大家參考,盡量簡單的描述看看,買賣前要有自己的想法,加減還是要做功課喔。
大綱
1.基本資料
2.篩選、權重、排序方式
3.六因子比較-1
4.六因子比較-2
5.優點比較
6.00939優點
7.00940優點
8.缺點比較
9.00939缺點
10.00940缺點
11.成分股
12.結論
基本資料

圖1
買點、適合誰、指數目的

圖2
篩選、權重、排序方式

圖3
六因子比較-1

圖4
六因子比較-2

圖5
優點比較

圖6
00939優點

圖7
00940優點

圖8
缺點比較

圖9
00939缺點

圖10
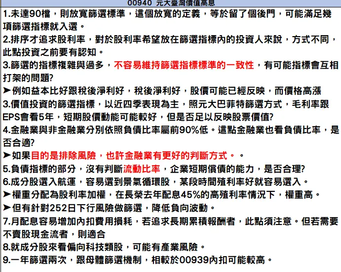
00940缺點

圖11
成分股
00939 VS. 00940 重疊三檔,都持有也還好

12
圖12
結論

13
圖13

14
圖14
Podcast收聽入口|社群入口|節目目錄: https://cutt.ly/AwesomeMoney
威利財經角YouTube






















