各位朋友們,大家好!我是史哥,為了增加交流及資訊分享,我創設了FB社群帳號。每日我將於社群中分享資本市場時事新聞發布短文心得,於方格子發表新文章時,也會第一時間於社群通知,也會將邀請市場上的高手及專業從業者分享它們的見解。歡迎大家加入 「職人金融視角」!
台新金控與新光金控於8月22日召開董事會,決定以台新金為存續公司、新光金為消減公司進行合併,合併後將更名為「台新新光金控公司」。根據合併方案,股東會對於公司合併或解散之決議,應有代表已發行股份總數三分之二以上股東之出席,以出席股東表決權過半數之同意行之。
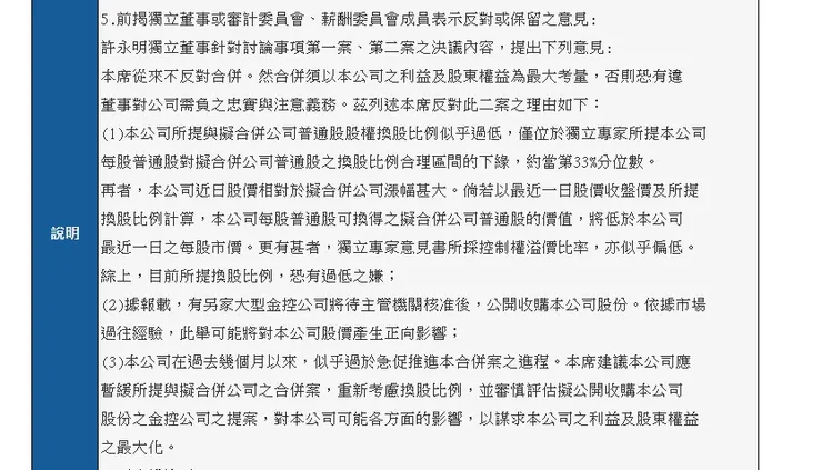
公開發行股票之公司,出席股東之股份總數不足前項定額者,得以有代表已發行股份總數過半數股東之出席,出席股東表決權三分之二以上之同意行之。台新金發行新股每0.6022股普通股為對價取得新光金1股,並將於10月9日召開股東臨時會討論。以8月21日台新金收盤價18.80元計算,換股比例下新光金的估價約為11.32元,明顯低於新光金當日12.45元的收盤價。此消息引發投資人對合併換股比例偏低的質疑,尤其在中信金表示將發動公開收購並提出更高溢價來併購新光金後,市場關注接下來可能的併購攻防戰。
1. 中信金的公開收購挑戰
根據《金融控股公司法》的規定,金控公司在投資其他金融事業時,必須向金管會申請核准投資案。金管會自收到申請日起,須在15個營業日內完成審查並決定是否批准。未表示反對者視為已核准。中信金於8月20日董事會決議向金管會申請投資新光金融控股股份有限公司,假設該申請於於8月23日遞件,若順利通過金管會審查,15個營業日計算審核期結束日將落在9月13日。
然而,台新金與新光金的股東臨時會將於10月9日舉行,而股東會停止過戶開始日為9月10日,若在此日期之前中信金未取得股份,將無法在股東會上擁有投票權。這意味著中信金無法在此次股東會之前完成收購程序並取得股份參與投票。因此,中信金在此次股東會上阻止合併案通過的機會有限,若合併案在股東會上獲得通過,中信金的併購計畫將變得更加困難。
▶金控法第36條

2. 臨時股東會的攻防策略
根據《企業併購法》,台新金與新光金的合併案若要獲得通過,必須達到過半數股東出席,並且出席股東的三分之二以上同意。新光金目前外資持股比例約為17.49%,因此中信金可能會嘗試爭取外資及其他大股東投反對票,或是鼓勵他們不出席股東會,以降低合併案通過的可能性。此外,雙方在股東會前的委託書爭奪戰也將成為攻防戰中的重要一環,這將直接影響合併案的最終投票結果。
對收取散戶委託書而言,本次臨時股東會上,委託書的紀念品或委託書業者將可能扮演重要角色。
3. 股東會過戶日後啟動公開收購的可能性
雖然台新金與新光金的股東臨時會過戶日為9月10日,但中信金仍有可能在通過金管會審查後,提出更高的併購對價進行公開收購。除了可以降低臨時股東會上股東同意合併案的意願,當中信金成功進行公開收購並取得51%以上的股份,將有權依公司法第173條之1規定自行召集股東臨時會,以推翻之10月9日股東臨時會的決議。通過與中信金合併的議案。然而,這一戰略需要投入巨額資金,預估收購對價可能超過千億元。同時,台新金為了保衛併購案,也可能被迫提高合併對價,這將大大增加雙方的財務負擔。從中信金董事會通過併購決議後股價下跌,並且外資出現賣超的現象來看,市場對此併購案的財務壓力顯得格外敏感。
4.主管機關的裁量權與外資的壓力
台灣的金融業屬於高度監理的行業,儘管主管機關開放了金融業非合意併購的可能性,但台新金目前已掌握新光金的多數董事席次,並成功完成新光金的現金增資,改善了新光人壽的財務體質,使其符合法定要求。台新金對新光金的經營已有顯著貢獻,在此背景下,中信金突然介入,成為“搶親”的程咬金,主管機關在審查時可能不會僅以價格為唯一考量因素。預期將對中信金的資本充實、經營能力佳、有國際布局發展能力、企業社會責任良好等條件將進行更為詳細的審查及要求說明。
此外,自中信金公告併購決議以來,外資持續賣超,股價走勢疲軟,顯示外資對於這一併購案的財務負擔以及後續增資壓力持有疑慮,投下了不信任票。 如何順利取得主管機關的核准與承受投資人的壓力將成為這場併購戰的關鍵,考驗中信金經營團隊的智慧與決心。是否可以持續在這場併購攻防戰中迎難而上,堅持到底,成為決定併購案進行的重要因素。
小結
對於投資新光金的投資人而言,短期內股價的大幅波動難以避免。如果台新金和中信金之間的“搶親”局面持續,這或許能推動併購價格的提高。然而,金融市場最大的風險來自於不確定性。在短中期內,併購相關消息將主導新光金的短線市場走勢。然而,過於明確的消息有時反而會導致股價過度反應。以8月21日非合意併購消息曝光後為例,新光金當日爆出將近百萬的巨量成交,然而外資卻賣超約10萬張,導致股價收出上影線。隨著台新金換股比率的公布,預計股價將出現回檔。
然而,由於換股價格低於市價,加上獨立董事反對意見,新光金的投資者仍然寄望於中信金的下一步動作,這將對市場走勢產生重大影響。
此外,無論哪一方最終成功完成併購,根據IFRS 17公報的要求,新光人壽的財務體質改造仍需大量的資金投入,這將給金控公司帶來持續的現金增資壓力,甚至可能影響未來現金股利的配發能力。因此,不論是台新金還是中信金,要在這場併購戰中奪得「金控王者」的地位,仍面臨著漫長而艱辛的挑戰。

【更多近期文章】
感謝您閱讀此篇文章,您的支持,就是史哥持續創作的最大動力。誠摯邀請您:
◆ 按讚💖
◆ 加入會員&追蹤📣
◆ 分享🔗
◆ 有任何建議或問題 也歡迎留言💬
◆ 加入社群職人金融視角


























