
上周末,美國國債正式突破三十六兆美元大關
前言
從去年底台灣人瘋狂搶進美國二十年公債ETF開始,學徒我就寫過好幾篇相關文章聊聊這個送分題可能將成為送命題的投資選擇,剛來本專欄,有興趣或已經深套美債ETF的新朋友,歡迎先去爬文溫習一下,對於我們接著更新現如今的投資環境能有更深一層的理解:
<說好的送分題,怎麼變送命題的20年美債ETF投資,套牢怎麼辦?>-2023/9<為什麼財經媒體推薦買長債ETF,而巴菲特卻在大買短債國庫券?>-2023/9
<美國經濟即將衰退?美債ETF要反彈了嗎?>-2023/10
<經濟大好,債券ETF成雞肋?>-2024/04

美債殖利率曲線結束倒掛
烏龜抬頭的美債
從最後一篇聊美債的文章寫完到現在又過了半年,最新的美債殖利率曲線剛好完美的呈現了我在半年前寫的這段文字敘述:
事實上,目前美聯儲基準利率5.33%與十年期國債的4.36%仍有負利差0.97%,也就是將近四碼。即便美聯儲在年底真的降息三碼到4.5%,若再考量殖利率曲線要恢復成左下右上的正斜率,那麼十年期國債利率說不定還應該小漲些呢!
從美聯儲九月降息至今,短年期國債(左邊那6M/1Y/2Y)就是貼著基準利率降息三碼0.75% ,從5.25-5.5% 跟著降息到4.5%附近;但右手邊20年期長債利率卻略略的從4.6%上升到 4.7%。完美的達成半年前學徒我猜測殖利率曲線修復後將有"烏龜抬頭"的姿勢。
而相對於狂噴的比特幣、美股指數、黃金、甚至弱弱的能源與中港股市,美國長債也成為2024年唯一下跌的大類資產。
我們今天就來聊聊,明明美聯儲降也降息了,經濟增速也確實看來正在放緩,新增就業機會正在緩步減少,那為什麼美國長債卻怎麼樣也漲不起來的其中一個可能的長期原因:也就是現代貨幣理論MMT在疫情期間正逐步被各國央行買單執行中。

超魔幻的現代貨幣理論MMT
現代貨幣理論(Modern Monetary Theory,簡稱MMT)是一個經濟學界的大膽而又有點“出乎意料”的理論,最早從20世紀初期的貨幣思想演變而來。有人說它像是經濟學界的叛逆少年,明明是遲到的走進嚴肅的經濟學教室,卻對著滿堂師生們大聲喊著“別怕政府印鈔票,這沒什麼大不了!”
起源與發展
MMT的萌芽可以追溯到20世紀的經濟思想,特別是凱恩斯經濟學對政府支出在經濟增長中的作用。MMT理論逐步完整於1990年代,當時由一些前衛的經濟學家如蘭道爾·雷(L. Randall Wray)、斯蒂芬妮·凱爾頓(Stephanie Kelton)等學者認為政府擁有"印鈔的特權",理論上政府永遠不會破產,所以並不需要像家庭一樣擔心“錢會用完”。
一句話,政府錢不夠用?印就是了。

疫情期間,美債增發的速度遠勝以往
MMT認為,政府的赤字並不是問題,只要經濟中還有資源未被充分利用,政府擴張的財政支出能夠有效推高社會生產力,只要GDP生產端的產出增加,那麼就能平衡財政擴張GDP的消費端增加,如此,通脹就不會成為主要威脅。
尤其是在經濟衰退或危機時期。從這角度來看,赤字不是威脅,而是一種實現經濟繁榮的工具。當政府需要更多資金推動經濟發展或公共服務時,它應該無懼於印製更多貨幣。稅收則主要用來控制通貨膨脹(把過多的貨幣給收回來),而非為了籌措政府開支。

安倍經濟學其實就是現代貨幣經濟理論的實踐
近十年來在歐美左派政府大流行
那麼,為什麼MMT會在現代經濟學中掀起如此大波?主要原因有三:
1. 應對經濟危機:2008年金融危機和之後的經濟復甦緩慢,使許多經濟學家和政策制定者開始質疑傳統的經濟政策(如緊縮政策)的有效性。MMT提供了一種新的理論詮釋,解釋為什麼政府可以而且應該無懼於赤字支出來應對經濟困境。
2. 收入和財富不平等:MMT的支持者常將此理論與公共政策掛鉤,如保障全民基本收入、投資基礎建設等,這讓它在左翼經濟學界和政策制定者中頗受歡迎。
3. 思想激進吸引力:MMT打破了“赤字妖魔化”的陳規。支持者們經常用諷刺語氣提到“政府像家庭一樣不能入不敷出”這種錯誤類比,直呼這是“經濟神話”。

多數美國人認為川普政府將近一步增發美債

無論是傾向加稅的民主黨,或者降稅的共和黨,都開出一堆社會福利支票
實踐與成功?
2020年新冠疫情期間,美國和其他國家推行大規模經濟刺激方案,各國政府直接發錢/消費券給人民使用,許多人認為這正是MMT理論的試金石——大量政府支出並沒有立即導致惡性通貨膨脹,反而支持了疫情期間的經濟復甦。
然而,政府印鈔發錢給人民花用,造成了美國在拜登政府任期的債務擴張嚴重失控,以及2022年後的通膨失控,迫使美聯儲已近二十年來最快的速度拉高基準利率壓抑通膨,造成矽谷銀行、商業地產私募機構以及許多虛擬貨幣交易所破產的背景。

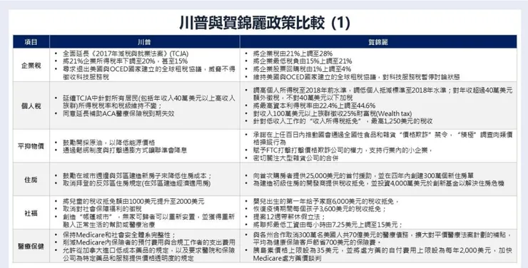
根據預測,川普選舉支票所預計增加的國債約在16.5-15兆美元之間,遠高於賀錦麗
美債無限增發的時代
選舉期間,無論是民主黨賀錦麗還是共和黨川普都大撒社會福利支票,川普政府更加碼大減稅,根據預測,川普選舉支票所預計增加的國債約在1.65-15.5兆美元之間,遠高於賀錦麗的0.3-8.3兆美元的間距。
以川普政策落實後的新增債務中位數7.75兆預估,也等於在現在的36兆美債的超高基礎上再增加21%的美債供給量。
這就不禁讓債券投資人擔憂起未來川普政府的國債增速會不會再度超車目前的拜登政府呢?預期中龐大的美債增量也就成為壓垮美債價格的那隻駱駝。
面對一個幾乎是無限增加供給的美債市場,投資人對於美債興趣缺缺也九顯得合理且正常了。

隨著2022年以後新增發的高息美債利息支付,美國債務總量正朝著失控的方向前進
對MMT有興趣的朋友可以觀看以下:
-------------------------------------------
再次感謝你看到這裡,如果你喜歡這篇文章,歡迎留言或是按下文章的喜歡,讓我知道!
特別感謝在十一月份打賞本沙龍四個專題的贊助讀者&每一位付費訂閱讀者,讓人類學徒能在寫作之餘,買杯咖啡醒醒神繼續爬格子耕出有趣的金融科普﹑人文歷史﹑紐西蘭風光文章給各位。
人類學徒在此作揖感謝。
--------------------------------------------
※歡迎來到重新復活的臉書粉絲頁與金融人類學徒互動交流: 迷惑的金融人類學徒
























