[引文開始]中選會答小朋友問題回復如下:
因為選舉法規的規定,只要是年滿20歲的中華民國國民,沒有受到監護宣告,而且在該選舉區設籍繼續居住4個月以上(選舉總統副總統則是6個月以上),就可以投票了。例如:臺北市市長選舉,就必須有我國國籍且年滿20歲,並且在臺北市設籍繼續居住滿4個月以上,才有臺北市市長選舉的投票權。不過在總統、副總統選舉時,如果是住在國外,年齡滿20歲,曾經在國內居住滿6個月以上,而且持有有效中華民國護照的人民,只要在規定的時間內提出申請,經審查合格者也可以回國投票。
出處:https://web.cec.gov.tw/kid/inside?id=1&contentId=260
[引文結束]
按照中選會的說法,總統選舉與立委選舉,其合格選民的差異僅僅是設籍連續居住六個月和四個月的不同,而持有我國護照的僑民只要曾經在國內居住滿六個月以上提出申請經審查合格者也可回國投票(代表該類選舉人僅僅具有選舉總統資格).
而中選會所未明言者,尚有一類長年居住國外,但並未申請成為僑民身分者,其持有國內戶籍,縱使離境6個月以上依法申請暫時停止健保,只要在兩年內回國恢復健保的大多數旅外國人(不是法定僑民身分),只要過去曾經在戶籍地住滿過六個月以上者,也當然可以在總統與立委選舉投票,而其返國投票並不需要申請和審查,與前述申請回國投票僑民身分者享有更優待遇.而僑民在國內並無有效戶籍或原有戶籍被遷出國外或入籍鄉(鎮市區)公所為最大的不同,但是也不會造成選舉人數在總統與副總統選舉.區不分區立委選舉,區域立委選舉(另加山地原住民立委選舉和平地原住民立委選舉)等三類選舉之選舉人數的差異.
依照中選會的說法,選舉人數都是選前事先設定好,選後公布,並堂而皇之在中選會官網發布訊息,遠的暫時不說,光以2024.2020.與2016年三次民進黨勝選總統的選舉人數來看,區域立委選舉人加上山地原民立委選舉人,再加上平地原住民選舉人的總和,都與不分區立委選舉人有很大差異,而不分區立委選舉人與總統選舉的選舉人也有巨大差額,粗略比較如下:
2024年(投票所數17795所)
總統選舉人:1954萬8531人 (每所1099人)
不分區立委選舉人:1956萬6007人(比總統選舉人多出1萬7476人) (每所1100人)
區域加民原住民立委選舉人:1946萬8969人(比總統選舉人少掉7萬9562人)(每所1094人)
區域立委選舉人:1903萬0770人
山地原民立委選舉人:22萬8163人
平地原民立委選舉人21萬0036人
2020年(投票所數17226所)
總統選舉人:1931萬1105人 (每所1121人)
不分區立委選舉人:1931萬2105人(比總統選舉人多出1000人)(每所1121人)
區域加民原住民立委選舉人:1922萬1861人(比總統選舉人少掉8萬9244人)(每所1116人)
區域立委選舉人:1880萬6913人
山地原民立委選舉人:21萬5115人
平地原民立委選舉人:19萬9833人
2016年(投票所數15582所)
總統選舉人:1878萬2991人 (每所1205人)
不分區立委選舉人:1878萬6940人(比總統選舉人多出3949人)(每所1205人)
區域加民原住民立委選舉人:1869萬2217人(比總統選舉人少掉9萬0774人)(每所1200人)
區域立委選舉人:1830萬5112人
山地原民立委選舉人:20萬0029人
平地原民立委選舉人:18萬7076人
按照數理與邏輯,總統選舉人數不會大於不分區立委選舉人數或區域立委選舉人數加上山地與平地原住民立委選舉人數之和數,因為總統選舉人資格要設籍並住滿六個月,而立委選舉人只要設籍住滿四個月即可,而長期旅居國外僑民已無國內有效戶籍如要投票以持有我國有效護照並曾經在國內住滿六個月為條件即可申請且人數極少,數目明確可予扣除完全不會造成三種選舉人數增減,所以中選會事先設定的選舉人數一定不可能發生總統選舉人數超過立法委員選舉人數的狀況.
實際情況為總統選舉人比不分區立委選舉人少,但比區域立委選舉人加上山地與平地原住民立委選舉人的總數還要多,後者就違反邏輯,拿各縣市統計結果來看,幾乎每個縣市都是總統選舉人數超過區域與原住民立委選舉人數之總和,表示這些選舉人數,中選會聲稱選前就決定好的,投票後也經選務人員(主任管理員與主任監察員)核算無誤,決不應該出現這種違背常識與邏輯的錯誤.
再看看各縣市統計數字,發現有全縣市平均每所選舉人數超過1200人的情形,可見這些選後才公布的選舉人數很可能有外力介入或選務人員涉嫌監守自盜瀆職作假,可信度已經喪失無餘.
再看看投開票所作業手冊明文規定:投票所主任管理員在地方選委會認為有需要時可以讓其在選前一夜攜帶數好的空白選票回家保管,以及中選會堅持在計票後才公布領票人數(即選舉人數),還聲稱選務人員縱使違反作業手冊[不在開票前公布領票人數]也不算違反選罷法規定,還長期規劃甚多一個投票所超過1800選舉人甚至高達4或5千以上選舉人的超大投票所或不滿百人的超小投票所出現,甚至一再增設投票所,也不斷發生六都中有全市平均選舉人數超過1300人的情形,也顯然不合情理.
而中選會的信譽完全建立在根本沒有監票事實的各政黨監票員身上,因為投票前雖有展示空白票匭證明沒有預藏選票,但當時並沒有讓政黨監票員會同點數或察看兩位主任在選前一夜點數登錄的選票數,來確認[空白選票]總數和選舉人名冊裡總共有多少合格選民(即選舉人數)是否與空百選票數相符的程序環節,換言之,一切選舉人數,剩餘空白選票都不可信不能信,從而選舉結果更是產生錯誤的執政黨與偽立法委員,讓無良政客大貪國庫選舉補助金不義之財,也使台灣[號稱民主選舉典範]的大內宣大外宣完全破功.
中選會的全國各縣市得票統計一覽表,只有有效得票數,沒有無效票數.選舉人數和投票所數,不能一目瞭然,因此補上並加以分析,可以發現由[選舉人數]的違法操作,目的在造成[三黨三腳堵]的假象,並團滅小政黨(2024年),一勞永逸徹底解決不分區立委需要二次算票排除得票少於5%的小政黨,來分配當選人數的麻煩問題.
例如2024年的民眾黨,區域與原住民立委選舉只拿到40萬3357票且全數落選,不分區立委政黨票卻得到304萬0615票,總統票更得到369萬0466票之多,顯然是[選務機關涉嫌以選舉人數作票操作的結果],而民眾黨柯文哲崛起是依附在深綠民進黨羽翼之下,應該沒少參與或知悉綠營[選舉奧步布局],現在前總統蔡英文人走茶涼,雙少數賴清德政府欲攬大權,借助[肅貪]之名,默許檢調廉發動清剿民眾黨[政治司法大動作],柯文哲被收押.延押偵辦,近日國民黨籍宜蘭縣長林姿妙被起訴求刑20年,追捕滯日[柯案嫌犯橘子]沿用[論文門吹哨者彭文正模式(未審結前無罪通緝+非法註銷台灣有效護照=違反人權)],繼基隆市長罷樑投票未過之後,明年異己立法委員大罷免潮恐怕也無法避免,如果[選務除弊革新]不排上日程,[作票漏洞不亡羊補牢],或許台灣政府實質性變更為[獨裁專制政體]或淪為被美日中共管的境地,恐怕也是可能的.

2020年簡易法總統副總統選舉人與區域立委(加上山地與原住民立委)選舉人數比較統計分析表結論

2020年簡易法全國各縣市區域立委得票統計表

2020年簡易法全國各縣市總統副總統選票統計表

2020年簡易法全國各縣市山地原住民立委得票統計表

2020年簡易法全國各縣市平地原住民立委得票統計表

選務規定保管空白票

2024年全國各縣市總統選票選舉人多與區域立委選票含山地及平地原住民立委選票和選舉人少之比較結果為不合邏輯代表選務涉嫌作弊

僑委會返國僑民選立委規定

2016返國投票僑民人數

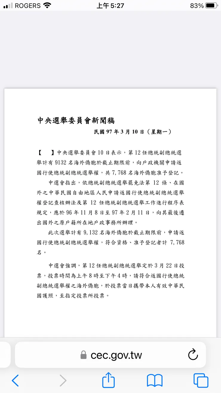
2008年返國投票僑民人數
2024/11/5增列中選會選前確定的各項選舉之選舉人數統計表及加列投票所數後的分析表各一張如下:

中選會統計2024年全國各項選舉選舉人數一覽表

中選會統計2024年全國各項選舉選舉人數一覽表及其每所平均選舉人及相互比較
(本文完)




















